Modelado 3D: Aplicando Modificadores y Texturizado UV en Blender
Introducción
El modelado tridimensional es una disciplina que combina la precisión técnica con la visión artística. En este tutorial, exploramos el flujo de trabajo esencial en Blender a través de varios proyectos con niveles de complejidad progresiva. Desde la manipulación del modelado básico de primitivas para crear una caja de madera, pasando por el mapeado de texturas en superficies curvas con una esfera, hasta llegar a técnicas avanzadas de deformación y modificadores con un anillo metálico, este recorrido está diseñado para afianzar conceptos fundamentales como el uso de Loop Cuts, la gestión de normales y el despliegue de mapas UV. Al finalizar, el usuario no solo habrá creado tres activos digitales, sino que habrá comprendido la lógica de la topología y cómo la luz interactúa con diferentes materiales y texturas.
Caja de Madera (Estilo Rústico)
Creación de Caja de madera
Para comenzar con nuestra caja, añadimos un objeto básico. Llamamos una primitiva cúbica para realizar la estructura principal de la caja de madera.

Figura 1. Primitiva cubo
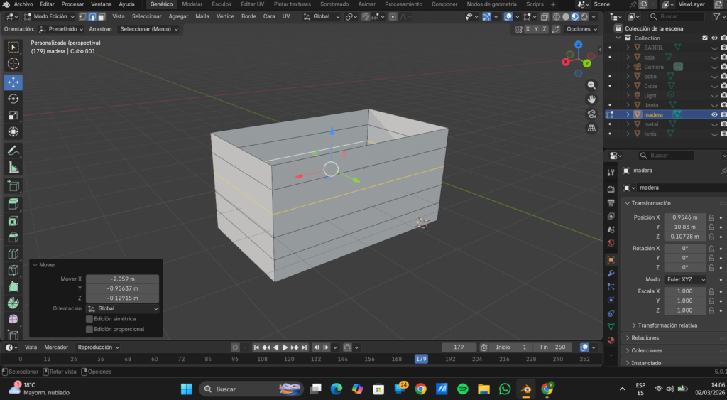
Transformación de la caja
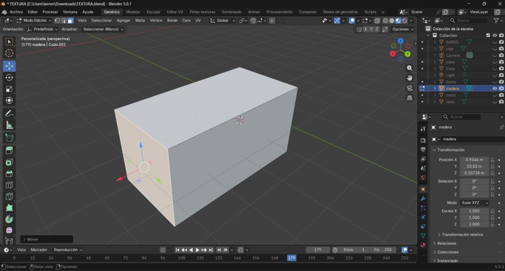
Una vez creado el cubo, necesitamos darle proporciones realistas. Movemos y escalamos el objeto en el eje X para crear una figura rectangular; para ello, presionamos la tecla G seguido de X para asegurar que el estiramiento sea preciso en el eje correspondiente.

Figura 2. Transformación del cubo
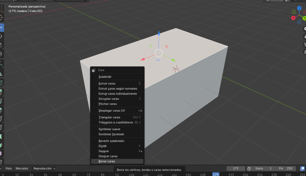
Apertura del contenedor
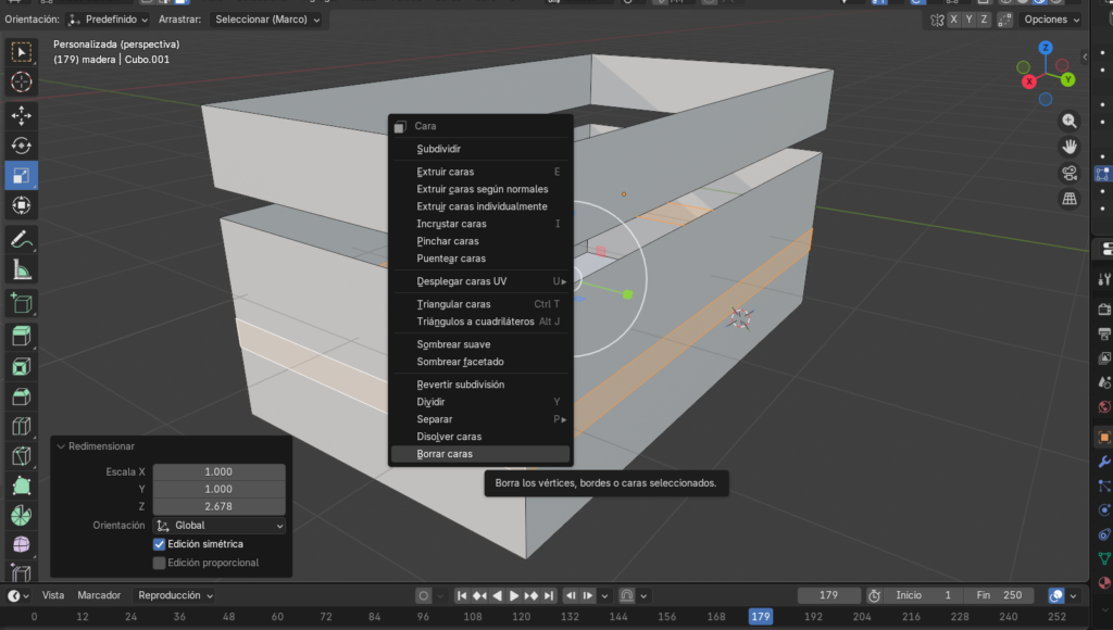
Para que el modelado del objeto deje de ser un bloque sólido y funcione como un recipiente, entramos en Modo Edición, seleccionamos la cara superior y procedemos a borrarla. De esta manera, logramos que quede una caja vacía lista para ser detallada.

Figura 3. Apertura del cubo
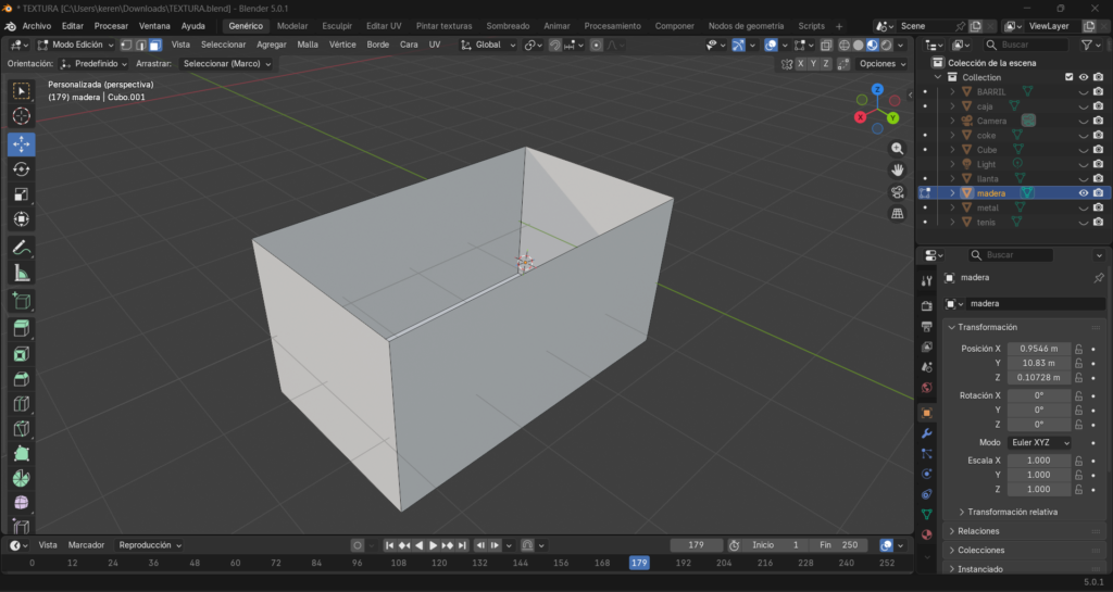
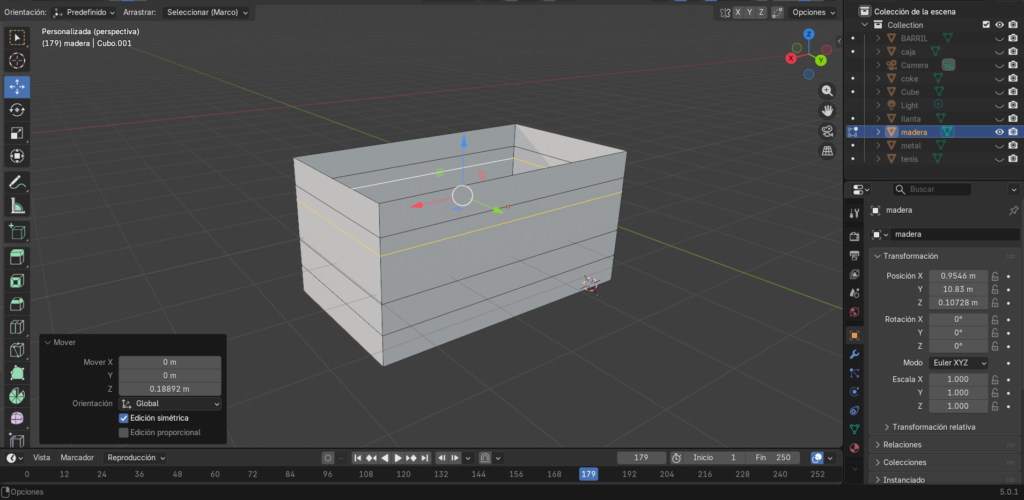
Para que quede una caja vacía

Figura 4. Caja vacía
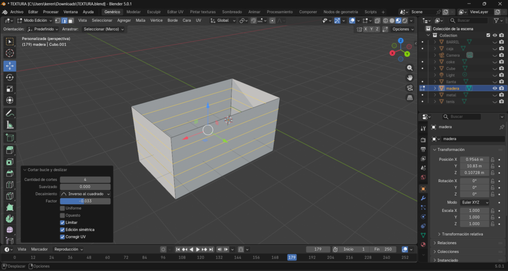
Generación de listones mediante Loop Cuts
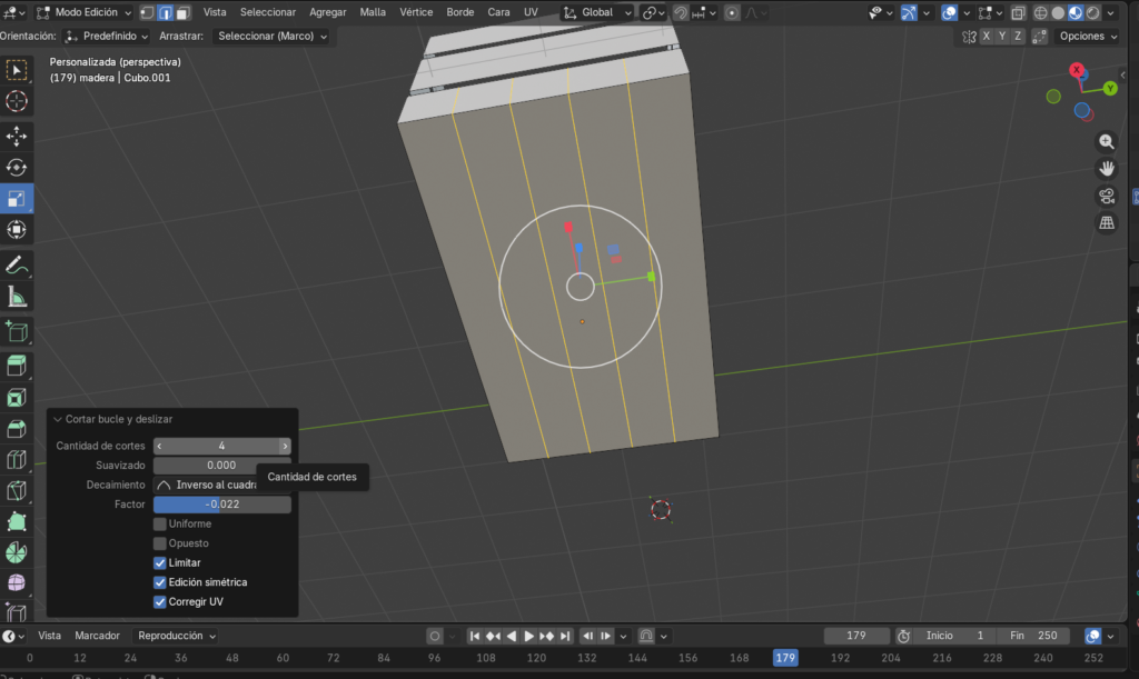
Ahora dividiremos las paredes laterales de nuestro modelado para simular tablas de madera. Seleccionamos las caras laterales de la caja y, utilizando el atajo Control + R, agregamos “loop cuts” (bucles de corte).

Figura 5. Loop cut
Terminamos agregando un total de 4 cortes para generar los nuevos bordes necesarios.

Figura 6. Cortes del modelo
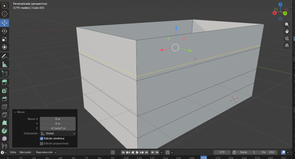
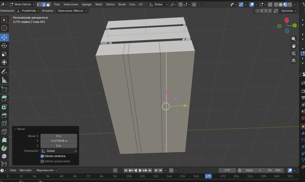
Ajuste de altura de los cortes
Para darle dinamismo a las tablas, seleccionamos el segundo borde de los cortes que hemos generado previamente. Movemos estos bordes seleccionados hacia arriba. Posteriormente, hacemos lo mismo con el corte superior pero lo bajamos, creando así el espacio visual entre los listones.

Figura 7. Ajuste de altura de los cortes
Movemos hacia arriba los bordes seleccionados

Figura 8. Ajuste de altura de los cortes
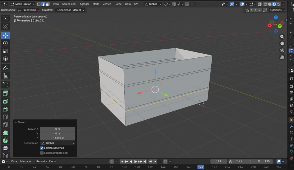
Para mantener la coherencia en el diseño, repetimos exactamente los mismos pasos anteriores con los últimos dos bordes de la parte baja, ajustando su posición para que coincidan con el estilo de la parte superior.

Figura 9. Modificación de cortes restantes
Hacemos los mismos pasos anteriores con los últimos dos bordes

Figura 10. Modificación de cortes restantes
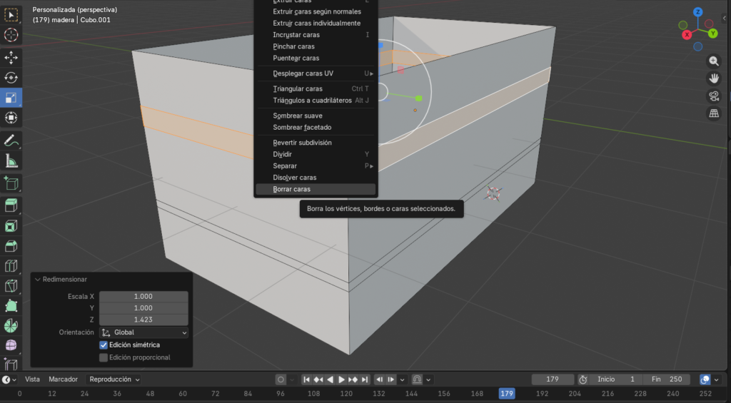
Eliminación de caras adicionales
Es momento de crear los huecos reales entre las tablas. Utilizando la tecla Alt junto al clic, podemos seleccionar todas las caras de una misma sección o eje simultáneamente. Seleccionamos estas caras intermedias para su posterior eliminación.

Figura 11. Eliminación de caras adicionales
Procedemos a borrar las caras seleccionadas para abrir los espacios laterales. Una vez terminado, realizamos el mismo proceso con las caras de la base o parte inferior, asegurándonos de que la estructura se vea hueca y formada por tablas individuales.

Figura 12. Borrar caras adicionales
Hacemos lo mismo con las caras de abajo

Figura 13. Seguimos borrando caras adicionales
Se debe ver de la siguiente manera:

Figura 14. Visualización del modelo
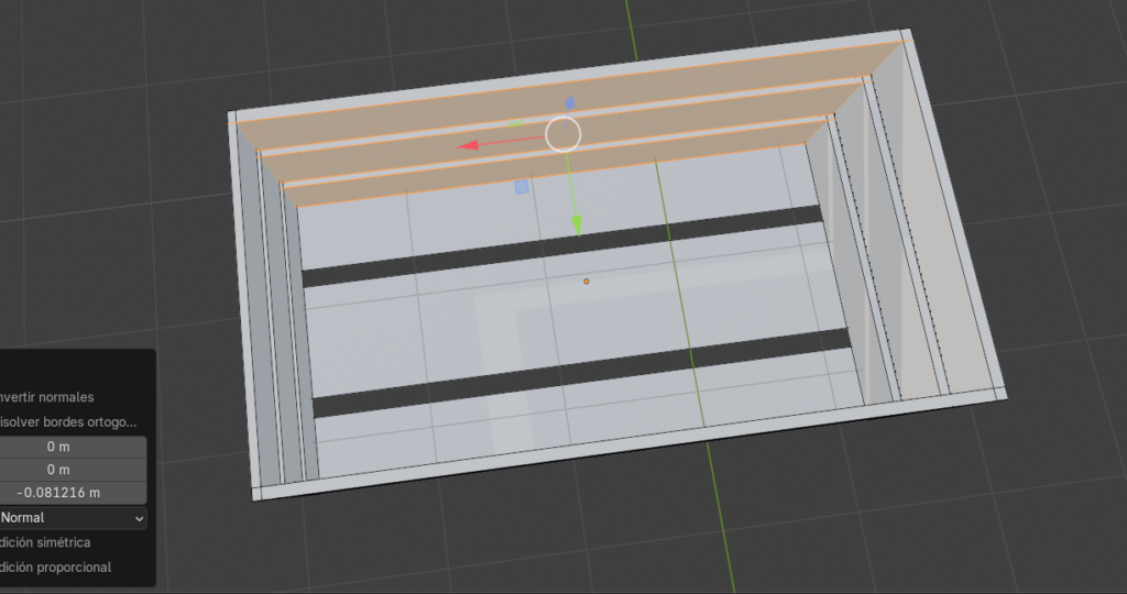
Modificación parte inferior de la caja
En la parte inferior de la caja, seleccionamos la cara restante y agregamos nuevamente 4 cortes (Ctrl + R). Unimos y organizamos estos cortes de tal manera que formen una cuadrícula o patrón de listones en el suelo de la caja.

Figura 15. Loop cut inferior
Agregamos los 4 cortes inferiores

Figura 16. Creación de 4 Loop cut inferior
Unimos los cortes de tal manera que quede de la siguiente forma:

Figura 17. Modificación de bordes
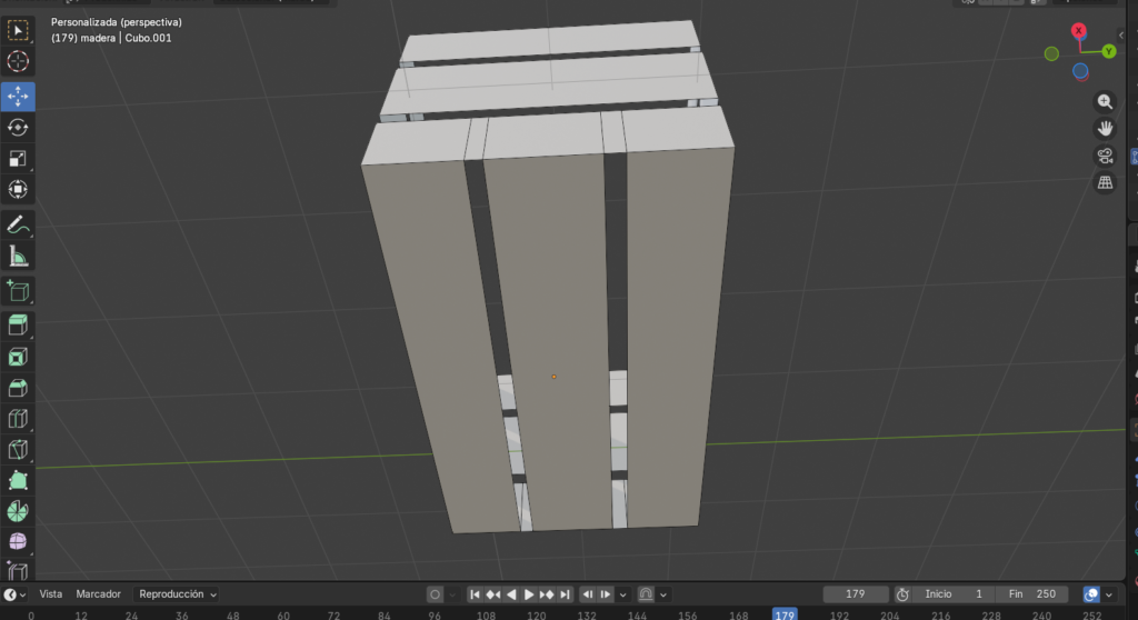
Seleccionamos las tiras de caras que sobran en la base y las borramos. Finalmente, para que la caja no parezca hecha de papel, seleccionamos toda la geometría y extruimos las caras para darle el grosor final a las tablas de madera.

Figura 18. Modificación de bordes

Figura 19. Eliminación de caras
Extruimos las caras que hacen de tablas para el grosor anteriormente mencionado

Figura 20. Visualización de la caja
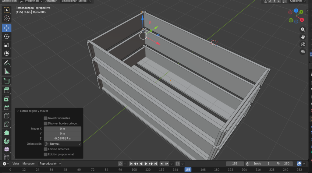
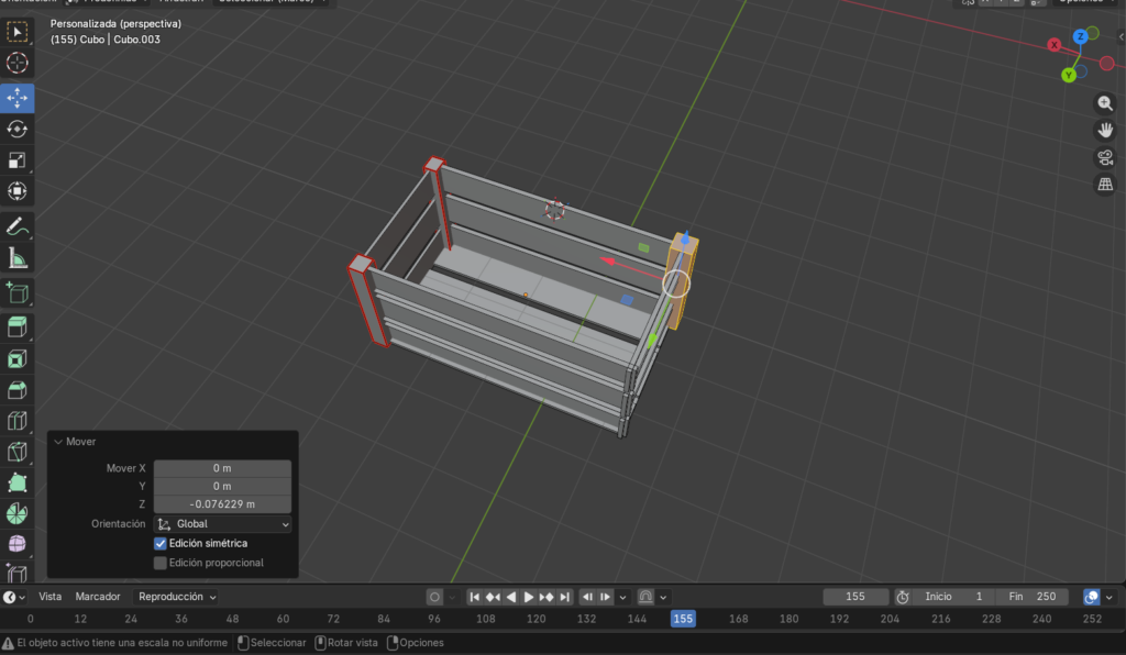
Refuerzos estructurales
Para completar el modelo, agregamos cubos independientes y los transformamos para crear las uniones o postes en las esquinas de la caja. Escalamos cada cubo y lo ubicamos con precisión en cada esquina para reforzar la estructura.

Figura 21. Puliendo detalles
Terminado los detalles se verá así

Figura 22. Visualización de los detalles
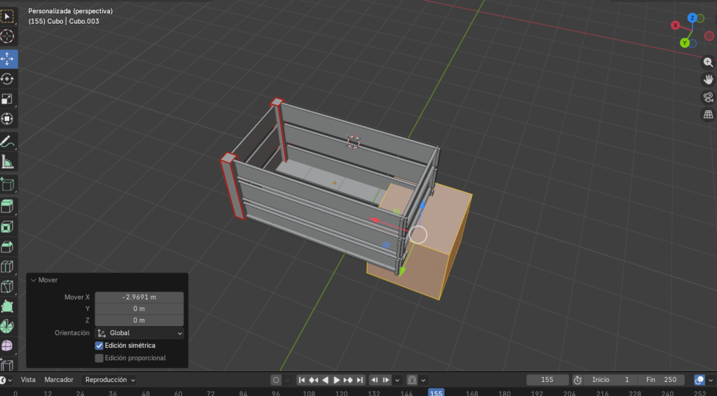
Detalles finales
Agregamos cubos y los transformamos para crear las uniones de la caja

Figura 23. Detalles finales
Escalamos el cubo y ubicamos en la esquina

Figura 24. Escalación del cubo
Mapeado UV y Texturas
Con los bordes seleccionados, creamos las “costuras” (seams) necesarias para la correcta aplicación de la textura de madera. Repetimos esto en todas las esquinas, activamos el editor de UV y desplegamos la malla para acomodar cada parte sobre la imagen de madera.
Con los bordes seleccionamos creamos costura para la aplicación de textura

Figura 25. Marcación de costuras
Hacemos lo mismo con las esquinas restantes

Figura 26. Costuras
Terminamos de marcar costuras

Figura 27. Costuras
Texturas
Activamos Editar UV y agregamos la textura a usar

Figura 28. Agregar texturas
Desplegamos las costuras

Figura 29. Despliegue de costuras
Por último acomodamos las costuras en cada parte

Figura 30. Aplicación de textura
Esfera de metal
Creación de la primitiva
Iniciamos el segundo ejercicio agregando una esfera a nuestro espacio de trabajo.

Figura 31. Creación de primitiva esférica
Costuras y despliegue
Para que la textura no se deforme, agregamos una costura principal que recorra la esfera y procedemos a realizar el despliegue UV.

Figura 32. Creación de costura
Aplicación de Materiales
En el panel de propiedades, seleccionamos la textura de imagen (por ejemplo, un balón) y agregamos el material. Aquí podemos jugar con las propiedades para cambiar el color o el nivel de brillo metálico según se desee.

Figura 33. Aplicación del material
Terminamos por seleccionar el material agregado, en este caso metálico.

Figura 34. Visualización en editor UV
Para finalizar detalles, podemos cambiarle las propiedades del color

Figura 35. Edición de propiedades
Anillo metalico
Modelado del aro
Comenzamos agregando un cilindro.

Figura 36. Modelado del aro/anillo
Transformamos el cilindro para darle apariencia de Anillo
Lo transformamos para darle apariencia de anillo escalando en el eje Z para reducir significativamente su altura, de la siguiente manera:

Figura 37. Transformación del cilindro
Perforación del cilindro
Seleccionamos las caras superior e inferior del cilindro y las eliminamos, dejando únicamente el aro lateral.

Figura 38. Transformación del cilindro
Eliminamos cara superior e inferior, anteriormente seleccionadas:

Figura 39. Eliminación de cara inferior y superior
Volumen y Suavizado
Extruimos el modelado de aro según sus “normales” para darle un grosor uniforme hacia adentro, para darle un poco más de grosor.

Figura 40. Extrusión interna del anillo
Para mejorar la apariencia, agregamos un modificador de Subdivisión de Superficie, lo que suavizará los bordes y le dará un acabado pulido.

Figura 41. Agregar subdivisión
Creación del Texto
Agregamos un objeto de texto y le aplicamos el modificador Solidificar para darle profundidad. Luego, escalamos el texto para que tenga un tamaño acorde al anillo.

Figura 42. Creación de texto
Se le agrega la propiedad Solidificar, como anteriormente se mencionó:

Figura 43. Propiedad de solidificar
Modificamos la propiedad de grosor y generamos volumen en el texto

Figura 44. Grosor y propiedades del texto
Continuamos con la escalación del texto para ponerlo más pequeño dentro del anillo

Figura 45. Escalación del texto
Agregamos loop cup dentro del anillo, para generar una curva y que el texto no quede flotando:

Figura 46. Creación loop cup
Separamos el cup anteriormente creado:

Figura 47. Separación del cup
Y en modo objeto la transformamos en la propiedad curva:

Figura 48. Transformación curva
Trayectoria del Texto (Curva)
Para que el texto rodee el anillo, agregamos un “loop cut” dentro del aro, lo separamos de la selección principal (P) y, en modo objeto, lo transformamos en una Curva. Al texto le aplicamos el modificador Curva y seleccionamos este nuevo objeto como guía.

Figura 49. Trayectoria del texto
Seleccionamos el objeto que será nuestra curva, previamente hecha:

Figura 50. Curvamos el texto
Ajustes finales
Al final ajustamos el texto sobre el anillo:

Figura 51.Ajustes finales
Aplicación de textura
Finalmente, marcamos las costuras en la geometría del metal, agregamos el material brillante y terminamos el proceso de texturizado.

Figura 52. Ajustes finales
Agregamos material

Figura 53. Aplicación de materiales

Figura 54. Aplicación de materiales

Figura 55. Modelado final
Modelados finales

Figura 56. Modelados finales
Conclusiones
Dominio de la Topología Básica: La creación de la caja de madera demuestra que estructuras complejas pueden nacer de primitivas simples (como un cubo) mediante el uso estratégico de cortes de bucle (Loop Cuts) y la eliminación selectiva de caras para generar volumen real.
Importancia del Despliegue UV: El ejercicio de la esfera y el anillo resalta que un buen modelo no es nada sin un correcto mapeado UV; marcar costuras (Seams) de forma lógica es el paso crítico para evitar que las texturas se estiren o se vean poco naturales.
Potencia de los Modificadores: El uso de herramientas como Solidify y Subdivision Surface en el anillo demuestra cómo los modificadores permiten trabajar de forma no destructiva, logrando acabados pulidos y grosores realistas sin necesidad de manipular manualmente cada vértice.
Versatilidad de las Curvas: La integración de texto curvo en el anillo enseña una lección vital: la geometría no siempre tiene que moverse a mano; utilizar curvas como guías de trayectoria permite un control preciso y profesional sobre la forma y orientación de los objetos en el espacio.
Coherencia Material y Visual: Al trabajar con madera y metal, se comprende que la identidad de un objeto 3D depende tanto de su forma como de sus propiedades físicas (rugosidad, metalicidad y color), logrando que modelos digitales transmitan una sensación de materialidad tangible.
Vídeo final
Créditos
Autor: Keren Saray Guzmán Yepes
Editor: Magister Ingeniero Carlos Iván Pinzón Romero
Code: UCMV-10
Universidad: Universidad Central
Referencias
Curso de Joyería. (2024, 13 julio). Cómo Hacer una Anillo con Grabado | Tutorial de Joyería 3D Blender para Principiantes [Vídeo]. YouTube. https://www.youtube.com/watch?v=1RJtAIZtHPQ
3D a la Mex. (2022, 22 junio). Blender | Caja de madera [Vídeo]. YouTube. https://www.youtube.com/watch?v=yCHPPQN7c_I
Alejandro de Costas. (2024, 11 junio). Cómo hacer un UV Mapping de texturas en Blender - Tutorial Mapeado Empaquetado Unwrapping Personaje [Vídeo]. YouTube. https://www.youtube.com/watch?v=baAEx_OVi_I
