Aplicación de texturas en Blender mediante el editor UV
El texturizado es un proceso esencial en el modelado 3D, ya que permite aplicar imágenes sobre objetos tridimensionales para darles mayor realismo y detalle, en Blender, este proceso se realiza mediante el Editor UV, herramienta que permite desplegar la superficie del modelo en un plano 2D para ajustar correctamente la textura.
En este documento se presenta el modelado y texturizado de un dado, un libro y una bola de disco, aplicando mapeado UV, marcado de costuras y asignación de materiales en Blender 5.0.1.
Para ampliar el conocimiento y reforzar lo explicado en este artículo, a continuación, se incluye un video donde se puede observar el procedimiento completo de texturizado en Blender paso a paso.
Desarrollo Paso a Paso – Texturizado de Objetos 3D
Para comenzar con el modelado, es importante contar con el software Blender instalado en el computador, se recomienda trabajar con la versión más reciente disponible, ya que esto garantiza mayor estabilidad, mejor rendimiento y acceso a las herramientas actualizadas, en este caso, el ejercicio fue desarrollado con la versión 5.0.1.
Una vez instalado el programa, procedemos a abrir Blender para iniciar el proceso de modelado.
Objeto 1: Modelado y Texturizado de un Dado
Paso 1: Creación del cubo base
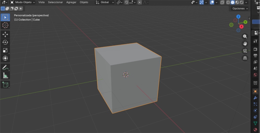
Se inicia agregando un cubo mediante la combinación de teclas Shift + A, seleccionando Malla → Cubo (Imagen No. 1).
Este cubo será la base del dado

Imagen No.1
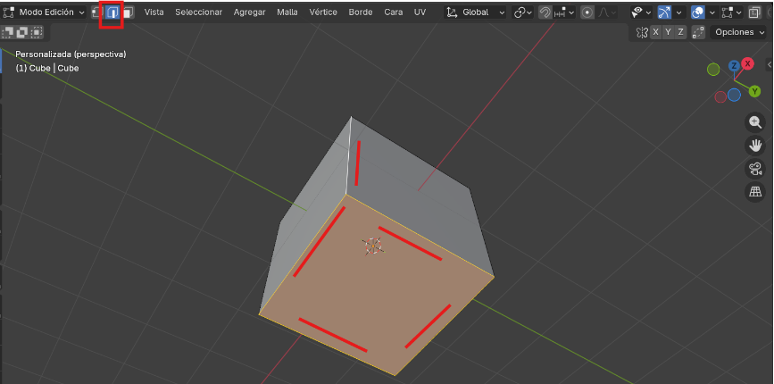
Paso 2: Marcado de costuras
Se ingresa en modo edición (Tab).
Se seleccionan las aristas necesarias para permitir que el cubo se despliegue en forma de cruz (Imagen No. 2).
Posteriormente, se hace clic derecho y se selecciona “Marcar como costura” (Imagen No. 3).

Imagen No.2

Imagen No.3
Las costuras determinan cómo se abrirá la malla en el espacio UV.
Paso 3: Despliegue UV
Con todas las caras seleccionadas (A), se presiona U y se elige la opción “Desplegar (Ángulos)” (Imagen No. 4).

Imagen No.4
En el Editor UV aparecerán las seis caras organizadas en el plano bidimensional (Imagen No.5).

Imagen No.5
Paso 5: Aplicación de textura
Se accede al espacio de trabajo Sombreado (Imagen No. 6) y se crea un nuevo material. Posteriormente, en el panel del material, se carga una imagen plana de un dado y se conecta el nodo Color al Color Base del Principled BSDF (Imagen No. 7).

Imagen No.6

Imagen No.7
Paso 6: Ajuste en el Editor UV
En el Editor UV se ajustan las caras utilizando las herramientas de mover (G), rotar (R) y escalar (S), asegurando que cada número coincida con su respectiva cara (Imagen No. 8).

Imagen No.8
Como resultado final, se obtiene un dado correctamente texturizado (Imagen No.9)

Imagen No.9
Objeto 2: Modelado y Texturizado de un Libro
Paso 1: Creación de la forma base
Se agrega un cubo (Shift + A → Malla → Cubo).
Se escala en uno de los ejes para obtener una forma rectangular similar a un libro cerrado.
Si se quiere hacerlo más rectangular:
- S → X para hacerlo más ancho
- S → Y para hacerlo más largo
Ya se tiene la forma básica (Imagen No. 10).

Imagen No. 10
Paso 2: Marcado de costuras
En modo edición, se seleccionan las aristas que separan portada, contraportada y lomo.
Se hace clic derecho y se selecciona “Marcar como costura” (Imagen No. 11).

Imagen No.11
Esto permitirá que el modelo se despliegue correctamente.
Paso 3: Despliegue UV
Se selecciona toda la malla (A).
Se presiona U → Desplegar (Imagen No. 12).

Imagen No. 12
En el Editor UV aparecerán las caras separadas Imagen No. 13.

Imagen No. 13
Paso 4: Aplicación de la textura
Se accede al espacio de trabajo Sombreado y se crea un nuevo material. Posteriormente, en el panel del material, se carga una imagen plana de un libro y se conecta el nodo Color al Color Base del Principled BSDF (Imagen No. 14).

Imagen No. 14
Paso 5: Ajuste de las secciones
En el Editor UV se reorganizan las partes para que la portada, el lomo y la contraportada coincidan con la imagen cargada (Imagen No. 15).

Imagen No. 15
El resultado final es un libro con diseño coherente en todas sus caras Imagen No. 16.

Imagen No. 16.
Objeto 3: Modelado y Texturizado de una Bola de Disco
Paso 1: Creación de la esfera
Se agrega una Esfera UV mediante Shift + A → Malla → Esfera (Imagen No. 17).

Imagen No.17
Paso 2: Marcado de costura
En modo edición, se selecciona una línea vertical desde el polo superior hasta el inferior Imagen No.18

Imagen No.18
Se marca como costura (Imagen No. 19).

Imagen No. 19
Paso 3: Despliegue UV
Con toda la malla seleccionada (A), se presiona U → Desplegar (Imagen No. 20).

Imagen No. 20
El Editor UV mostrará una forma ovalada correspondiente a la esfera extendida, así como se muestra en la Imagen No. 21.

Imagen No. 21
Paso 4: Creación del material reflectante
Se accede al espacio de trabajo Sombreado y se crea un nuevo material. Posteriormente, en el panel del material, se carga una imagen plana de una bola de disco y se conecta el nodo Color al Color Base del Principled BSDF (Imagen No. 22).

Imagen No.22
Paso 5: Ajustes finales de render
El resultado final es una bola de disco con apariencia brillante y reflectante, Imagen No.23.

Imagen No.23
El uso del Editor UV en Blender permite controlar con precisión la manera en que una textura se proyecta sobre un modelo tridimensional, mediante el marcado de costuras y el proceso de despliegue, es posible evitar deformaciones y lograr una correcta alineación de imágenes.
El dado permitió trabajar con caras definidas y organización estructurada, el libro introdujo la distribución estratégica de superficies en un modelo rectangular. Finalmente, la bola de disco combinó mapeado UV y propiedades de material reflectante para generar un efecto visual más complejo.
El dominio de estas herramientas representa un paso fundamental en el aprendizaje del modelado 3D y en la creación de objetos digitales con mayor nivel de detalle y realismo.
Créditos
Autor: Andrea Natalia Bolivar Duran
Editor: Magister Ingeniero Carlos Iván Pinzón Romero
Código: UCMV-10
Universidad: Universidad Central
Referencias:
Medeiros, (27 de febrero de 2021). UV Unwrapping en Blender 2.91 | Tutorial para principiantes [Video]. YouTube. https://youtu.be/FxB78QY2tAo
TUTORIALES BLENDER. (17 de mayo de 2022). Mapeo UV Unwrapping en español – Parte 12 [Video]. YouTube. https://youtu.be/Ek-Y62D9W4k
