Texturizado

Modelado tridimensional de texturas en Blender: Frisbee, Fresa y Cofre Paso a Paso

El modelado tridimensional de texturas en Blender permite crear objetos orgánicos y estructuras detalladas mediante herramientas como extrusión, Loop Cut (Ctrl + R), edición proporcional y modificadores. En este artículo desarrollaremos tres proyectos prácticos: un frisbee, una fresa y un cofre aplicando técnicas de modelado tridimensional y aplicación de texturas.

Cada ejercicio permitirá reforzar distintas técnicas fundamentales en Blender, ofreciendo una práctica completa que abarca tanto el modelado orgánico como el modelado hard surface.

Técnicas esenciales de modelado 3D en Blender


Modelado de un frisbee en Blender

Base del Frisbee

  1. Presionar Shift + A → Malla → Cilindro.
  2. Escalar en el eje Z con S + Z para hacerlo más plano.

Forma inferior del disco

  1. Entrar en Modo Edición.
    • Seleccionar la cara inferior.
    • Extruir en el eje Z hacia abajo.
    • Escalar.
  2. Repetir el proceso de extrusión y escalado aproximadamente tres veces para generar la curvatura característica del frisbee.

Borde del disco

  1. Seleccionar el borde exterior.
    • Extruir ligeramente.
  2. Presionar I para realizar un Inset hacia adentro y marcar el borde característico del disco.

Detalles en las circunferencias

  1. Seleccionar las circunferencias del disco.
    • Mantener presionada la tecla Alt para seleccionar toda la circunferencia.
  2. Presionar Ctrl + B.
    • Usar el scroll del mouse para aumentar los segmentos y generar más textura en las líneas.

Aplicación de material

  1. Crear un nuevo material.
    • Elegir el color (en este caso Azul).
    • Bajar la Rugosidad para darle un acabado más plástico.

Resultado final

Se obtiene un frisbee con forma curva inferior, borde definido, líneas decorativas en relieve y material con acabado plástico.


Modelado de una fresa en Blender

Preparación inicial

  1. Agregar un modificador y buscar Subdivision Surface.
  1. Aumentar el nivel de vistas a 2.
  2. Dar clic en la flecha desplegable junto al icono de cámara y presionar Aplicar.

Forma base de la Fresa

  1. Entrar en Modo Edición.
    • En el eje Y, activar la opción de Rayos X.
  2. Seleccionar los vértices de la parte inferior.
    • Escalar con la tecla S y con Edición Proporcional activada, hasta generar una punta hacia abajo.
  1. Seleccionar el vértice superior central.
    • Mover hacia abajo con G + Z.
  1. Presionar Ctrl + R para añadir cortes entre los espacios.

Ajuste con modificadores

  1. Agregar otro modificador: Decimate (Diezmar).
  2. Seleccionar la pestaña Revert Subdivision.
    • Seleccionar toda la figura y cambiar las iteraciones de 0 a 1.
  3. Añadir nuevamente el modificador Subdivision Surface.
  4. Aplicar ambos modificadores.

Hundimiento superior

  1. En modo edición, seleccionar el vértice central superior.
  2. Con edición proporcional activada (usar scroll para aumentar el área de influencia), mover hacia abajo para hundir la parte superior.

Intersecciones para las semillas

  1. Seleccionar toda la figura en modo edición y en modo selección de caras.
    • Presionar dos veces la letra I para incrustar las caras.
    • Presionar Alt + S para escalar hacia adentro.
    • Presionar nuevamente doble I para incrustar otra vez.

Creación de las semillas

  1. Cambiar el pivote de transformación a Orígenes Individuales.
  1. Extruir dos veces y escalar una vez.
  1. Presionar Ctrl + Numpad + dos veces para ampliar la selección.
    • Escalar nuevamente.
  1. Añadir modificador Solidify (Separar Superficie).

Aplicación de materiales

  1. Crear dos materiales: uno para la fresa y otro para la semilla.
    • Seleccionar el material de la fresa.
  2. Ir al apartado de presentación en vistas y cambiar el color a rojo.
  1. Presionar Z → Estructura.
    • Seleccionar las caras de las semillas.
    • Elegir el material de semilla y presionar Asignar.
    • Presionar Z → Sólido y cambiar el color a amarillo.
  2. Cambiar el nivel de vistas del modificador de 1 a 2.

Modelado de la hoja superior

  1. Shift + A → Añadir círculo.
    • Editar los vértices y dejarlo en 8.
  1. Posicionar con G + Z.
  2. Escalar con S.
  1. Presionar Numpad 7 (vista superior).
    • En modo vértice y pivote en punto medio.
    • Extruir en el mismo punto y escalar hacia adentro.
  2. Alt + clic para seleccionar el borde externo.
    • Extruir con E y escalar hacia afuera.

Detalles de la hoja

  1. Seleccionar cada vértice y presionar V para cortar aristas y de este modo queden independientes.
  1. Seleccionar todas las aristas recortadas.
    • Cambiar pivote a Orígenes Individuales.
    • Escalar con S.
  1. Cambiar pivote a Punto Medio y escalar.
    • Presionar Ctrl + R para añadir pliegues.
  2. Seleccionar aristas interiores con Alt + clic.
    • Agregar corte central y mover hacia arriba con G + Z.
  1. Seleccionar toda la hoja con A en vista frontal (Numpad 1).
    • Mover hacia abajo con G + Z.
    • Activar edición proporcional y ajustar forma con G.
  2. Presionar Ctrl + R en todas las hojas y luego escalar.

Resultado final

Se obtiene una fresa modelada en Blender con forma orgánica,
semillas detalladas y hoja superior con pliegues y volumen

Modelado de un cofre en Blender

Base del cofre

  1. Presionar Shift + A para insertar una malla de Cubo.
    • Escalar con S + X para formar un rectángulo.
  1. Entrar en Modo Edición.
    • Presionar Ctrl + R para crear un corte en el medio a lo largo del rectángulo.
    • Seleccionar ambas aristas centrales.
    • Moverlas hacia arriba con G + Z para formar la curvatura de la tapa.

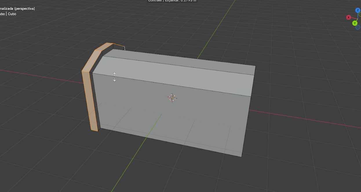
Bordes del cofre

  1. Presionar Ctrl + R para generar un corte a lo ancho del cofre.
    • Seleccionar las caras del borde, exceptuando las inferiores.
    • Clic derecho → Extruir caras según normales.
  2. Seleccionar las caras extruidas.
    • Presionar E para hacer una pequeña extrusión adicional.
    • Escalar hacia adentro con S.

Repetir este mismo proceso en la esquina opuesta del cofre.

Franja central vertical

Para realizar la franja del medio del cofre, primero se deben ajustar opciones de visualización:

  1. Ir a la flecha junto a las opciones de sombreado de vista.
  2. Activar Profundidad de Campo y Cavidades.
  3. En Cavidades, ajustar Picos y Valles a 2000.
  1. Presionar Ctrl + R para realizar dos cortes en el centro del cofre.
  1. Realizar el mismo proceso de extrusión que en las esquinas.
  2. Dejar esta franja un poco más alta que las otras.
  3. Seleccionar las tres caras superiores.
  4. Escalar ligeramente hacia adentro.

Franja central horizontal

  1. Realizar cortes con Ctrl + R de forma horizontal.
  2. Activar modo selección de caras.
  3. Seleccionar toda la franja formada.
  4. Clic derecho → Extruir caras según normales.

Broche del cofre

  1. Seleccionar el cuadrado central generado por las extrusiones.
  2. Presionar I para realizar un Inset.
    • Extruir hacia adentro.
    • Escalar hacia adentro.
  1. Realizar el mismo proceso con las caras superiores, exceptuando la del medio.
  2. Repetir también en las caras centrales laterales.

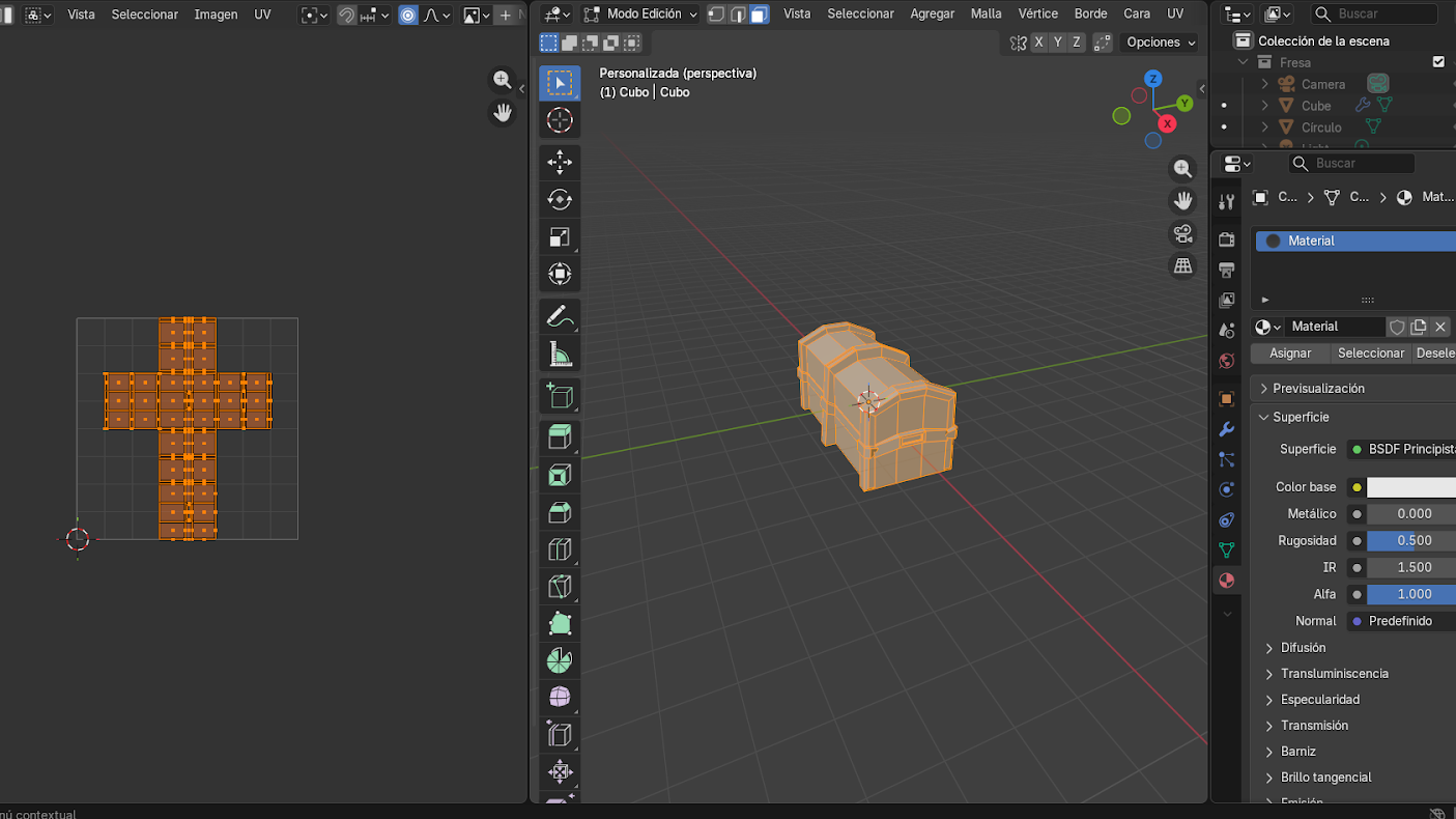
Aplicación de textura

  1. Descargar una textura de madera tipo cofre.
  2. Ir a la pestaña UV Editing.
    • En el panel de MaterialSuperficieBSDF Difuso.
    • En la opción de color seleccionar Imagen de Textura.
    • Cargar la imagen descargada.
  3. En sombreado de vista, activar Previsualización de Materiales.

Bordes dorados

  1. Crear un nuevo material llamado “Bordes”.
  2. Asignar un color dorado.
  3. Seleccionar los bordes que tomarán este material.
  4. Presionar Asignar.

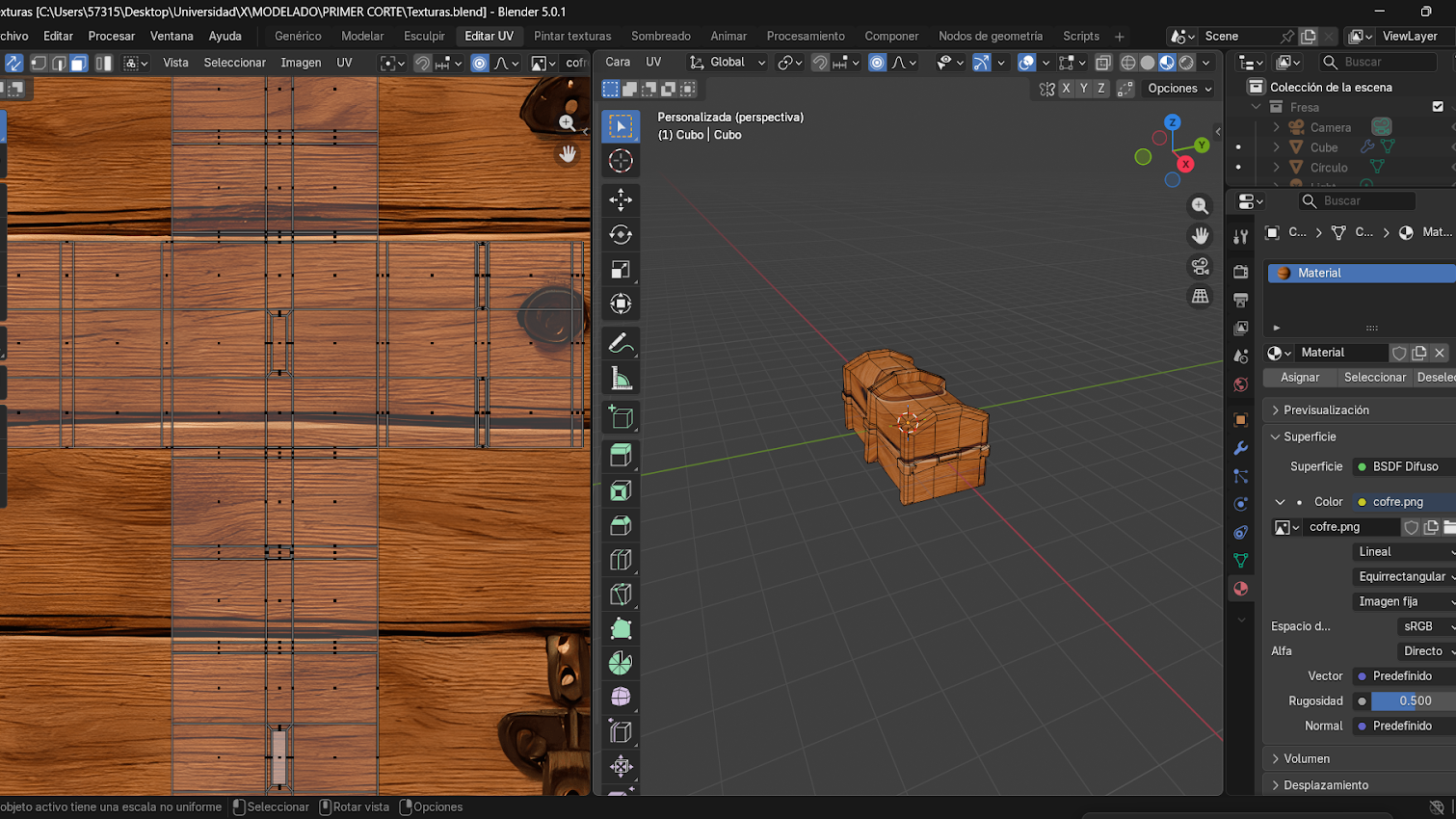
Resultado final

Se obtiene un cofre con estructura detallada, franjas decorativas,
broche frontal y textura tipo madera con bordes dorados.


Resultado final del texturizado

Conclusión

Estos tres ejercicios fortalecen las bases del modelado tridimensional de texturas en Blender, permitiendo comprender subdivisiones, extrusión, cortes, edición proporcional y aplicación de materiales. Dominar el modelado tridimensional de texturas en Blender es fundamental para avanzar hacia proyectos más complejos y profesionales dentro del diseño 3D.

Bibliografía

Blender Study. (2020, 23 de abril). Modeling a frisbee – Blender Tutorial
[Vídeo]. YouTube.
https://www.youtube.com/channel/UCLtuLmuevwxQzkn6SMR6kZQ/videos

DxD - Programación y Diseño. (s. f.). COMO MODELAR UN COFRE EN BLENDER
[Vídeo]. YouTube.
https://youtu.be/Czt6PWOOYK8

PIXXO 3D. (2025, 24 junio). Blender | Make a Strawberry | Tutorial [Vídeo]. YouTube. https://www.youtube.com/watch?v=Czt6PWOOYK8

Créditos

Autor: Maria Jose Fonseca Ibañez

Editor: Magister Ing. Carlos Pinzón Romero

Codigo: UCMV-10

Universidad: Universidad Central