Blender 3D: Aprende a Modelar y Texturizar Objetos Paso a Paso
En este proceso se explora el modelado y texturizado de diferentes objetos en Blender 3D, utilizando herramientas esenciales como escalado, extrusión, cortes de bucle (Loop Cut) y mapeo UV. A partir de formas básicas como cilindros, se construyen y transforman modelos hasta obtener figuras más complejas y detalladas.
Entre los objetos desarrollados se encuentran una máquina expendedora de Coca-Cola, una mesa texturizada y una caja de zapatos estilo Adidas, aplicando imágenes y materiales para lograr un acabado más realista. Este recorrido permite comprender cómo pasar de una malla simple a un modelo 3D completamente texturizado y visualmente atractivo.
Máquina dispensadora de Coca-Cola
Paso 1
Se inserta un cilindro presionando Shift + A → Malla → Cilindro, el cual servirá como base para modelar la estructura principal de la máquina expendedora. Una vez agregado en la escena, se comienza a modificar su forma para asemejarla al cuerpo de una nevera vertical. Para ello, se utiliza S + Z para alargar el cilindro en el eje vertical, logrando mayor altura, característica de una máquina expendedora. Luego, se ajusta su grosor aplicando S + X y S + Y, de manera que el volumen sea más ancho y proporcional, obteniendo una base sólida que servirá posteriormente para aplicar detalles y texturizar con el diseño de Coca-Cola.

Figura 1. Inserción y escalado inicial del cilindro base de la máquina dispensadora.
Nota. Elaboración propia.
Paso 2
Se entra al Modo Edición presionando la tecla Tab. Una vez dentro, se utilizan cortes de bucle horizontales aplicando Ctrl + R (Loop Cut) y desplazando el mouse para generar varias divisiones a lo largo del cilindro. Estos cortes horizontales permiten crear una estructura cuadriculada que facilitará posteriormente la edición de la geometría y la correcta distribución de la textura en la máquina expendedora.

Figura 2. Aplicación de cortes horizontales (Loop Cut) en la estructura base.
Nota. Elaboración propia.
Paso 3
Después de agregar los cortes horizontales, se repite el proceso de Loop Cut (Ctrl + R) pero esta vez de forma vertical. Al ubicar estos cortes en sentido vertical, se completa la cuadrícula sobre la superficie del cilindro, lo cual ayuda a definir mejor las zonas donde se ajustará la textura y permite mayor control al momento de editar las caras del modelo.

Figura 3. Aplicación de cortes verticales para completar la cuadrícula del modelo.
Nota. Elaboración propia
Paso 4
A continuación, se comienzan a seleccionar los bordes necesarios manteniendo presionada la tecla Shift para realizar una selección múltiple. Estos bordes corresponden a las zonas donde se desea que la textura se divida correctamente. Una vez seleccionados, se presiona Ctrl + E y se elige la opción Mark Seam (Marcar costura), lo que permitirá que el desplegado UV se realice de manera ordenada y sin deformaciones en la imagen de la máquina expendedora.

Figura 4. Marcado de costuras (Mark Seam) para el mapeo UV.
Nota. Elaboración propia.
Paso 5
Luego, se dirige al panel de propiedades y se selecciona el icono de Materiales para agregar un nuevo material. Se presiona Nuevo y se utiliza el shader Principled BSDF (Difuso). En el apartado de color base, se cambia a la opción Image Texture y se carga la imagen deseada, en este caso el diseño de la máquina expendedora de Coca-Cola. Posteriormente, se cambia al espacio de trabajo UV Editing y en el explorador de imágenes se selecciona la textura cargada para vincularla correctamente al modelo.

Figura 5. Creación del material y carga de la textura de la máquina.
Nota. Elaboración propia.
Paso 6
Se vuelve a entrar al Modo Edición (Tab) y se activa la selección de caras presionando la tecla 3. A partir de aquí, se empiezan a seleccionar las caras del cilindro que corresponden a cada sección de la máquina. En el panel de UV Editing se visualizan simultáneamente las caras seleccionadas y la imagen cargada, permitiendo mover (G), escalar (S) y ajustar cada sección de la textura para que coincida correctamente con el diseño de la máquina expendedora.

Figura 6. Ajuste de la textura en el editor UV.
Nota. Elaboración propia.
Paso 7
Finalmente, después de ajustar todas las caras y verificar que la textura esté correctamente posicionada, se puede observar el modelo completo con el diseño aplicado. De esta manera se obtiene la máquina expendedora de Coca-Cola completamente texturizada, con la imagen distribuida de forma adecuada sobre toda la superficie del cilindro, mostrando un resultado final coherente y realista en 3D.

Figura 7. Modelo final texturizado de la máquina dispensadora.
Nota. Elaboración propia.
Mesa de madera
Paso 1
Se presiona Shift + A → Malla → Cilindro para agregar un nuevo cilindro en la escena, el cual servirá como base para modelar una de las patas de la mesa. Posteriormente, se ajusta su forma utilizando las herramientas de escalado: S + Z para alargarlo verticalmente, S + Y y S + X para modificar su grosor y proporciones. Con estos ajustes se busca que el cilindro tenga la apariencia de una pata de mesa adecuada para el proceso de texturizado.

Figura 8. Modelado y escalado de la primera pata de la mesa.
Nota. Elaboración propia.
Paso 2
Una vez modelada la primera pata, se procede a duplicarla para completar la estructura de soporte de la mesa. Para ello, se utiliza Shift + D y se realizan tres copias adicionales. Luego, cada una de las patas se posiciona cuidadosamente utilizando la herramienta de movimiento (G) para ubicarlas en las cuatro esquinas, manteniéndolas paralelas entre sí y formando la base estructural de la mesa.

Figura 9. Duplicado y posicionamiento de las cuatro patas.
Nota. Elaboración propia.
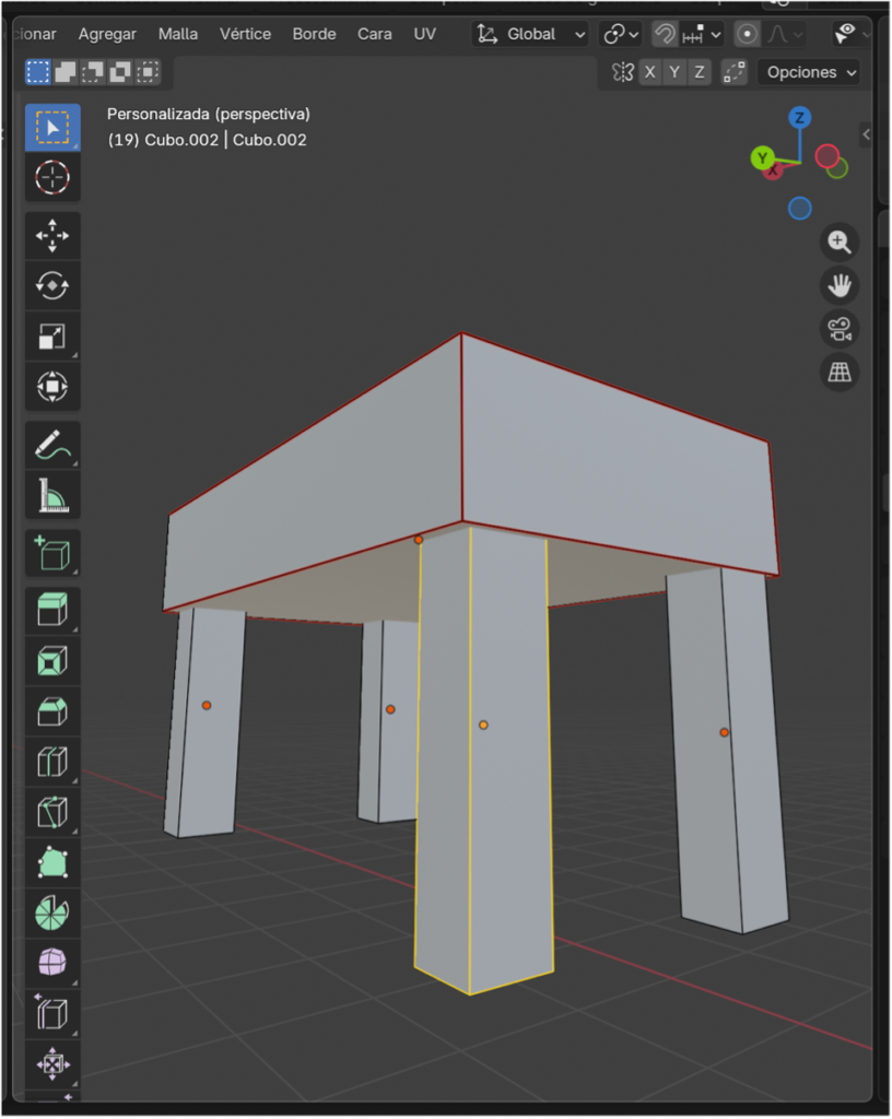
Paso 3
A continuación, se agrega un nuevo cilindro mediante Shift + A → Malla → Cilindro, el cual será utilizado para modelar la tapa de la mesa. Este cilindro se escala con S + X y S + Y para aumentar su ancho y con S de forma general para ajustar sus proporciones, procurando que tenga un grosor reducido y una superficie más amplia que las patas, simulando así la forma plana de la tapa de una mesa.

Figura 10. Creación y escalado de la tapa de la mesa.
Nota. Elaboración propia.
Paso 4
Después de ajustar el tamaño de la tapa, se utiliza G + Z para desplazarla verticalmente hacia abajo hasta que encaje justo sobre la parte superior de las cuatro patas. Este posicionamiento permite visualizar la estructura completa de la mesa y verificar que la tapa esté alineada correctamente con las patas.

Figura 11. Posicionamiento de la tapa sobre las patas.
Nota. Elaboración propia.
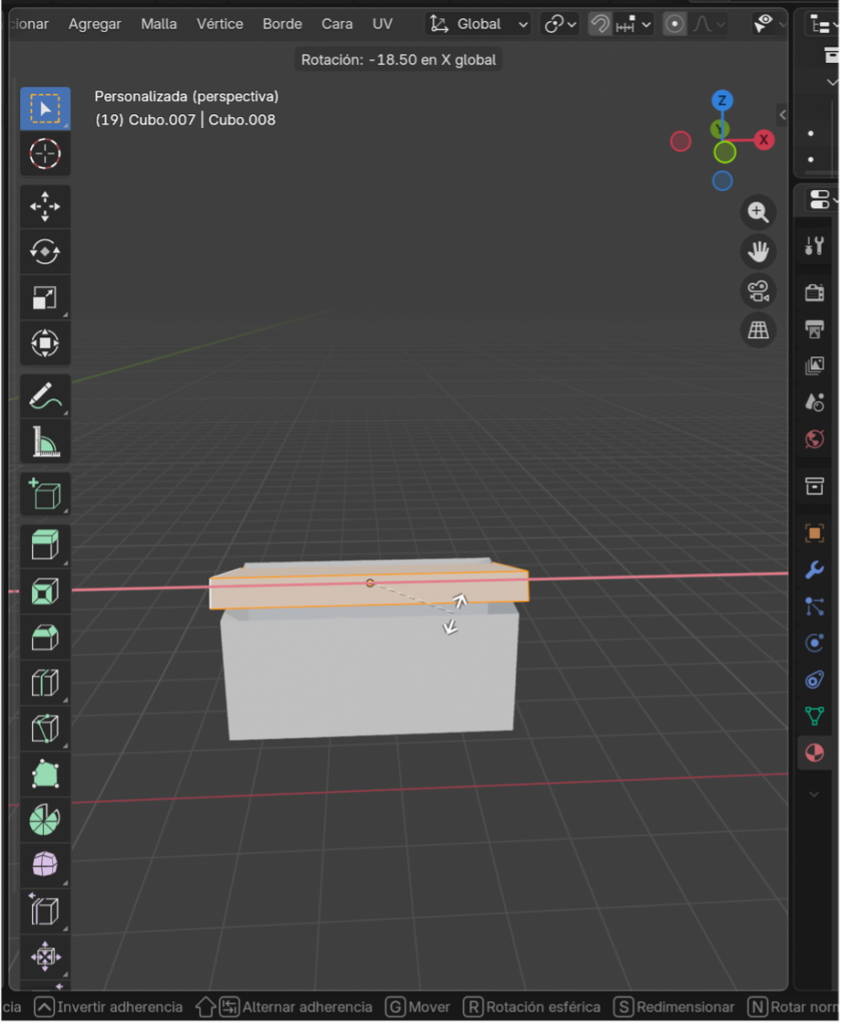
Paso 5
Se entra al Modo Edición presionando Tab y luego se utiliza la tecla 3 para cambiar al modo de selección de caras. En este punto, se selecciona la cara superior de la tapa de la mesa, ya que será una de las superficies principales donde se aplicará la textura posteriormente.

Figura 12. Selección de la cara superior en modo edición.
Nota. Elaboración propia.
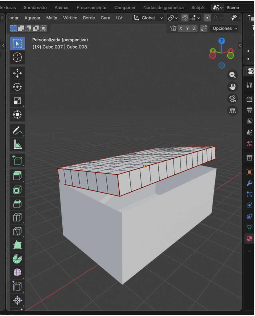
Paso 6
A continuación, se seleccionan los vértices o aristas necesarios de la tapa y de las patas para preparar el mapeo de textura. Con las aristas seleccionadas, se presiona Ctrl + E y se elige la opción Mark Seam para marcar las costuras. Estas costuras permiten que el desplegado UV se realice correctamente y que la textura se adapte sin deformaciones sobre el modelo.

Figura 13. Marcado de costuras (Mark Seam) para el mapeo UV.
Nota. Elaboración propia.
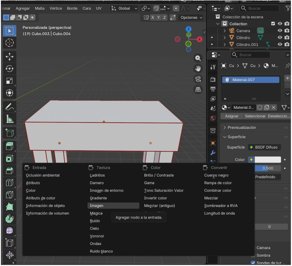
Paso 7
Seguidamente, se crea un nuevo material desde el panel de propiedades en el icono de Materiales. Se presiona Nuevo y se utiliza el shader Principled BSDF (Difuso). En el apartado de color base, se selecciona Image Texture y se carga la imagen que se utilizará como textura de la mesa, por ejemplo, una textura de madera.

Figura 14. Aplicación del material y textura de madera.
Nota. Elaboración propia.
Paso 8
Luego, se cambia al espacio de trabajo UV Editing en la parte superior de Blender. En esta pestaña se visualiza la imagen cargada y el desplegado UV del modelo. Se empiezan a seleccionar las caras correspondientes a las patas de la mesa y se ajustan sus coordenadas UV para que la textura se ubique correctamente sobre cada superficie.

Figura 15. Ajuste de coordenadas UV en el modelo de la mesa.
Nota. Elaboración propia.
Paso 9
Finalmente, se seleccionan todas las caras de las patas y de la tapa de la mesa para aplicar la textura de manera uniforme en todo el modelo. Se ajustan las coordenadas UV según sea necesario para que la imagen encaje correctamente. Al terminar este proceso, se puede observar la mesa completamente texturizada y finalizada, con la textura aplicada de forma coherente en toda su estructura 3D.

Figura 16. Modelo final de la mesa completamente texturizado.
Nota. Elaboración propia.
Caja de zapatos Adidas
Paso 1
Se inserta un cilindro presionando Shift + A → Malla → Cilindro, el cual servirá como base para modelar la estructura principal de la caja. Posteriormente, se ajusta su forma utilizando las herramientas de escalado: S + X, S + Y y S + Z, modificando sus proporciones hasta lograr una forma más similar a una caja rectangular. Este ajuste inicial permite que el cilindro adquiera la apariencia de un contenedor sólido que posteriormente será texturizado.

Figura 17. Inserción y escalado inicial del cilindro base de la caja.
Nota. Elaboración propia.
Paso 2
Se entra al Modo Edición presionando Tab y se cambia al modo de selección de caras con la tecla 3. Luego, se selecciona la cara superior del cilindro y se presiona E para aplicar una extrusión hacia abajo, generando la ilusión de que la caja está vacía en su interior, como si se tratara de una caja real abierta en la parte superior.

Figura 18. Extrusión de la cara superior para simular una caja abierta.
Nota. Elaboración propia.
Paso 3
A continuación, se inserta un nuevo cilindro mediante Shift + A → Malla → Cilindro. Este segundo cilindro será utilizado para modelar la tapa de la caja. Se ajustan sus dimensiones con S + X, S + Y y S + Z, procurando que tenga un grosor delgado y un tamaño similar al de la caja principal, de manera que encaje visualmente como una tapa.

Figura 19. Modelado y ajuste de la tapa de la caja.
Nota. Elaboración propia.
Paso 4
Con el cilindro de la tapa seleccionado, se entra nuevamente al Modo Edición (Tab) y se utiliza la rotación con R para inclinar ligeramente la tapa. Este ajuste permite simular que la caja se encuentra abierta, aportando un efecto visual más realista al modelo tridimensional.

Figura 20. Rotación de la tapa para simular apertura.
Nota. Elaboración propia.
Paso 5
Luego, se selecciona el cilindro principal de la caja y se entra al Modo Edición. Se comienzan a insertar cortes de bucle verticales utilizando Ctrl + R (Loop Cut), generando varias divisiones en la superficie. Estas divisiones forman una cuadrícula que facilitará el proceso de texturizado y el ajuste detallado de la imagen sobre el modelo.

Figura 21. Aplicación de cortes verticales (Loop Cut) en la caja.
Nota. Elaboración propia.
Paso 6
Se continúa agregando más Loop Cut (Ctrl + R) pero esta vez de forma horizontal, completando así la cuadrícula sobre toda la superficie del cilindro principal. Esta malla cuadriculada permite un mejor control al momento de ubicar la textura sin deformaciones.

Figura 22. Aplicación de cortes horizontales (Loop Cut) en la caja.
Nota. Elaboración propia.
Paso 7
Se repite el mismo procedimiento de los cortes de bucle en el cilindro superior que representa la tapa. En Modo Edición, se aplican Ctrl + R para insertar divisiones verticales y horizontales, completando la cuadrícula también en la tapa y permitiendo un texturizado más preciso.

Figura 23. Cortes de bucle aplicados en la tapa.
Nota. Elaboración propia.
Paso 8
Seguidamente, se seleccionan los vértices o bordes necesarios de la tapa manteniendo presionada la tecla Shift para realizar una selección múltiple. Una vez elegidos los bordes correspondientes, se presiona Ctrl + E y se selecciona la opción Mark Seam para marcar las costuras que facilitarán el correcto desplegado UV de la tapa.

Figura 24. Marcado de costuras en la tapa para el mapeo UV.
Nota. Elaboración propia.
Paso 9
Se realiza el mismo procedimiento en el cilindro principal de la caja. Se seleccionan los bordes más importantes que delimitan cada cara y se presiona Ctrl + E → Mark Seam para marcar las costuras. Esto permitirá que la textura se distribuya adecuadamente sobre cada lado de la caja sin distorsiones.

Figura 25. Marcado de costuras en la caja principal.
Nota. Elaboración propia.
Paso 10
Posteriormente, se crea un nuevo material desde el panel de propiedades en el icono de Materiales. Se presiona Nuevo y se utiliza el shader Principled BSDF (Difuso). En el apartado de color base se cambia a Image Texture y se carga la imagen deseada para texturizar la caja. Luego, se cambia al espacio de trabajo UV Editing y se selecciona la imagen cargada para comenzar a aplicarla sobre el modelo.

Figura 26. Creación del material y carga de la textura de la caja.
Nota. Elaboración propia.
Paso 11
En el editor UV, se comienzan a seleccionar las caras del modelo una por una en Modo Edición (tecla 3) para posicionar correctamente la textura. A medida que se seleccionan las caras en el visor 3D, estas se visualizan en el panel UV, donde se pueden ajustar utilizando G para moverlas y S para escalar la imagen, logrando que cada parte del diseño coincida con las caras correspondientes de la caja de zapatos.

Figura 27. Ajuste manual de la textura en el editor UV.
Nota. Elaboración propia.
Paso 12
Finalmente, después de ajustar todas las caras y verificar que la textura esté correctamente alineada, se puede observar el modelo completo de la caja con el texturizado aplicado. De esta manera se obtiene una caja finalizada, con la imagen adaptada adecuadamente a su geometría, logrando un resultado visual coherente y realista en 3D.

Figura 28. Modelo final completamente texturizado de la caja de zapatos.
Nota. Elaboración propia.
Video
Se muestran las tres figuras finalizadas y completamente texturizadas, permitiendo visualizar cada modelo en un recorrido 360° desde todos los ejes y ángulos del entorno 3D.
El proceso de modelado y texturizado permitió comprender de manera práctica cómo transformar formas básicas en objetos tridimensionales más detallados y realistas. A través del uso de herramientas como escalado, extrusión, cortes de bucle y mapeo UV, fue posible construir y aplicar texturas correctamente a cada modelo, logrando resultados visualmente coherentes.
La máquina dispensadora, la mesa de madera y la caja de zapatos demostraron que, partiendo de figuras simples como cilindros, se pueden desarrollar estructuras completas mediante técnicas de edición en Blender. Además, el trabajo con materiales y texturas evidenció la importancia del desplegado UV para evitar deformaciones y mejorar la calidad visual del modelo final.
En conclusión, este proceso no solo fortaleció las habilidades en modelado 3D, sino que también permitió comprender la relación entre geometría, materiales y presentación visual dentro del entorno tridimensional.
Créditos
Autor: Tania Catalina Lugo Hernandez
Editor: Carlos Ivan Pinzon Romero
Código: UCMV-10
Universidad:Universidad Central
Fuentes
Pinterest. (s.f.). Publicación en Pinterest. Recuperado el 4 de marzo de 2026, de https://co.pinterest.com/pin/882705595729319647/
Pinterest. (s.f.). Publicación en Pinterest. Recuperado el 4 de marzo de 2026, de https://pin.it/5sl0A5Qga
iStock. (2024). Superficie de madera de bambú con textura y patrón [Fotografía]. https://www.istockphoto.com/es/foto/superficie-de-madera-de-bamb%C3%BA-con-textura-y-patr%C3%B3n-fondo-de-bamb%C3%BA-claro-para-decorar-gm1368151405-438204133
