Modelado Y Animacion 3D: Entrando al Mundo De Chromakopia
La animación 3D en Blender permite crear cinemáticas en entornos digitales, combinando movimiento y lenguaje audiovisual para contar historias a través de escenas tridimensionales. Se integran herramientas como iluminación, cámara y composición para lograr un resultado visual atractivo y narrativo. Más allá de animar objetos, la cinemática busca transmitir emociones e ideas, aplicando principios del cine dentro de un entorno virtual.
Modelos para la animación 3D en blender
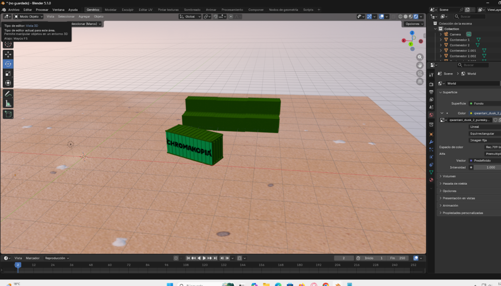
1. CONTENEDOR DE CHORMAKOPIA
Para el modelado de este elemento, se descargó un contenedor previamente modelado desde la plataforma Sketchfab. Este recurso fue seleccionado por su nivel de detalle y su potencial para adaptarse a la estética del proyecto.

Lo que se hizo fue realizar el texturizado con el logo del album y el color de este mismo para tener el contenedor. Se usaran dos contenedores uno con textura y uno sin ella


Finalmente, el contenedor se utilizó como un elemento clave dentro del escenario. Aportó contexto visual y reforzó la ambientación del espacio. Además, ayudó a mantener la identidad estética de Chromakopia.
2. MODELOS CASCANUECES Y MUGS
Los modelos 3D de mugs y cascanueces se crearon en Blender, definiendo primero las formas y proporciones básicas de cada objeto. Se prestó especial atención a los detalles, como los relieves del cascanueces y la curvatura de los mugs, para mantener un alto nivel de realismo.

3. Modelos 3D: Botella, Dado y Paquete de Doritos
En esta sección, se modelaron y texturizaron la botella, el dado y el paquete de Doritos, siguiendo un flujo similar al de los mugs y cascanueces. Cada modelo fue trabajado con sus respectivos materiales para reflejar correctamente vidrio, plástico y cartón, usando mapas de color, rugosidad y normales para aportar realismo visual.

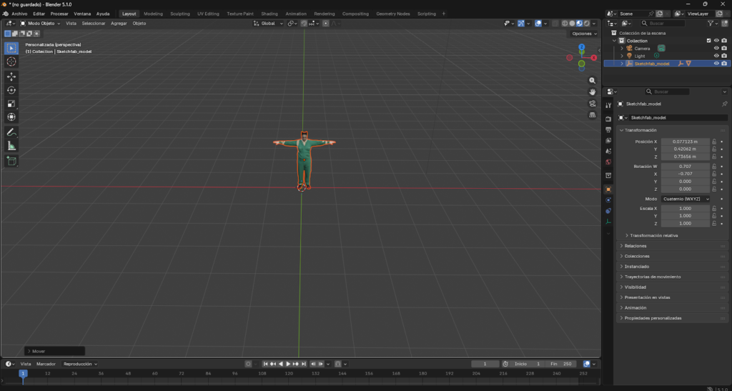
AVATAR PERSONAL
El proceso comienza creando un avatar personalizado con Avaturn a partir de una foto, ajustando detalles como peinado, ropa y rasgos faciales para que se parezca a la persona real. Luego, el personaje se importa a Blender, se ubica en el escenario y se prepara para moverse correctamente dentro del proyecto 3D, logrando un flujo completo de animación.

Es importante que al descargar este avatar se descargue en Pose T, ESPECÍFICAMENTE ese es el que se debe usar para Mixamo. En blender para importar dicho avatar seleccionamos en archivo, importar y seleccionamo glTF

Exportar el avatar a Mixamo en formato FBX para su uso en animación 3D en Blender
Para trabajar en animación 3D en Blender con Mixamo, es fundamental exportar los personajes en formato FBX. Desde Blender, se selecciona el avatar, se elige File → Export → FBX, activando Selected Objects e incluyendo el modelo y el esqueleto, asegurando así que la animación 3D en Blender funcione correctamente.

Después, para subir el personaje a Mixamo, se ingresa a la plataforma, se inicia sesión y se selecciona la opción de Upload Character. Allí se arrastra el archivo FBX exportado o se busca desde el equipo. La plataforma procesará el modelo y, en algunos casos, pedirá ubicar puntos clave del cuerpo (como brazos, piernas y cabeza) para generar automáticamente el rig.

Una vez completado este proceso, el avatar queda listo para seleccionar y aplicar animaciones en Mixamo. Luego, estas animaciones se pueden descargar y reutilizar fácilmente en Blender.

Solución al problema de texturas moradas en animación 3D en Blender
Es importante tener en cuenta que, al subir el avatar a Mixamo para aplicarle la animación, la plataforma puede cambiar automáticamente el nombre de las texturas. Esto no afecta el movimiento del personaje. Sin embargo, puede generar problemas visuales al volver a importarlo en Blender.

Si un avatar de Avaturn aparece morado, es por pérdida de texturas tras Mixamo. Se deben reasignar usando el archivo original y empaquetar los recursos con Pack Resources para mantener la coherencia del proyecto 3D.


Es importante guardar el archivo y empacar los recursos de este para mantener el texturizado. De esta forma se puede animar directamente desde mixamo a nuestro avatar.

Creación del Escenario Para proyectos 3D en Blender
Para el desarrollo del escenario, el suelo fue descargado desde Sketchfab. Este consiste en un plano al que se le aplicó una textura de dunas de arena, con el objetivo de simular un entorno desértico. Gracias a esta textura, se logra aportar mayor realismo a la escena, generando la apariencia de un terreno irregular y acorde con las condiciones propias de un desierto.

Integración del cielo HDR con Poly Haven en entornos 3D
Para la implementación del cielo en la escena, se utilizó una textura HDR de alta calidad descargada desde Poly Haven. Se eligió un cielo de la categoría correspondiente y se verificó que el archivo estuviera en formato HDR para obtener un mejor rango dinámico y mayor realismo en la iluminación. Posteriormente, se descargó el recurso en calidad 4K, lo cual fue suficiente para el nivel de detalle necesario en la escena.

Una vez obtenida la textura, se procedió a su integración dentro de Blender. Se configuró la visualización en modo Viewport Shading para poder observar los cambios en tiempo real. Luego, desde el panel de World Properties, se accedió a la opción de Surface, donde se modificó el tipo de fondo a Environment Texture. En ese momento, al no estar cargada la imagen, el fondo se visualizaba en color rosa, indicando la ausencia de textura.

Finalmente, se importó el archivo HDR mediante la opción Open en Blender. Luego, se seleccionó desde el equipo y se aplicó como textura de entorno. Con este proceso, el cielo quedó integrado en la escena. Esto permitió lograr una iluminación más realista y coherente con el entorno desértico del proyecto.

Se agregaron los contenedores previamente modelados, los cuales fueron importados e incorporados dentro de la escena. Posteriormente, se organizaron y agruparon con el objetivo de dar forma a un escenario coherente, facilitando así la construcción del entorno y permitiendo una mejor distribución de los elementos dentro de la composición.

Avión y elementos decorativos para animación 3D en Blender
Se descargó un modelo de avión de Sketchfab y se importó a Blender para su edición. El proceso de personalización consistió en ajustar materiales y editar las texturas externamente (usando herramientas como Microsoft Paint) para adaptar el color y el estilo visual a la temática del proyecto.


Posteriormente, el modelo del avión fue trasladado a la mesa de trabajo donde se encuentra el escenario principal dentro de Blender. Allí, se integró dentro de la composición general con el fin de que interactúa adecuadamente con el entorno y mantuviera coherencia con la escena previamente construida. De esta manera, se logró ubicar el objeto dentro del contexto final del proyecto, facilitando su visualización y desarrollo dentro de la cinemática.

Para complementar el escenario, se incorporaron diversos modelos decorativos como arbustos, elementos de naturaleza, piedras, llantas, entre otros. Estos elementos fueron descargados de forma gratuita desde plataformas como Sketchfab y Poly Haven. Su inclusión permitió enriquecer la escena, aportando mayor detalle, realismo y variedad visual al entorno, logrando así una composición más completa y acorde con la temática del proyecto.
Animación del personaje principal en Blender 3D
Para la creación del personaje principal, Tyler, se partió de la descarga de un modelo 3D desde Sketchfab, en formato GLB, titulado “Tyler, the Creator Chromakopia Outfit”, desarrollado por el autor huntersheik y distribuido bajo licencia Creative Commons Attribution. Este modelo fue posteriormente importado en Blender, donde se verificó su estructura y materiales.

Rigging automático en Mixamo
Durante la revisión inicial, se identificó que el modelo no contaba con una estructura de huesos (rig), lo cual impedía su animación directa dentro de Blender. Por esta razón, se procedió a exportarlo en formato FBX, ya que este es el formato compatible con la plataforma de animación Mixamo.

Una vez cargado el modelo en Mixamo, se realizó el proceso de rigging automático, en el cual se le asignó una estructura de huesos al personaje para permitir su animación.

Para solucionar este inconveniente, se restauraron manualmente las texturas utilizando los archivos originales descargados junto al modelo, reasignándolos correctamente en los materiales dentro de Blender. Con este procedimiento, se logró recuperar la apariencia visual del personaje y dejarlo completamente listo para su integración y uso dentro de la cinemática.


Con el personaje texturizado de esta manera ya se puede posicionar en el escenario de manera correcta. Es importante recordar que siempre que se recuperen las texturas se deben empaquetar los recursos de estas para que no se pierdan en ninguna circunstancia.

Unificar varias animaciones en un solo personaje en animación 3D en Blender
Para unificar varias animaciones dentro del proyecto, se descargaron desde Mixamo las animaciones necesarias utilizando la opción sin Skin. Esto permitió obtener únicamente los datos de animación (movimiento de los huesos) sin incluir la malla del personaje, facilitando su aplicación sobre los modelos previamente riggeados y asegurando una mayor compatibilidad y coherencia entre las distintas animaciones utilizadas en la cinemática.

Organizar animaciones con el NLA Editor en animación 3D en Blender
Dentro de Blender, se procedió a organizar el espacio de trabajo para la edición de animaciones. Para ello, se abrió el menú de Area Options y se dividió la pantalla de forma horizontal, con el objetivo de trabajar simultáneamente en diferentes paneles.


Posteriormente, en ese mismo espacio, se seleccionó el modo de Action Editor (edición de acciones), facilitando la gestión y organización de las distintas animaciones aplicadas al personaje. En la parte inferior izquierda cambiamos la vista a animación no lineal

A continuación, se configuró la visualización para poder trabajar simultáneamente con ambas vistas: la correspondiente a los keyframes y la del editor de animación no lineal (NLA). Esto permite tener un mayor control sobre la estructura y secuencia de las animaciones dentro del proyecto.

Por motivos de organización, es conveniente renombrar cada una de las animaciones. De esta manera, al trabajar con múltiples acciones, se facilita su identificación, gestión y correcta disposición dentro de la línea de tiempo, evitando confusiones durante el proceso de edición.

Al seleccionar en esta lista se pueden ver todas las animaciones. Luego se escoge la segunda animación y se presiona Push Down para bajarla al editor no lineal y poder organizarla mejor.

Ajuste de fotogramas y transiciones entre animaciones
Luego, se ajusta el rango final de fotogramas a 1200 para evitar que alguna animación se corte. Después, se organizan las pistas en el editor NLA, separándolas un poco para que no queden tan pegadas entre sí.
![]() |
Despues de organizar y sincronizar las animaciones en la línea de tiempo, se logran transiciones fluidas y naturales. Con la secuencia optimizada, el personaje queda listo para integrarse en la escena y avanzar con el desarrollo de la cinemática.

Animacion de la caminata del personaje
Para la creación de la caminata, se descargó una animación de caminar desde Mixamo, la cual fue posteriormente importada en Blender para su edición y ajuste dentro del proyecto.

Una vez en Blender, se trabajó en el Graph Editor (editor de curvas). Allí, en la vista correspondiente, se utilizó el comando Shift + E para aplicar la opción de Make Cyclic, permitiendo que la animación se repita de forma continua sin cortes

Posteriormente, se seleccionaron las caderas (hips) de la armadura del personaje y se ocultaron las demás curvas, dejando visible únicamente la correspondiente al eje Z. Con esta curva seleccionada, se volvió a utilizar Shift + E, esta vez aplicando la opción de Linear Extrapolation, con el fin de generar un desplazamiento constante.


Finalmente, en la curva del eje Z, se deshabilitó el modificador de curvas ubicado en el panel de la llave inglesa. Con este ajuste, se logró que el personaje se desplace en línea recta durante toda la animación, manteniendo una caminata continua y coherente dentro de la escena.
Finalmente, en la curva del eje Z, se deshabilitó el modificador de curvas ubicado en el panel de la llave inglesa. Con este ajuste, se logró que el personaje se desplace en línea recta durante toda la animación, manteniendo una caminata continua y coherente dentro de la escena.

Animacion de Personaje Secundario
Para la creación del personaje secundario, se llevó a cabo el mismo proceso descrito anteriormente dentro del flujo de trabajo de animación 3D en Blender. El modelo fue descargado desde Sketchfab bajo el nombre “Man in Streetwear Outfit”, desarrollado por el autor supFOLLOWboy y distribuido bajo licencia Creative Commons Attribution. Posteriormente, el archivo fue importado en Blender para su revisión e integración inicial.

Al igual que en el caso del personaje principal, se identificó que este modelo no contaba con una estructura de huesos (rig), lo que impedía su animación directa. Por esta razón, se exportó en formato FBX y se subió a la plataforma Mixamo, donde se realizó el proceso de rigging automático para dotarlo de una estructura ósea funcional.

De igual manera, tras la descarga del modelo ya riggeado, fue necesario restaurar las texturas dentro de Blender, debido a los cambios que realiza Mixamo en los nombres o enlaces de los materiales. Una vez corregidas, el personaje secundario quedó listo para su uso e integración dentro del escenario y la cinemática.

Animación de la caminata del personaje secundario
Para crear la caminata del personaje secundario, se repitió el mismo proceso utilizado previamente con el modelo de Tyler. En primer lugar, se descargó una animación desde Mixamo, que luego se importó a Blender para su edición y ajuste dentro del proyecto 3D.

Posteriormente, se seleccionaron las caderas (hips) de la armadura y se ocultaron todas las curvas, dejando visible únicamente la correspondiente al eje Z, con el fin de trabajar de forma más precisa sobre el desplazamiento.

Con la curva de las caderas seleccionada, se volvió a utilizar Shift + E, aplicando la opción de Linear Extrapolation para generar un movimiento constante.

Finalmente, en la curva del eje Z, se deshabilitó el modificador de curvas ubicado en el panel de la llave inglesa. Con este procedimiento, se logró que el personaje secundario camine en línea recta durante toda la animación, manteniendo coherencia con el movimiento del personaje principal.
![]() |
Duplicación e instanciado de personajes
Se duplicaron cuatro personajes adicionales y se instanciaron para optimizar el rendimiento de la escena. Posteriormente, se posicionaron alrededor del personaje principal con el fin de complementar la composición.
Utilizando el comando Alt + D en Blender, lo que permitió crear instancias en lugar de copias independientes. A diferencia de la duplicación tradicional (Shift + D), este método genera objetos vinculados que comparten la misma información interna, como la malla, materiales y datos de animación. Al compartir memoria entre los cuatro personajes, Blender reutiliza los mismos datos en lugar de duplicar modelos. Esto reduce el consumo de recursos, aligera la escena y mantiene un rendimiento óptimo en proyectos con múltiples elementos sin perder calidad.
Animación de baile con instanciación
Para la animación de baile del personaje secundario, descargamos dos animaciones desde Mixamo: una con skin y otra sin skin. Luego las importamos en Blender y las unimos con el mismo procedimiento anterior, lo que nos permitió combinar los movimientos y mantener la coherencia en la animación.

Una vez configurada la animación, se procedió a optimizar la escena mediante la instanciación del personaje. Para ello, se utilizó el comando Alt + D, el cual crea copias vinculadas que comparten la misma información, reduciendo significativamente el consumo de recursos y mejorando el rendimiento del proyecto.

Animacion y texturizado del personaje sentado Avaturn
Para el personaje de Avaturn que se habia usado anteriormente, se subió el modelo a la plataforma Mixamo, donde se le aplicó una animación de estar sentado. Posteriormente, esta animación la descargamos e importamos en Blender para su integración dentro del proyecto.

Se corrigieron las texturas moradas mediante la restauración manual de los archivos originales. Para prevenir futuros errores de vinculación y rutas, se empaquetaron los recursos directamente dentro del archivo del proyecto.

Finalmente, extendimos la animación duplicándola, ya que se desarrolla en un mismo espacio sin desplazamiento. Con esto, logramos mayor duración sin afectar la coherencia del movimiento. Una vez ajustada, se integró el personaje dentro del escenario principal, quedando listo para su uso en la cinemática.

+Se insertaron keyframes de posición, rotación y escala en fotogramas específicos para controlar con precisión el movimiento del personaje. Esta técnica permitió definir la ubicación exacta y ajustar los detalles de la animación, logrando una secuencia fluida y coherente dentro de la cinemática.

Animación 3D , texturizado y posicion del personaje Principal
Se aplicó la animación al personaje de Tyler, quien acompaña en esta escena al de Avaturn dentro del flujo de animación 3D en Blender. Posteriormente, se realizó el proceso de texturizado en Blender, corrigiendo los materiales en los casos donde aparecían en color morado. Para ello, se reasignaron las texturas originales, asegurando que el modelo mantuviera una apariencia coherente con la temática del escenario. Una vez finalizado este ajuste, el personaje fue incorporado correctamente dentro del entorno principal.

Configuracion De Camaras
Se ubicaron cámaras en puntos estratégicos para definir los encuadres de la narrativa y se utilizó la línea de tiempo para gestionar los cambios. Mediante el comando Ctrl + B, se vincularon las cámaras a fotogramas específicos, permitiendo transiciones organizadas y precisas durante toda la cinemática.

Se configuraron los parámetros de cámara para mejorar la composición, ajustando la distancia focal a 90 mm. Este cambio permitió generar un efecto de zoom que enfatiza al personaje principal, logrando una perspectiva más cinematográfica y enfocada.

Este mismo procedimiento se aplicó de forma progresiva en las demás cámaras de la escena, ajustando tanto su posición como sus parámetros ópticos según cada toma. De esta manera, se logró una secuencia fluida de transiciones y encuadres, optimizando la calidad visual y manteniendo coherencia en toda la cinemática.
Configuracion De Zoom In y Zoom Out en la segunda Camara
Para la segunda cámara, se realizó un acercamiento progresivo ajustando la distancia focal en un rango aproximado de 370 mm a 280 mm. Este cambio permitió generar un efecto de zoom dinámico sobre la escena, aportando mayor énfasis visual en momentos específicos de la animación.

Rotacion de la Camara
Se agregó un círculo dentro de la escena con el propósito de que siguiera el movimiento de la cámara. Este elemento se utilizó como referencia y apoyo para acompañar los desplazamientos, permitiendo un mejor control y coherencia en la animación dentro de Blender.

Se configuró un círculo como ruta (path) para guiar el movimiento de la cámara. Al emparentar ambos mediante el comando Ctrl + P (Follow Path), la cámara quedó vinculada a la trayectoria, permitiendo un desplazamiento automático, fluido y controlado alrededor de la escena.

Finalmente, una vez configuramos y animamos todas las cámaras en Blender, revisamos la secuencia general para asegurar transiciones fluidas y coherentes con la narrativa. Verificamos los encuadres, movimientos y cambios de cámara a lo largo de la línea de tiempo, y ajustamos los detalles necesarios para mejorar la continuidad visual.
Agregar Audios A la escena
Para agregar audio a la escena en Blender, se utilizó el Video Sequencer, donde se importaron los archivos mediante la opción Add → Sound. Esto permitió integrar las pistas directamente en la línea de tiempo.

Los audios se organizaron por canales, utilizando el canal 1 para la pista principal y otros canales para sonidos adicionales. Finalmente, se ajustaron en la línea de tiempo para que coincidieran correctamente con la animación, logrando una sincronización adecuada.
Renderizado en animación 3D en Blender
Para el proceso de renderizado dentro del flujo de animación 3D en Blender, primero se configuró la ruta de salida del archivo. Para ello, en el panel de propiedades de salida (Output Properties) en Blender, se seleccionó una carpeta en el escritorio (Desktop), asegurando una ubicación accesible para guardar el resultado final.

Posteriormente, se configuró el tipo de render como video. En la misma sección, se cambió el formato de salida a FFmpeg Video. Luego, se ajustaron los parámetros de codificación, seleccionando un contenedor como MPEG-4 y un códec de video como H.264, lo cual permite obtener un archivo compatible y de buena calidad.

Finalmente, se verificó el rango de fotogramas de la animación y se procedió a iniciar el render desde la opción Render → Render Animation. Con esta configuración paso a paso, se generó el video final de la cinemática listo para su visualización.

En conclusión, este proyecto en Blender integró modelado, texturizado y animación en Blender para crear una cinemática completa. El uso de Mixamo y Sketchfab permitió optimizar procesos como el rigging y la obtención de recursos.

Se emplearon técnicas de instanciación, curvas y organización para optimizar el rendimiento y la fluidez, integrando además cámara, iluminación y audio para potenciar la narrativa. El proceso culminó con un renderizado que consolidó el proyecto, demostrando que una planificación técnica sólida es clave para lograr resultados profesionales en una escena 3D en Blender.
PASO A PASO
RESULTADO FINAL
Créditos
Autor: Luis Mario Vega Mendoza
Editor: Mg. Ing. Carlos Iván Pinzón Romero
Código: UCMV-09
Universidad: Universidad Central
Fuentes
Abbitt, G. (2025, 25 de septiembre). Cómo orbitar y rotar la cámara alrededor de un objeto: Blender 4.5 [Video]. YouTube. https://www.youtube.com/watch?v=A62Exb4Hheg
Animaza Studios. (2021, 1 de octubre). Extender un ciclo de caminata de Mixamo en Blender y 3ds Max [Video]. YouTube. https://www.youtube.com/watch?v=Mye4s2ABPEo
Helpful Online. (2025, 30 de enero). Cómo agregar Sky en Blender 2025 [Video]. YouTube. https://www.youtube.com/watch?v=pAr7q-rP4jw
huntersheik. (s.f.). Tyler, the Creator Chromakopia outfit [Modelo 3D]. Sketchfab. https://skfb.ly/p8VHu
KRITZ STUDIO 3D. (2023, 26 de julio). Combinar animaciones de Mixamo en Blender: Tutorial básico y simplificado [Video]. YouTube. https://www.youtube.com/watch?v=SyCU7xqivBE
Lelush Producciones. (2023, 25 de noviembre). Combinar diferentes animaciones de Mixamo en Blender [Video]. YouTube. https://www.youtube.com/watch?v=YxfNfLW5frM
MaX3Dd. (s.f.). Low-poly airplane [Modelo 3D]. Sketchfab. https://skfb.ly/6U86y
Montilla, J. (2024, 23 de febrero). Distancia focal de cámaras y zoom dinámico en Blender [Video]. YouTube. https://www.youtube.com/watch?v=6AmvQ-y3EuQ
Navarrete, J. C. (s.f.). Contenedor [Modelo 3D]. Sketchfab. https://skfb.ly/6ZFI9
Poly Haven. (s.f.). Concrete road barrier 02 [Modelo 3D]. https://polyhaven.com/a/concrete_road_barrier_02
Poly Haven. (s.f.). Covered car [Modelo 3D]. https://polyhaven.com/a/covered_car
Poly Haven. (s.f.). Small LPG tank [Modelo 3D]. https://polyhaven.com/a/small_lpg_tank
Riquelme, A. (2023, 30 de abril). Tutorial de Blender: Cómo usar 3 cámaras para crear efectos cinematográficos [Video]. YouTube. https://www.youtube.com/shorts/Ozw9Csnrl4c
supFOLLOWboy. (s.f.). Man in streetwear outfit [Modelo 3D]. Sketchfab. https://skfb.ly/pzRBs
Tyler, the Creator. (2024). Thought I was dead [Canción]. En Chromakopia. Columbia Records; Sony Music Entertainment. https://www.youtube.com/watch?v=_RuuRU0bGLc
Tyler, the Creator, GloRilla, Sexyy Red, & Lil Wayne. (2024). Sticky [Canción]. En Chromakopia. Columbia Records; Sony Music Entertainment. https://www.youtube.com/watch?v=2jhXFaCVO90
uasdguy. (s.f.). Free sand dunes for Blender [Modelo 3D]. Sketchfab. https://skfb.ly/o6SnH
ZeikoGeneriko. (2023, 3 de junio). Como añadir audios a Blender #TutorialesZeikosos [Video]. YouTube. https://www.youtube.com/watch?v=8G2N2bLwTNE


