Modela Con Realizmo: Texturizado UV en Blender
A continuacion desarrollaremos el texturizado UV de tres objetos cotidianos: una botella, un dado y un paquete de Doritos, creados en Blender como ejercicio práctico para trabajar forma, proporción y detalle. Cada modelo parte de geometrías básicas que se van ajustando y refinando para lograr una estructura más limpia y realista. Además, se prepara la malla para el proceso de mapeado y texturizado UV, con el fin de dar mayor coherencia visual y acercar los objetos a una representación más fiel del mundo real.
Tutorial 1 – Botella Energizante
Paso 1:
Lo primero que hacemos es poner una fotografía de referencia de la botella en perspectiva Ortogonal para poder tomar la figura exacta. Con Shift A agregamos en Imagen y referencia
Figura 1. Adición del cilindro base.

Paso 2:
Con Shift + A agregamos un cilindro
Figura 2. Activación del modo estructura (Wireframe).

Paso 3:
Con el cilindro seleccionado Presionamos Z y estructura hasta ver unicamente la estructura del Cilindro
Figura 3. Ajuste de tamaño y posición del cilindro según la referencia.

Paso 4:
Lo posicionamos en la fotografía de referencia usando tecla G y S para el tamaño
Figura 4. Selección de vértices inferiores en modo edición.
Ajustamos al Tamaño de la botella
Figura 5. Ajuste de tamaño.

Paso 5:
En modo de seleccion de vertices seleccionamos unicamente los vértices de abajo
Figura 6. Selección de vértices inferiores en modo edición.
Usando Control + R vamos a Agregar 4 Loop cuts para hacer la forma de la botella en la parte en la que hay circulos mucho menores.
Figura 7. Creación de cuatro Loop Cuts en el cilindro.

Paso 5:
Ajustamos la posición de cada loop cut para que quede exactamente en el medio de cada uno de los círculos de la botella
Figura 8. Ajuste de los Loop Cuts según la forma de la botella.

Paso 6:
Seleccionamos los bordes en Modo de Seleccion de bordes usando Shift + Alt y con el mouse seleccionando los 4
Figura 9. Selección de bordes y aplicación de bisel (Ctrl + B).

Paso 7:
Haciendo control + B Generamos un biselar y extruimos
Figura 10. Extrusión y biselado en la parte central de la botella.

Paso 8 :
Seleccionamos la línea del medio y vamos a extruir usando S
Figura 11. Aplicación de bisel superior e inferior y modificador de subdivisión.

Repetimos el proceso anterior teniendo las lineas seleccionadas generamos otro Biselar usando Ctrl + B
Figura 12. Aplicación de bisel superior e inferior y modificador de subdivisión.

Paso 9:
Generamos un Bisel en la parte inferior y superior de la botella para darle forma usando ctrl + 3 y agregamos un modificador de Subdivisión
Figura 13. Aplicación de bisel superior e inferior y modificador de subdivisión.

Paso 10:
En modo edicion seleccionamos los vertices del final y los extruimos hasta el final usando E
Figura 14. Extrusión de la parte inferior de la botella.

Paso 11:
Salimos del modo estructura y seleccionamos La cara del fondo y le hacemos insert con la tecla I
Figura 15. Inserción (Inset) en la base de la botella.

damos click y repetimos el proceso
Figura 16. Inserción (Inset) en la base de la botella.

Paso 12:
Seleccionamos ahora los vertices de arriba
Figura 17. Modelado de la parte superior y cuello de la botella.

Extruimos con S para hacerlo mas pequeño y con E para darle la forma exacta de la referencia
Figura 18. Extrusión de la parte superior

Paso 13:
Agregamos un Loop cut en la parte superior con Ctrl + R para terminar la forma de la botella
Figura 19. Creación de Loop Cut superior y biselado del cuello.

Y para darle forma circular usamos ctrl + B y agregamos un Biselar
Figura 20. Agregación de bisel para modelado

Paso 14:
Eliminamos la foto de referencia y en seleccionamos las caras de los 4 cortes que hicimos y hacemos una pequeña inserción con la tecla I
Figura 21. Inserción en los cortes decorativos de la botella.

Paso 15:
Seleccionamos la cara de la tapa y le damos X y borramos únicamente esa cara con la funcion “Cara”
Figura 22. Eliminación de la cara superior para separar la tapa.

Figura 23. Eliminación de la cara superior para separar la tapa.

Paso 16:
Volvemos a activar la fotografía de referencia y agregamos un cilindro con shift A
Figura 24. Creación y posicionamiento del cilindro para la tapa.

En modo estructura y con la tecla S vamos a posicionar y a modificar el tamaño del cilindro para hacer la tapa
Figura 25. Modificación y posicionamiento del cilindro para la tapa.

Paso 17:
Usando Ctrl + 3 agregamos un modificador de subdivisión
Figura 26. Subdivisión de la tapa.

En modo edicion seleccionamos los vertices de arriba unicamente y extruimos hacia arriba
Figura 27. Extrusión de la tapa.

y repetimos el proceso con los vertices de abajo de igual modo
Figura 28. Extrusión de la tapa.

Paso 18:
Seleccionamos la cara de arriba de la tapa y la insertamos usando I
Figura 29. Inserción (Inset) en la parte superior de la tapa.

Paso 19:
Después Seleccionamos todas las caras de la tapa y le damos click derecho – Subdivisiones
Figura 30. Subdivisión de las caras de la tapa.

Paso 20:
Seleccionamos esas dos líneas únicamente en el modo de selección de bordes
Figura 31. Selección de anillos de bordes en la tapa.

Vamos a la opcion de seleccionar en la parte superior del programa y le damos en seleccionar bucles
Figura 32. Selección de vertices de bordes en la tapa.

Oprimimos Anillos de bordes y asi se seleccionarán todos los bordes de la tapa
Figura 33. Selección de múltiples vértices en la tapa.

Paso 21:
Con todos los bordes Seleccionados, Oprimimos Ctrl + B y Hacemos un Biselar
Figura 34. Biselado y extrusión de los bordes de la tapa.

A ese biselar lo exturimos usando e y al final lo instertamos un poco con I
Figura 35. Extrusión e Inserción de los bordes de la tapa.

Agregamos Loop Cuts tanto arriba como abajo de la figura
Figura 36. Loop cuts en la tapa

Paso 22:
En modo editar UV lo que hacemos es poner en color el BDSF Difuso y en color la imagen de textura de la botella
Figura 37. Configuración del material y textura en UV Editing.

Recirdordemos poner la vista de la imagen en la parte izquierda para poder posicionarla
Figura 38. Agregacion de Texturas

Paso 23:
Seleccionamos todas las caras de la botella y las movemos entre la etiqueta para que quede al tamaño perfecto
Figura 39. Ajuste de la etiqueta en el mapa UV.

Paso 24:
Con la textura posicionada. Seleccionamos ahora las caras de la parte inferior, y las posicionamos en el borde blanco de la etiqueta. Lo hacemos mas pequeño con la tecla S y lo movemos con la tecla G
Figura 40. Ajuste de textura en la parte inferior y color de la tapa.

Por último Seleccionamos LA TAPA y en BDSF Difuso seleccionamos color rojo
Figura 41. Selección y color de tapa

Paso 25:
Para finalizar Seleccionamos Ambos elementos de la botella y los unimos usando Ctrl + J
Figura 42. Unión final de botella y tapa (Ctrl + J).

Tutorial 2 – Dado Con Bordes Circulares
Paso 1:
Agregamos un Cubo usando Shift A
Figura 43. Creación del cubo base para el dado

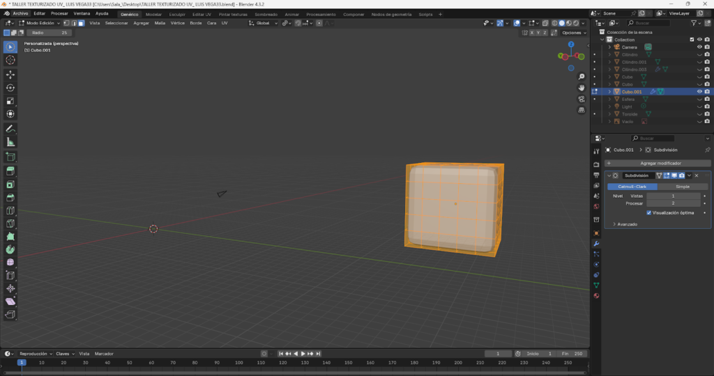
Paso 2:
En Modo edicion le damos click derecho, en la opcion subdividir y lo subdividimos 4 veces
Figura 44. Subdivisión del cubo en modo edición.

Paso 3:
Agregamos un Modificador de superficie en la parte derecha para hacerle bordes al dado y en vistas le aumentamos a 3
Figura 45. Aplicación del modificador de superficie de subdivisión con nivel 3.

Con el cubo ya trasformado nos movemos a Editar UV Y seleccionamos todas las caras del dado
Paso 4:
En modo edicion seleccionamos los vertices de al rededor del cubo y cuando esten todos seleccionados con Ctrl + E le damos en Marcar Como Costuras
Figura 46. Marcado de costuras en los bordes del dado
Paso 5:
En la seccion de color al final de la parte derecha ponemos superficie en BDSF Difuso y en color agregamos la imagen de la textura
Figura 47. Asignación de material en BSDF Difuso y aplicación de textura del dado.
con la textura ya puesta debe verse algo asi:
Figura 48. Resultado textura en el dado
Paso 6:
Vamos a posicionar la textura en el dado de manera correcta moviendo las caras, reduciendo su tamaño. extruyendo, etc etc
Figura 49. Ajuste manual de la textura en el mapa UV del dado.

Tutorial 3 – Paquete de Doritos
Paso 1:
Agregar un plano con Shift A
Figura 50. Creación del plano base para el paquete (Shift + A).

Acomoda el plano en el Eje X y poner la vista Ortogonal
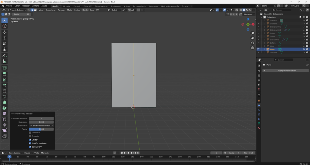
Paso 2:
En modo edicion Usando Ctrl + R creamos un Loop Cut Vertical en medio del plano
Figura 51. Creación de Loop Cut vertical con 45 subdivisiones.

Posteriormente abajo en las propiedades cambiamos la cantidad de cortes a 45
Figura 52. Creación de Loop Cut vertical con 45 subdivisiones.

Paso 3:
Repetimos el mismo proceso agregando un Loop Cut pero horizontalmente y agregando 45 cortes en las propiedades
Figura 52. Creación de Loop Cut horizontal con 45 subdivisiones.

Paso 4:
Usando SHIFT + alt selecicionamos los bordes superior e inferior en modo de vertices y los extruimos en el Eje Z
Figura 53. Extrusión de bordes superior e inferior en el eje Z.

Paso 5:
Agregamos un modificador de solidificar
Figura 54. Aplicación del modificador Solidify al plano.

Paso 6:
Ahora en modo edicion seleccionamos las caras extruidas en el paso anterior
Figura 55. Selección de caras extruidas para definir el área de anclaje.

Paso 7:
En la pestaña de propiedades agregamos un grupo de vertices en el + con las caras seleccionadas y al finalizar presionamos asignar
Figura 56. Creación y asignación de grupo de vértices para anclaje.

Paso 8:
Ahora en la pestaña de dinamicas le daremos una seleccion de ropa y habilitaremos la presion con valor de 1.5
Figura 57. Configuración de dinámica de ropa con presión activada (valor 1.5).

Paso 9:
En la misma pestaña de dinamicas pero en la seccion de forma en ropa vamos a seleccionar el grupo de anclaje que hicimos en el paso 7 con el grupo de vertices y el factor de contraccion lo vamos a poner en -0.1
Figura 58. Configuración de grupo de anclaje y factor de contracción (-0.1).

Paso 10:
en campos de fuerza, Influencias es importante poner la gravedad en 0
Figura 59. Ajuste de gravedad en Influencias a valor 0.

Paso 11:
Ahora vamos a reproducir la animacion y la pasuaremos en el fotograma que deseemos en el que veamos que el paquete ya esta lo suficientemente inflado
Figura 60. Simulación de inflado del paquete en la línea de tiempo.

Paso 12:
Agregamos un modificador de subdividir superficie en modo objeto seleccionado el paquete y las vistas las ponemos en 2
Figura 61. Aplicación de modificador Subdivision Surface con nivel 2.

Paso 13:
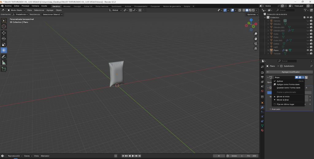
En el modificador de la parte de arriba llamado ropa seleccionamos la flecha hacia abajo y oprimimos la opción que dice Aplicar
Figura 62. Aplicación del modificador de ropa en modo objeto.

Paso 14:
En modo editar UV ahora seleccionamos el objeto y lo ponemos en color y BDSF Difuso
Figura 63. Asignación de material en BSDF Difuso para el paquete.

Paso 15:
En color seleccionamos Imagen y ponemos la imagen de la textura de los doritos
Figura 64. Aplicación de imagen de textura de los Doritos.

Paso 16:
En modo edicion seleccionamos las caras correspondientes y las vamos posicionando en donde para ajustar la figura
Figura 65. Ajuste manual de caras en el mapa UV para adaptar la textura.

Paso 17:
Es preferible hacer una cara primero y despues la otra para austar el tamaño correctamente
Figura 66. Ajuste final de ambas caras del paquete para corrección de escala.

Figura 67. Resultado Final

En conclusión, el desarrollo de estos modelos permitió comprender que el realismo en 3D no depende únicamente de la forma, sino también del cuidado en los detalles y de una correcta preparación para el texturizado UV. La botella, el dado y el paquete de Doritos no solo funcionaron como ejercicios técnicos, sino como una base para integrar modelado, organización de malla y aplicación de texturas dentro de un mismo flujo de trabajo. Este proceso demuestra cómo, a partir de objetos simples, es posible construir resultados visualmente sólidos cuando se combinan técnica, precisión y criterio estético.
Créditos
Autor: Luis Mario Vega Mendoza
Editor: Mg. Ing. Carlos Iván Pinzón Romero
Código: UCMV-09
Universidad: Universidad Central
Fuentes
Silva, G. (2023). Como CREAR una Botella Realistica en Blender Tutorial [Video]. YouTube. https://www.youtube.com/watch?v=ejTFHjZ6ovI
Nuñez, G. (2023). COMO HACER UN DADO EN BLENDER [Video]. YouTube. https://www.youtube.com/watch?v=7c54rjhJJ9c
el osito azul. (2021, 22 jun). Bolsa con 2 vistas en BLENDER para principiantes [Video]. YouTube. https://www.youtube.com/watch?v=FJ8mA2Yv1D8
PIXXO 3D. (2025, 17 feb). Blender: Bag Of Chips Simulation | Beginners [Video]. YouTube. https://www.youtube.com/watch?v=dqqjW_OJDkE
americanuncle.es. (s. f.). Prime Hydration Ice Po 500 ml [Fotografía]. https://americanuncle.es/cdn/shop/files/Prime-Hydration-Ice-Po-500ml.jpg?v=1743589107&width=900
Pinterest. (s. f.). Textura de referencia para proyecto [Imagen]. https://co.pinterest.com/pin/114490015507031361/
