Modelado 3D de Objetos : Mug y Cascanueces
En este proyecto se realizó el modelado tridimensional de un mug (taza) y un cascanueces decorativo utilizando Blender como software de modelado 3D.
El trabajo se centró únicamente en la construcción geométrica de los objetos, aplicando herramientas básicas como primitivas, extrusión, escalado, modificación de vértices, uso de modificadores y suavizado de superficies. No se realizó texturizado ni aplicación de materiales avanzados.
PASO 1 – Modelado 3D del Cuerpo:
Agrega un cilindro presionando Shift + A.
Luego, usa la tecla G para moverlo hacia arriba en el eje Z.
Después, escálalo con la tecla S para hacerlo más grande y más alto.
También puedes ajustar sus dimensiones desde la opción Transformar para darle la forma adecuada al cuerpo
Figura 1.
Creación y escalado inicial del cilindro en Blender

Nota. Elaboración propia.
PASO 2:
Agrega un nuevo cilindro, que representará la pierna. Luego, colócalo debajo del cuerpo, ajustando su posición hasta que quede correctamente alineado.
Figura 2.
Ubicación del cilindro para la pierna del modelo

Nota. Elaboración propia.
Lo posicionamos y arreglamos su tamaño como en el anterior paso
Figura 3
Ajuste de escala y alineación de la pierna del modelo
Nota. Elaboración propia.
PASO 3:
Duplica el cilindro anterior. Luego, cambia a la vista ortogonal derecha presionando el número 3 en el teclado numérico.
Desde esa vista, mueve el cilindro hacia el costado del cuerpo y ajústalo para formar el brazo.
Figura 3
Modelado inicial del brazo
Nota. Elaboración propia.
PASO 4:
Duplica el cuerpo presionando Shift + D y muévelo hacia arriba. Luego, escálalo para hacerlo un poco más pequeño y más delgado, de manera que forme la cabeza.
Figura 4
Formación de la cabeza a partir del cuerpo

Nota. Elaboración propia.
PASO 5:
Selecciona la cabeza y, en la esquina superior izquierda, cambia al Modo Edición. Dentro de este modo, selecciona únicamente el vértice superior para que se resalte la cara correspondiente.
Figura 5
Edición inicial de la geometría de la cabeza
Nota. Elaboración propia.
PASO 6:
Presiona Ctrl + B para aplicar un bisel. Ajusta el biselado hasta lograr que la parte superior de la cabeza quede redondeada.
Figura 6
Redondeo superior de la cabeza.
Nota. Elaboración propia.
PASO 7 – Modelado 3D de la Cabeza:
Mueve ligeramente la cabeza hacia arriba usando la tecla G. Luego, selecciona la cara inferior y repite el proceso de biselado para redondear esa parte. Finalmente, vuelve a posicionar la cabeza sobre el cuerpo ajustando su ubicación correctamente.
Figura 7
Refinamiento completo de la cabeza


Nota. Elaboración propia.
PASO 8:
Repite el mismo procedimiento con el cuerpo. Entra en Modo Edición, selecciona la cara superior y aplica un bisel para suavizar esa parte.
Figura 8
Suavizado del cuerpo mediante bisel
Nota. Elaboración propia.
Es importante asegurarnos de que todos los vertices esten seleccionados (en color naranja) y creamos el biselar en ambos costados del cuerpo
Nota. Elaboración propia.
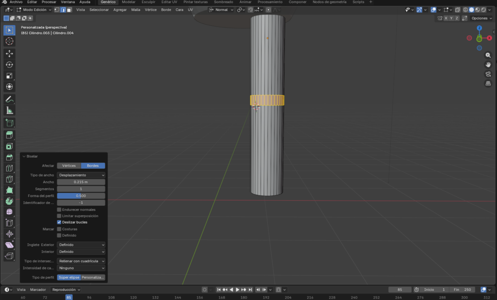
PASO 9:
En Modo Edición, presiona Ctrl + R para crear un Loop Cut. Ubícalo en la parte inferior del cuerpo. Luego, crea un segundo Loop Cut y colócalo un poco más arriba para definir la zona del cinturón.
Figura 9
Definición estructural del cinturón con Loop Cuts
Nota. Elaboración propia.
Con ambos loop cut posicionados en la parte inferior del cuerpo Seleccionamos ambas caras del cinturon

Nota. Elaboración propia.
Nota. Elaboración propia.
PASO 10:
Selecciona todas las caras ubicadas en el centro del cinturón manteniendo presionada la tecla Ctrl mientras haces clic con el mouse. Luego, presiona Alt + E y elige la opción Extruir caras según normales.
Figura 10
Extrusión inicial del cinturón
Nota. Elaboración propia.
PASO 11:
Después de extruir, presiona la tecla S para escalar. Reduce ligeramente el tamaño hasta que se defina correctamente la forma del cinturón.
Figura 11
Definición final del cinturón
Nota. Elaboración propia.
PASO 12:
En Modo Edición, selecciona la cara inferior del brazo.
Luego, presiona la tecla E para extruirla hacia abajo hasta alcanzar la longitud deseada.
Figura 12
Modelado y extensión del brazo
Nota. Elaboración propia.

Nota. Elaboración propia.
Hacemos otra extrusión hasta llegar al final del cuerpo

Nota. Elaboración propia.
PASO 13:
Selecciona todas las caras de la parte final de la mano. Luego, extrúyelas según las normales, tal como se realizó anteriormente, para aumentar su tamaño y dar forma a la mano.
Figura 13
Definición de la mano mediante extrusión

Nota. Elaboración propia.
PASO 14:
Repite el mismo procedimiento en la parte superior del brazo. Esta vez, realiza la extrusión en menor proporción para formar la hombrera.
Figura 14
Creación de la hombrera

Nota. Elaboración propia.
PASO 15- Modelado 3D De brazos:
Con el brazo ya finalizado y seleccionado, ve al panel de Modificadores y agrega el modificador Simetrizar (Mirror). Activa el eje Y y, en el campo de objeto de simetría, selecciona el cilindro correspondiente al cuerpo.
Figura 15
Uso del modificador Mirror en el brazo

Nota. Elaboración propia.

Nota. Elaboración propia.
PASO 16:
Selecciona la pierna y entra en Modo Edición. Luego, selecciona la cara inferior y extrúyela o desplázala hacia abajo para alargar la pierna según la proporción deseada.
Figura 16
Alargamiento de la pierna
Nota. Elaboración propia.
PASO 17:
En Modo Edición, presiona Ctrl + R para crear un Loop Cut en la mitad de la pierna. Luego, con ese corte seleccionado, presiona Ctrl + B para aplicar un bisel y suavizar la zona.
Figura 17
Refinamiento estructural de la pierna

Nota. Elaboración propia.
Con Alt+E extruimos según normales y lo hacemos un poco mas pequeño

Nota. Elaboración propia.
PASO 18 – Modelado 3D de Piernas:
Aplica nuevamente el modificador Simetrizar (Mirror) al objeto seleccionado. Activa el eje Y y, en el campo de objeto de simetría, elige el cilindro correspondiente al cuerpo
Figura 19
Creación base del zapato

Nota. Elaboración propia.
PASO 19 – Modelado 3D Zapatos:
Presiona Shift + A y agrega una esfera a la escena. Luego, usa la tecla S para escalarla y hacerla más pequeña. Finalmente, con la tecla G, colócala sobre una de las piernas en la posición deseada.
Figura 19
Creación base del zapato

Nota. Elaboración propia.

Nota. Elaboración propia.
PASO 20:
Entra en Modo Edición. Activa la opción Rayos X desde la parte superior derecha de la interfaz. Luego, cambia a la vista ortogonal derecha para trabajar con mayor precisión.
Figura 20
Configuración de vista y modo de edición

Nota. Elaboración propia.
PASO 21:
Selecciona la mitad inferior de la esfera. Luego, presiona la tecla Supr y elige la opción para eliminar únicamente las caras.
Figura 21
Modificación inicial de la esfera para el zapato

Nota. Elaboración propia.
Posteriormente en modo editor seleccionamos la esfera y con la tecla F oprimimos para rellenar el hueco de la parte inferior

Nota. Elaboración propia.
PASO 22:
En Modo Edición, selecciona nuevamente la mitad de la esfera con la que vas a trabajar.
Figura 22
Ajuste de selección en el zapato
Nota. Elaboración propia.
PASO 23:
Con la mitad de las caras seleccionadas, presiona la tecla G para moverlas. Desplázalas hacia adelante hasta obtener la forma deseada.
Figura 23
Modelado frontal del zapato

Nota. Elaboración propia.
PASO 24:
Una vez definida la forma del zapato, ajusta su tamaño según sea necesario. Luego, agrega el modificador Simetrizar (Mirror), activa el eje Y y selecciona el cuerpo como objeto de simetría.
Figura 24
Simetría y ajuste final del zapato

Nota. Elaboración propia.
PASO 25:
Duplica la cabeza y muévela hacia arriba.
Luego, presiona S para escalarla, haciéndola un poco más grande y más ancha, de modo que tome la forma de un sombrero.
Figura 25
Creación del sombrero

Nota. Elaboración propia.
PASO 26:
En Modo Edición, selecciona todas las caras correspondientes al cinturón. Luego, presiona la tecla P y elige la opción Separar por selección.
Figura 26
Independización del cinturón

Nota. Elaboración propia.
Con esto el cinturon sera una parte independiente del cuerpo

Nota. Elaboración propia.
PASO 27:
Selecciona el cuerpo del modelo. Luego, dirígete al panel de Modificadores y agrega un modificador de Subdivision Surface para suavizar la geometría y mejorar la apariencia del objeto.
Figura 27
Suavizado general del modelo

Nota. Elaboración propia.
y con click derecho en el cuerpo agregamos la funcion de “Sombrear Suave” Y hacemos esto con todas las figuras
Si se pierde estructura como por ejemplo en esta zona del brazo Lo que podemos hacer es en modo edicion seleccionamos las caras que se han deformado y agregamos loop cuts con Control + R para dar estructura

Nota. Elaboración propia.
Y se repite este proceso con cada pieza del soldado

Nota. Elaboración propia.
PASO 28:
Para añadir detalles al cascanueces, selecciona el cuerpo y entra en Modo Edición. Luego, activa la opción Rayos X para facilitar la selección y edición de la geometría.
Figura 28
Preparación para detalles frontales

Nota. Elaboración propia.
PASO 29:
En Modo Edición, presiona Ctrl + R para agregar un Loop Cut en la zona frontal del cuerpo. Luego, selecciona las dos caras del frente donde deseas crear el hueco. Finalmente, presiona Supr y elige la opción Eliminar caras para generar la abertura.
Figura 29
Apertura frontal del cuerpo

Nota. Elaboración propia.
Para perfeccionar la figura si quedo con bordes imperfectos le agregamos loop cuts con Control + R

Nota. Elaboración propia.

Nota. Elaboración propia.
PASO 30:
Para evitar que el cascanueces quede hueco en el centro, selecciona las aristas de ambos bordes de la abertura. Luego, presiona la tecla F para rellenar y cerrar la geometría.
Figura 30
Cierre del hueco central

Nota. Elaboración propia.

Nota. Elaboración propia.
PASO 31:
Selecciona los vértices de la parte interior del cuerpo del soldado. Luego, presiona la tecla F para rellenar cada sección abierta hasta cerrar completamente los huecos.
Figura 31
Cierre total de la estructura interna
Nota. Elaboración propia.

Nota. Elaboración propia.
PASO 32:
Una vez que el orificio esté completamente cerrado, agrega un cubo a la escena. Luego, ajusta su tamaño con la tecla S, adaptándolo a la forma y proporciones del muñeco.
Figura 32
Incorporación del cubo estructural

Nota. Elaboración propia.
PASO 33:
Coloca el cubo justo en la parte superior del hueco central del muñeco. Luego, entra en Modo Edición, selecciona el vértice superior del cubo y presiona Ctrl + B para aplicar un bisel.
Figura 33
Redondeo superior del cubo

Nota. Elaboración propia.

Nota. Elaboración propia.
PASO 34:
Activa nuevamente el modo Rayos X para facilitar la selección. Luego, selecciona la cara posterior del cubo y presiona la tecla E para extruirla hacia el fondo, ajustándola hasta que encaje correctamente dentro del modelo.
Figura 34
Ajuste interno del cubo

Nota. Elaboración propia.

Nota. Elaboración propia.
PASO 35 – Modelado 3D Detalles:
Cambia a Modo Objeto y colócate en la vista frontal ortogonal. Luego, agrega una esfera, ajusta su tamaño con S y posiciónala sobre el cuerpo para formar los botones.
Figura 35
Creación y simetría de los botones
Nota. Elaboración propia.
Ajustamos en el cuerpo y agregamos un modificador de superficie y sombreado suave con el click derecho

Nota. Elaboración propia.
Agregamos un Modificador de simetria en el eje Y y con el Objeto de simetria siendo el cuerpo del muñeco

Nota. Elaboración propia.
Duplicamos para hacer mas botones en el eje de simetria

Nota. Elaboración propia.
PASO 36:
Selecciona todas las esferas manteniendo presionada la tecla Shift. Luego, presiona Ctrl + J para unirlas en un solo objeto. Finalmente, ajusta su posición según las proporciones y forma del muñeco.
Figura 36
Integración de los botones en un solo objeto

Nota. Elaboración propia.
PASO 37 – Modelado 3D Nariz:
Agrega un plano a la escena y rótalo sobre el eje Y hasta colocarlo en la orientación deseada. Luego, cambia a la vista ortogonal derecha y entra en Modo Edición. Activa la herramienta Cortar (Knife) y realiza un corte diagonal e irregular sobre el plano.
Figura 37
Modelado inicial de la nariz

Nota. Elaboración propia.
PASO 38:
Selecciona la cara superior del plano. Luego, presiona la tecla Supr y elige la opción Eliminar caras para borrarla.
Figura 38
Definición estructural de la nariz

Nota. Elaboración propia.
PASO 39:
Extruye la forma resultante del plano hacia la izquierda utilizando la tecla E. Luego, escálala con S para reducir su tamaño. Finalmente, posiciónala en el rostro del cascanueces para formar la nariz.
Figura 39
Formación final de la nariz
Nota. Elaboración propia.

Nota. Elaboración propia.
PASO 40 – Modelado 3D Final:
Agrega una esfera con shift+ A y reduce el tamaño de la misma para hacer los ojos, clonala y posicionarlas en la cabeza
Figura 40
Creación y posicionamiento de los ojos

Nota. Elaboración propia.
El proceso de modelado del cascanueces en Blender permitió aplicar de manera práctica herramientas fundamentales del modelado 3D, como extrusión, biselado, cortes (Loop Cut), simetría y modificadores de subdivisión. A través de la construcción progresiva de cada parte del personaje: cuerpo, extremidades, accesorios y detalles, se logró comprender la importancia de trabajar con una geometría ordenada y bien estructurada para obtener resultados limpios y proporcionales.
Asimismo, el uso de herramientas como Rayos X, sombreado suave y modificadores permitió optimizar la apariencia final del modelo, mejorando su acabado visual sin necesidad de texturizado. Este ejercicio demuestra cómo, a partir de primitivas básicas, es posible construir un personaje completo aplicando técnicas esenciales del modelado poligonal. En conclusión, el desarrollo de este proyecto fortalece las habilidades en diseño tridimensional y consolida el manejo de las funciones principales de Blender dentro de un flujo de trabajo estructurado y eficiente.
Créditos
Autor: Luis Mario Vega Mendoza
Editor: Mg. Ing. Carlos Iván Pinzón Romero
Código: UCMV-09
Universidad: Universidad Central
Fuentes
YouTube. (2023, diciembre 5). How to model a nutcracker in Blender [Video]. YouTube. https://www.youtube.com/watch?v=gDmjby5SGrA
YouTube Shorts. (2023, noviembre 28). Blender quick modeling tips [Video]. YouTube. https://www.youtube.com/shorts/K6RCDnDtVI8
