Creación de Animación en Blender – Paso a paso
Introducción y Contexto Tecnológico
Crea una animación 3D en Blender
Crea una animación 3D en Blender, el presente proyecto se desarrolla en el marco de la asignatura de Modelado 3D y Videojuegos de la Universidad Central . El objetivo principal es crear una animación 3D en Blender, integrando flujos de trabajo modernos que involucran el uso de plataformas como Avaturn para crear nuestro propio avatar de una forma sencilla y rápida, Mixamo para el rigging automático, Sketchfab para optimizar el tiempo de creación de escenarios y Blender para la composición de escenas complejas. En la industria actual, la capacidad de dotar de vida a un personaje estático mediante esqueletos y huesos (armatures) es fundamental para la creación de experiencias inmersivas, ya sea en videojuegos o en simulaciones cinematográficas.”
Avatar
Primero empezamos con la creación de nuestro avatar con la ayuda de Avaturn, esta página nos optimiza el tiempo en la creación de nuestro avatar

Es muy simple, ya que con un par de fotos de tu rostro te crea tu avatar, además te permite ponerle ropa, además de otras ediciones sobre tu avatar

Así edité mi avatar y ahora lo que sigue es descargar el modelo

Para descargar, nos dirigimos a este símbolo

En este menú de descarga seleccionamos esta opción

Luego importamos el archivo en blender

Te puede salir sin textura, para poder solucionar esto, solo tienes que dirigirte a este menú, y empezar a elegir parte por parte he ir seleccionando la textura de cada parte del avatar

Ahora nos ayudaremos con la herramienta Mixamo, esta herramienta nos ayudará a que nuestro avatar pueda tener movimiento

Después de iniciar sesión, en blender descargamos nuestro modelo en el formato fbx, que es un formato que acepta Mixamo

Animaciones
Ahora lo subimos a Mixamo, y allí empezamos a elegir nestras animaciones, también hay que resaltar que se va a ver sin texturas, pero no hay problema porque cuando subamos el modelo con las animaciones, se puede texturizar como lo mencioné entes y así se arreglaría ese problema.
Crea una animación 3D en Blender
En el menú que tenemos en la parte derecha nos permite, descargar el modelo con animaciones, subir modelos y también buscar animaciones.

Aquí en este menú podemos filtrar las animaciones por temas en este caso se elige el tema de “Sport”.

Cuando ya seleccionemos las animaciones que requerimos, le damos a “download” y lo descargamos sin cambiarle nada de lo que nos aparece en este menú

Importamos los modelos en FBX

Las vamos seleccionando y le damos en importar

Y vamos importando cada una de las animaciones que descargamos
Crea una animación 3D en Blender
Bien, ahora ya tenemos las animaciones que vamos a usar y nuestro modelo en pose T con las texturas

Dividimos la pantalla de blender y seleccionamos “Dope Sheet” en el menú

Y en este menú seleccionamos Action Editor

Para usar esa animación como una acción vamos a ir a Action y presionamos en push down

Esto se hace con todas las animaciones, así teniendo todas las acciones para poder hacer la animación en un solo modelo

Con Shift + A, nos crea un nuevo canal y ahí podemos empezar a agregar las animaciones

Una vez agregadas las animaciones tenemos nuestra secuencia así

En blender la animación que está más arriba es la que predomina, entonces por eso queda en forma de escala y se activa la opción subrayada para generar una transición entre animaciones, esta acción se le activa a todas las animaciones

Escenario
Para el escenario utilizamos Sketchfab, esta es una herramienta que nos ayudará a agilizar la creación de un escenario

Para este taller, se seleccionó un escenario de gimnasio obtenido a través del complemento (Add-on) de Sketchfab. La elección no fue aleatoria; un gimnasio ofrece una topología rica en superficies metálicas y plásticas, lo que permite poner a prueba el motor de renderizado de Blender.
Cuando ya iniciemos sesión nos dirigimos a blender para instalar Sketchfab desde blender como Addon. Buscamos en google y nos dirigimos a la opción resaltada

Descargamos el archi .zip

Ahora en blender vamos al menú, Editar/Preferencias

Nos dirigimos a “Add-ons” y luego vamos a “Install from disk”

Seleccionamos nuestro archivo y le damos en instalar

Ahora podemos ver una nueva pestaña en blender, esto quiere decir que ya podemos usar Sketchfab desde blender

Entramos en esa ventana y nos loggeamos, después de esto ya podremos buscar el escenario que necesitamos

Buscamos “Gimnasio” y lo seleccionamos el que más nos guste e importamos el modelo

Y esta es la perspectiva desde adentro

Creación de cubo de espuma
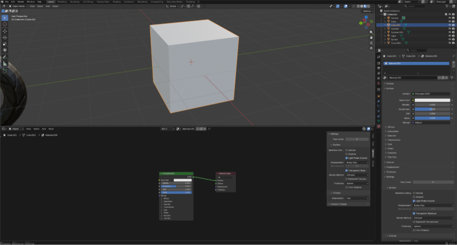
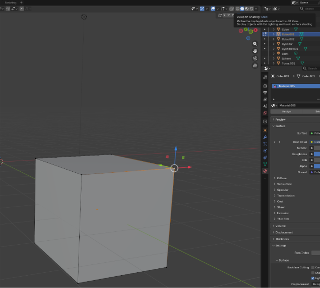
Comienza creando una primitiva de cubo.

Despliega el menú inferior y añade un nodo de Image Texture.


En el Shader Editor, conecta la salida de Color del nodo de imagen con el Base Color del material del cubo

Carga de Textura:
Abre el archivo de imagen que deseas utilizar para las caras del dado.

Y se elige la textura y se configura

Cambia a Vista Sólida y entra en Modo Edición.
Selecciona los bordes que deseas suavizar.
Aplica el comando CTRL + B y desliza la rueda del ratón para añadir segmentos y redondear los bordes.

Ahora seleccionamos los bordes que queremos redondear y le damos forma

Y con el comando CTRL + B y la ruedita del mouse vamos dándole forma a nuestro cubo de espuma

El resultado es este

Luces
Primero vamos a utilizar el Add-on de Sketchfab para agregar unas lámparas para poner en el techo

Le damos a importar a esta lampara de techo y nos aparece así

Lo posicionamos arriba en el techo

Con el comando “Alt + D” instanciamos la lámpara de techo para poner por el techo

Luego de instanciarlas con ese comando, se ubicaron en el techo de esta forma

Bien, con Shift + A podemos agregar diferentes tipos de luz

Agregamos varias, la misma cantidad que el número de lámparas que tenemos y luego empezamos a ubicarlas en cada lámpara

En el menú del punto de luz seleccionamos la opción de “Área”

Y cambiamos el modo de vista a “Viewport”, en esta vista blender nos permite ver el comportamiento de la luz

Después de ubicar todas las luces, este es el resultado

Agregamos un personaje más, siguiendo los mismos pasos anteriormente explicados

Cámara
Con “Shift + A” seleccionamos la opción de cámara, creamos la cantidad de cámaras que necesitemos para nuestra grabación

Luego empezamos a posicionar la cámara donde las necesitamos y así sería la vista desde la cámara 1

Y así dejamos la cámara 2

Nos posiciónanos en el time line al inicio de la secuencia, seleccionamos la cámara 1 y con “CRTL + B”, hacemos un “KEYFRAME” de la cámara.

Luego nos posicionamos en donde queremos que empiece a grabar la otra cámara y hacemos lo mismo para crear un “KEYFRAME”

Para el manejo de cámaras me apoyé en este video:
Sonido
Vamos al menú y seleccionamos la “Video Sequencer”

Nos debería salir así

Como ven ya tenemos las dos cámaras ahí, entonces lo que sigue es buscar el audio que vamos a utilizar y lo arrastramos a esta pantalla

Entonces con esto ya tenemos nuestra cinemática con audio.
Para conseguir el audio fue con ayuda de esta página: Pixabay
Utilicé concretamente este audio

Para poder añadir audio, me apoyé en este video:
Renderizado
Nos dirigimos al menú en la opción Output

Y elegimos el tipo de video

Además de estas configuraciones

Para poder renderizar y que saliera con audio, me apoyé en este video:
Resultado
Este es el video hecho en blender, espero les guste:
Video explicativo del proceso creativo
Conclusión
La ejecución de este proyecto demuestra la viabilidad de integrar diversas herramientas de vanguardia (Avaturn, Mixamo, Sketchfab y Blender) para optimizar la creación de contenido 3D de alta fidelidad. Se logró transformar un concepto inicial en una escena dinámica y profesional, validando técnicas esenciales de ingeniería como la instanciación de objetos para el ahorro de recursos y el mapeo UV para el realismo de materiales. Finalmente, la correcta implementación de la cinemática y el diseño sonoro no solo cumple con los objetivos académicos, sino que evidencia un dominio integral del flujo de trabajo tridimensional, resultando en un producto audiovisual listo para su difusión en plataformas digitales.
Links Externos:
Pixabay
Avatar
Luces
Links Internos:
rostro
Textura
animaciones
modelo
Cámara
Créditos
Autor: Julián David Garzón Fuquen
Editor: Magister Ingeniero Carlos Iván Pinzón Romero
Código: UCMV-10
Universidad: Universidad Central
