Domina la Animación 3D en Blender: Crea tu Avatar con Avaturn, Escenarios en Sketchfab, Iluminación Cinemática e Instanciación Inteligente
¿Te imaginas poder meterte dentro de una película de terror creada por ti mismo o en cualquier lugar que tu loca imaginación quiera?
En este artículo no solo vas a aprender a animar un personaje 3D: vas a ser el personaje. Vamos a modelar tu habitación desde cero con primitivas geométricas, texturizarla como un profesional, importar tu propio rostro con Avaturn, dar vida a los objetos con Sketchfab, dominar la iluminación de tres capas (rayo, luz roja y ambiente) y entender la diferencia clave entre duplicar e instanciar objetos. Todo esto usando Blender y los elementos previamente mencionados.
Al finalizar, entenderás como realizar una animación completa, con sonido, física de colisiones (cortinas y sábanas que se caen) dentro de render, con ello ya podrás crear la animación que tu quieras.
Conceptos que Dominarás Durante esta Práctica
A lo largo de esta guía, reforzaremos de manera práctica y aplicada todos estos conocimientos:
- Modo Objeto y Modo Edición – Para modelar y transformar escenarios.
- Esqueletos y Huesos (Armature) – La base de la animación de personajes.
- Animación 3D Digital por Computador – Uso de fotogramas clave (keyframes) y curvas.
- Vistas en Perspectiva y Ortogonal – Control total del espacio geométrico.
- Integración de formatos FBX y OBJ – Importación/exportación entre Mixamo, Avaturn y Sketchfab.
- Modelos 3D y Primitivas Geométricas – Construcción de paredes, camas y ventanas
- Iluminación – Sol (global), punto rojo (énfasis) y foco (rayo dramático).
- Instanciación de objetos (Alt+D vs Shift+D) – Optimización de recursos en la escena.
- Animación de personajes en pose T – Preparación y animación manual hueso por hueso.
- Cinemática y Física – Colisiones (cortina, cobija) y campos de fuerza.
- Salida por computador en 3D – Renderizado a video MP4 (H.264).
- Manejo de complementos (Add-ons) – Instalación del conector oficial de Sketchfab.

Estrategia General para la Construcción
- Modelado del Escenario: El cuarto (paredes, cama, ventana).
- Texturización: Dar realismo con imágenes (maderas, telas).
- Importación de Activos (Sketchfab): Ventanas animadas, juguetes.
- Creación del Avatar (Avaturn): Modelo 3D de ti mismo en pose T.
- Animación Manual del Avatar: Movimiento hueso por hueso (despertar, correr).
- Física y Colisiones: Añadiendo la cobija y la cortina.
- Iluminación Cinemática: El rayo de luz, luces rojas y ambientales.
- Instanciación de Objetos: Optimización de luces y elementos repetitivos.
- Audio y Postproducción: Integración de sonido y edición final.

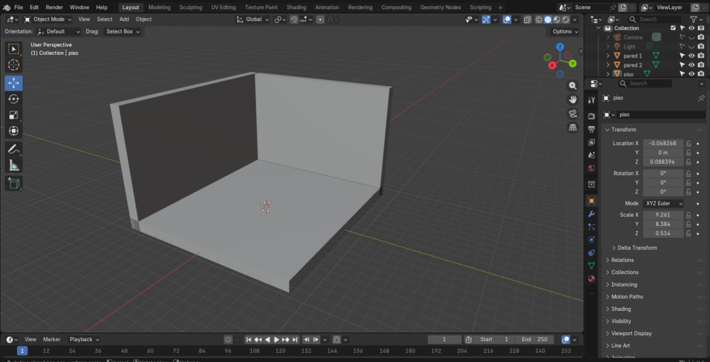
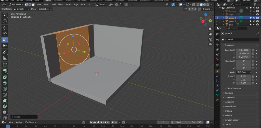
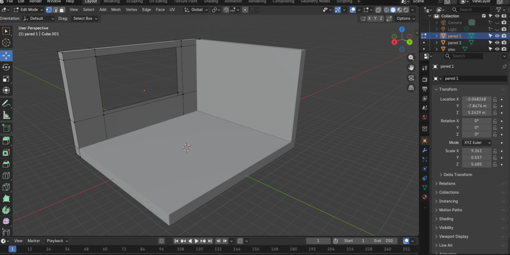
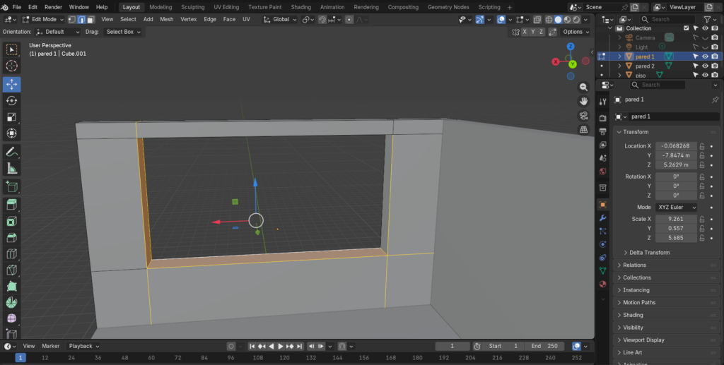
Paso 1: Modelando el Escenario (Mi Habitación)
Para nuestro escenario, olvídate de descargar escenarios complejos de sketchfab, vamos a construir el nuestro desde cero con Primitivas Geométricas (Cubos y Planos). Lo que nos dará control total sobre la composición.
1.1. Creando las Paredes y el Piso
- Abre Blender → Archivo → Nuevo → General.
- Selecciona el cubo por defecto y elimínalo con
X→Delete. - Agrega un plano (
Shift + A→ Mesh → Plane). Escálalo enSyX/Ypara convertirlo en el piso. - Agrega un cubo (
Shift + A→ Cubo). Entra en Modo Edición (Tab). - Usa la herramienta de extrusión (
E) para levantar las paredes. Para la ventana, usa Loop Cut (Ctrl + R) para crear dos cortes verticales y dos horizontales. Selecciona la cara central y elimínala (X→Faces). Con esto hemos creado el agujero donde posteriormente colocaremos nuestras ventanas




1.2. Modelando la Cama, Mesa de Noche y Cortinero
- Cama: Un cubo alargado para la base y otro más suave (añade Subdivision Surface) para el colchón.
- Mesa de noche: Cubo pequeño escalado. Para las patas, extruye hacia abajo.
- Cortinero: Un cilindro (
Shift + A→ Cylinder) alargado y rotado 90 grados sobre el eje X (R X 90). Colócalo encima de la ventana (en nuestro caso nos saltaremos este paso porque nosostros lo importaremos de sketchfab).




Paso 2: Texturización (UV Editing)
Ahora vamos a cambiar la vista gris por color, texturizando todos los elementos previamente diseñados en el cuarto
- Seleccionamos la cama. Cambia a Modo Edición.
- Cambia el espacio de trabajo a UV Editing.
- Selecciona todas las caras (
A). Despliega la malla (U→Unwrap). - En el área izquierda (visor UV), abrimos la imagen con la textura que deseamos implementar (madera, tela, etc.).
- Ajustamos los vértices UV para que la madera se vea en la cabecera y la tela en el colchón.
Nota: En el caso del cascanueces esa figura ya la teníamos modelada, aquí un link con la explicación paso a paso de como realizarla: https://niixer.com/index.php/2026/03/01/modelando-un-cascanueces-en-3d-en-blender-5-0-1-paso-a-paso/
Por lo que en este caso, lo que se realiza es uv mappinng a cada una de las partes de la figura y se realiza el texturizado a cada una de ellas.

En el caso de la Cortina: Descarga una textura de tela (p.ej., lino) desde tu banco de imágenes favorito y aplícala al cilindro.
En el caso de la sabana: Usa un color sólido o textura de tela arrugada desde UV Editing.

Paso 3: Importando Modelos desde Sketchfab (FBX)
Aquí usamos la integración de formatos FBX y OBJ. Mixamo y Sketchfab usan estos formatos para preservar huesos y animaciones.
3.1. Importando los Activos (Ventanas, Juguetes, niña incial de referencia)
En este caso, lo que hacemos es buscar en sketchfab cada uno de los modelos que queremos importar en nuestro escenario en blender, guardandolos como archivos FBX. Una vez en blender nos vamos a archivos, importar, fbx (aqui seleccionamos uno a uno los modelos que se quieren importar) y damos click en aceptar. Notarás que el modelo tiene huesos y ya viene con una animación pre-hecha (por ejemplo: ¡las ventanas se abren solas!).



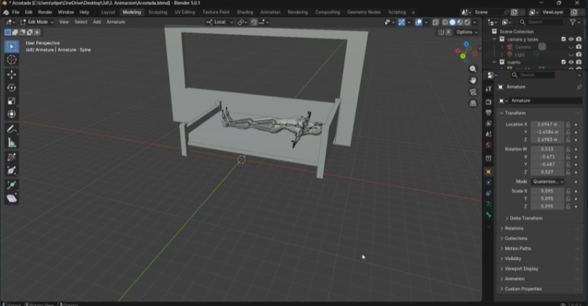
Paso 4: Creando tu Avatar con Avaturn (Para que seas la estrella de tu animación)
- Entra a Avaturn.
- Sube una foto frontal y una lateral. La IA generará un modelo 3D de tu rostro.
- Personaliza ropa, peinado y zapatos (recuerda que luego le cambiaremos el color a las medias).
- En la pestaña de Animación, elige “T-Pose” (Pose T).
- Descarga el archivo como FBX.
- En Blender:
Archivo→Importar→FBX. Selecciona tu avatar.
Por último lo incluimos dentro de nuestra animación eliminando ciertos elementos de nuestra animación que luego volveremos a incorporar para evitar errores.

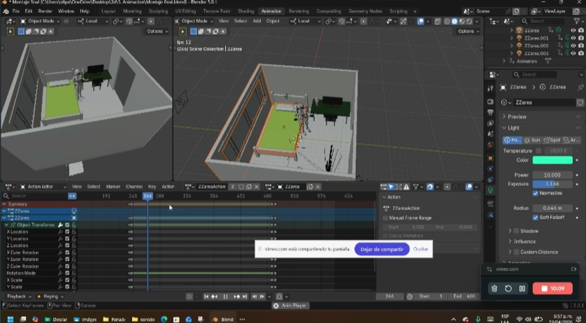
Paso 5: Animación Manual del Personaje (Cinemática)
Mixamo ofrece animaciones automáticas, pero para movimientos específicos (despertarse, mirar alrededor, correr asustado) no hay como hacerlo a mano. Vamos a usar Animación Digital por Computador con Keyframes (fotogramas clave).
5.1. Configurando el Timeline
- Cambia el espacio de trabajo a Animation.
- Con el esqueleto seleccionado, cambia de
Object Modea Pose Mode. - En la línea de tiempo (Timeline), coloca el cursor en el Frame 0 (Fotograma 0).



5.2. Animando el Despertar (Frame 0 al 60)
- Frame 0: El personaje está acostado. Selecciona el hueso
Hips(cadera) y rotaciónalo (R) para que quede horizontal. Mueve las piernas y brazos (huesosLeftLeg,RightArm, etc.) a posición de durmiendo. - Pulsa
I→ “Location & Rotation”. Inserte Keyframe. - Frame 60: Muévete al fotograma 60. Ahora, selecciona el hueso
Spine(columna) y gíralo para que el torso se levante. Rotaciónate los ojos (si tiene) y la cabeza (Neck). - Pulsa
Inuevamente. Blender interpolará el movimiento entre el frame 0 y 60.


5.3. Asustarse y Correr (Frame 80 al 174)
- Frame 80: El personaje nota algo. Gira la cabeza bruscamente hacia la ventana. Insert Keyframe (
I). - Frame 104: Abre los brazos en señal de sorpresa. (
I). - Frame 174: Animación de correr. Mueve las piernas alternadamente. Usa el hueso
LeftFootyRightFoot. Este proceso es manual y necesitarás añadir muchos keyframes (cada 10 frames) para que la carrera sea fluida.

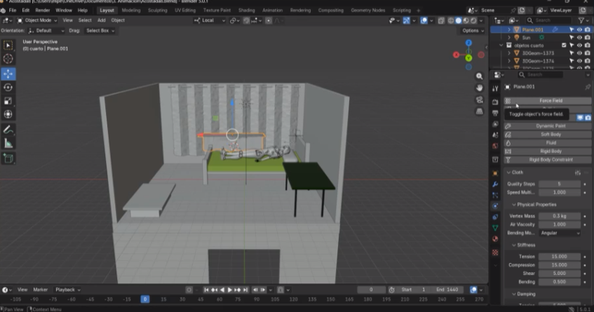
Paso 6: Colisiones y Física (Cinemática Avanzada)
Ahora, la cortina debe caer y la cobija debe interactuar con el personaje. Para eso usamos Física de Colisiones.
- Selecciona la Cortina. En el panel de propiedades (a la derecha), busca el icono de Física (una pelota rebotando).
- Añade una colisión:
Physics→Collision. Ahora la cortina “pesa”. - Selecciona la Cobija (modelada como un plano subdividido). Añade
Physics→Soft Body(Cuerpo blando) oCloth(Tela). - En las configuraciones de
Soft Body, ve aCollisiony añade el personaje (el Armature) como objeto de colisión. - En el Frame 0, la cobija está encima del personaje. En el Frame 60, cuando el personaje se levanta, la cobija se desliza y cae a la cama.



Paso 7: Iluminación Escénica (Tres Capas de Luz)
Una luz plana arruina el suspenso. Así que vamos a incorporar tres tipos de luces en la animación:
1. Iluminación General (Ambiente)
Shift + A→Light→Sun(Sol).- Rótalo (
R) para que apunte hacia la habitación. - Baja la fuerza (
Strength) a 0.5. Color: blanco azulado (para simular noche).
De esa manera simulamos un rayo entrando en la ventana

2. Luz Roja sobre los Juguetes (Tensión)
Shift + A→Light→ Point (Punto de luz).- Colócala justo sobre los juguetes (mesa de noche).
- Cambia el color a rojo intenso (
R=1, G=0, B=0). Fuerza: 100w. - En las propiedades, activa
Falloffpara que la luz se disipe suavemente.



3. El Rayo de la Ventana (El susto)
Shift + A→Light→ Spot (Foco).- Posiciónala fuera de la ventana, apuntando hacia adentro.
- Color: blanco brillante. Fuerza: 200w.
- Ángulo del cono (
Spot Size): hazlo amplio para que parezca un faro o un relámpago.

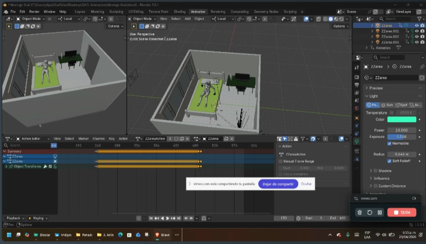
Paso 8: Instanciación de Objetos (Alt + D vs Shift + D)
Queremos varios puntos de luz roja (o varias lámparas iguales). Aquí aprendemos Instanciación.
- Duplicado normal (
Shift + D): Crea una copia independiente. Si cambias el color de una, la otra no se modifica. Ocupa más memoria. - Instancia (
Alt + D): Crea un enlace (linked). Si cambias el color de la luz original, ¡TODAS las instancias cambian de color! Es perfecto para luces del mismo tipo.
Se hace de esta manera
- Crea un Punto de luz rojo (
Shift + A→ Light → Point). - Selecciona la luz y pulsa
Alt + D. Mueve la copia a otro lugar. - Cambia el color de la luz original a azul. ¡Mira la instancia! También se volvió azul.
- Conclusión: La instanciación ahorra recursos y permite cambios masivos en segundos.
Paso 9: Integración de Audio (Animación + Sonido)
Un rayo sin trueno no asusta.
- Cambia el espacio de trabajo a Video Editing.
- En el editor de secuencias (
Video Sequencer), pulsaAdd→Sound. - Navega hasta tu carpeta de sonidos (descargados de Pixabay) y selecciona
thunder-dry-distant.wavyhorror-suspense.wav. - Aparecerán las ondas de sonido en la línea de tiempo.
- Escala las ondas (
S) para ajustar la duración. Coloca el trueno exactamente en el fotograma donde el personaje se asusta (Frame 80). - Repite con los sonidos de los juguetes (cuerda, rotura) en los frames correspondientes.

Paso 10: Renderizado y Salida Final (El Producto)
- Ve a la pestaña Output Properties (icono de impresora).
- Resolution: 1920×1080 (Full HD).
- Frame Rate: 24 fps (estilo cine) o 30 fps (video).
- Output: Elige una carpeta. Formato: FFmpeg Video → Códec: H.264 (MP4).
- Encoding: Calidad “High” o “Lossless”.
- Pulsa
Ctrl + F12para renderizar como video.
Con esto obtenemos el renderizado que nos dará nuestro producto final, el video de nuestra cinemática
Vídeo explicativo Paso a Paso de la Solución
Resultado Final Animación en Blender
Conclusión Final
Hemos recorrido un pipeline completo de animación 3D. Desde las primitivas geométricas de tu cuarto, pasando por la creación de tu avatar en pose T con Avaturn, la integración de assets en FBX desde Sketchfab, la animación manual hueso por hueso, el diseño de iluminación emocional con tres capas, la instanciación eficiente de objetos, la física de colisiones de telas y sonidos, y la sincronización audiovisual con storytelling. Ahora ya no somos solo usuarios básicos de Blender. Ahora somos creadores avanzados capaces de dirigir nuestras propias escenas en 3D, entendiendo que la tecnología es un medio, no un fin.
Siguiendo este artículo, comparte y expande tu conocimiento del modelado, texturizado y animación en el mundo 3D. El mundo necesita más creatividad, más diseño y más ingenieros de sistemas que cuenten historias con píxeles y algoritmos. Ahora, ¡a animar tus propias pesadillas (y tus sueños)!
Créditos
Autor: Elizabeth Pérez González
Editor: Magister Ingeniero Carlos Iván Pinzón Romero
Código: UCMV-09
Universidad: Universidad Central
Fuentes
Modelo, Objetos y Teoría
Blender Foundation. (s. f.). Animation & Rigging — Blender. Blender. https://www.blender.org/features/animation/
itsMarviiin - Descubriendo Animación 3D. (2021, 10 agosto). Animación 3D con Blender para Principiantes (Tutorial Completo) 🚀
[Vídeo]. YouTube. https://www.youtube.com/watch?v=-h4uDJAf-ag
Sketchfab. (s. f.). Tren de juguete - 3D model by FERNANDOGARAY. https://sketchfab.com/3d-models/tren-de-juguete-041cf544aecd4f56aecac43129042033
Sketchfab. (s. f.-a). Animated Window Systems - Download Free 3D model by makinwhat. https://sketchfab.com/3d-models/animated-window-systems-ffa9e879cdd04c3ba49d894f2f2ef5d3
Sketchfab. (s. f.-b). Croco Doc Toy - Download Free 3D model by vanya (@3dvanya). https://sketchfab.com/3d-models/croco-doc-toy-4a23face93b74a729e6ba7ab5051b17a
Avaturn | Realistic avatar creator. (s. f.). https://hub.avaturn.me/editor?customization_id=019d6f1f-a6c9-707d-b59a-88f9ca069d2d
Sketchfab. (s. f.-a). 3D scaned Shark plush toy - Download Free 3D model by Vadimoo. https://sketchfab.com/3d-models/3d-scaned-shark-plush-toy-
Cortina efecto lino - 140x280cm | Textura interiors | Cortinas, Cortinas de lino, Cortinas neutras. (s. f.). Pinterest. https://uk.pinterest.com/pin/595108538281488801/867bb6cc590441a0a0bf0341da9b2c93
Texturas
Coolvectormaker. (s. f.). 5.200+ Ojos Azules Ilustraciones de Stock, gráficos vectoriales libres de derechos y clip art - iStock. https://www.istockphoto.com/es/ilustraciones/ojos-azules
Peekeedee. (s. f.). Textura de madera con fondo de madera natural. iStock. https://www.istockphoto.com/es/foto/textura-de-madera-con-fondo-de-madera-natural-gm1043432100-279302181
wood textures seamless | Architectural materials, Wood texture seamless, Brick texture. (s. f.). Pinterest. https://es.pinterest.com/pin/872502127805097977/
Papel Tapiz México. (2026, 13 enero). Papel Tapiz Texture Style 2 TX34843 - Papel Tapiz México. https://papeltapizmexico.com.mx/papel-tapiz/texture-style-2/papel-tapiz-texture-style-2-tx34843/
Colombia, V. (s. f.). Sábanas camiseta azul. Vianney Colombia. https://www.vianney.com.co/products/sabanas-camiseta-azul
Apenas uma Cama. (2020, 5 agosto). Blender Artists Community. https://blenderartists.org/t/apenas-uma-cama/1245421
Imágenes de Alfombra texture libres de derechos | DepositPhotos. (s. f.). DepositPhotos. https://depositphotos.com/es/photos/alfombra-texture.html
Efectos de Sonido
freesound_community. (s.f.). Winding toy [Grabación de sonido]. Pixabay. https://pixabay.com/es/sound-effects/search/toy%20thiller/
freesound_community. (s.f.). Broken toy speaker [Grabación de sonido]. Pixabay. https://pixabay.com/es/sound-effects/pel%c3%adculas-y-efectos-especiales-broken-toy-speaker-63025/
Uttam Kumar Roy. (s.f.). Horror suspense [Grabación de sonido]. Pixabay. https://pixabay.com/es/sound-effects/horror-horror-suspense-189369/
Yodguard. (s.f.). Wooden crate smash [Grabación de sonido]. Pixabay. https://pixabay.com/es/sound-effects/pel%c3%adculas-y-efectos-especiales-wooden-crate-smash-4-387903/
u_g7kcczqxbi. (s.f.). Emily the wooden doll music box [Grabación de sonido]. Pixabay. https://pixabay.com/es/sound-effects/musical-quotemily-the-wooden-dollquot-music-box-160119/
freesound_community. (s.f.). Thunder dry distant rolling field [Grabación de sonido]. Pixabay. https://pixabay.com/es/sound-effects/naturaleza-thunder-dry-distant-rolling-field-notl-2011-48804/
freesound_community. (s.f.). Running on wooden floorboards [Grabación de sonido]. Pixabay. https://pixabay.com/es/sound-effects/familiar-running-on-wooden-floorboards-42532/
Ribhav Agrawal. (s.f.). Heavy breathing [Grabación de sonido]. Pixabay. https://pixabay.com/es/sound-effects/gente-heavy-breathing-sound-effect-type-03-294201/
Paul (PWLPL). (s.f.). Loud thunder [Grabación de sonido]. Pixabay. https://pixabay.com/es/sound-effects/naturaleza-loud-thunder-sound-effect-359272/
