Texturizado de un Dado y una TV (Flujo UV)
Paso a paso Dado
Este proceso se enfoca en la proyección de texturas 2D sobre un modelo 3D.
Configuración Inicial:
Comienza creando una primitiva de cubo.

Preparación del Shading:
Despliega el menú inferior y añade un nodo de Image Texture.


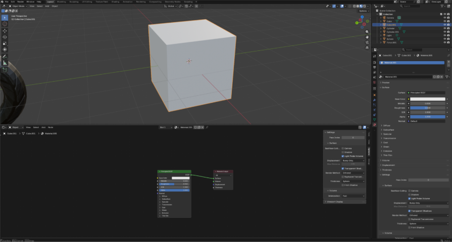
Vinculación de Nodos:
En el Shader Editor, conecta la salida de Color del nodo de imagen con el Base Color del material del cubo

Carga de Textura:
Abre el archivo de imagen que deseas utilizar para las caras del dado.

Buscamos nuestra imagen

En este menú vamos a estar moviéndonos entre Shader Editor y UV Editor

Edición UV:
Cambia al UV Editor para ajustar la correspondencia entre la imagen y el modelo

- Usa R para rotar las islas UV.
- Usa S para escalar y ajustar el tamaño de las caras sobre la textura.
- Ajusta la posición hasta que cada punto del dado coincida con su respectiva cara.

Aquí ya nos quedó bien nuestro dado

Así tenemos nuestro dado

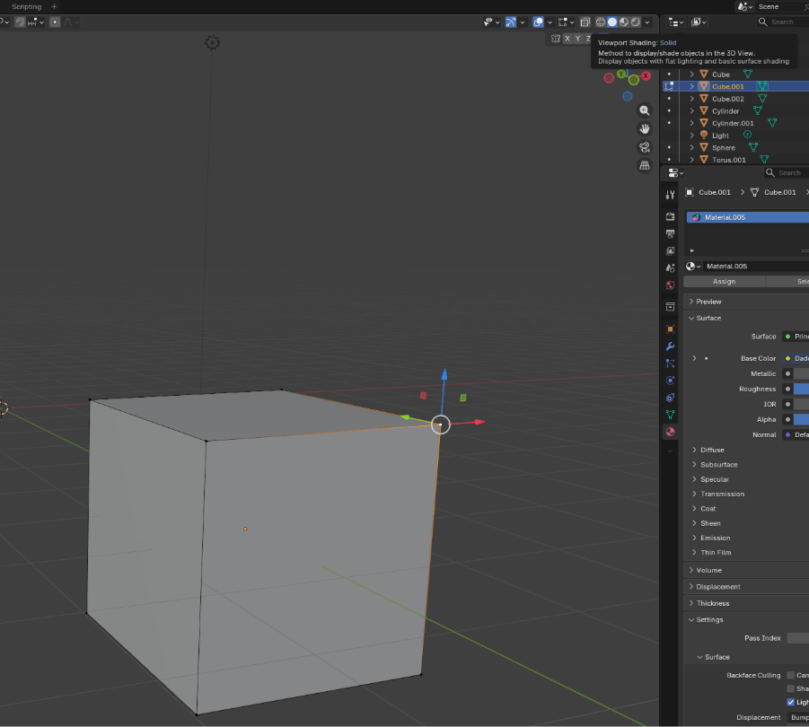
Refinamiento de Bordes (Bevel):
- Cambia a Vista Sólida y entra en Modo Edición.
- Selecciona los bordes que deseas suavizar.
- Aplica el comando CTRL + B y desliza la rueda del ratón para añadir segmentos y redondear los bordes.

Ahora seleccionamos los bordes que queremos redondear y le damos forma

Y con el comando CTRL + B y la ruedita del mouse vamos dándole forma a nuestro dado

Resultado del dado

Paso a paso TV
Este ejercicio combina técnicas de modelado de superficies y texturizado.
Estructura Base:
Parte de un cubo y escala con la tecla S para darle la forma rectangular del cuerpo del televisor.

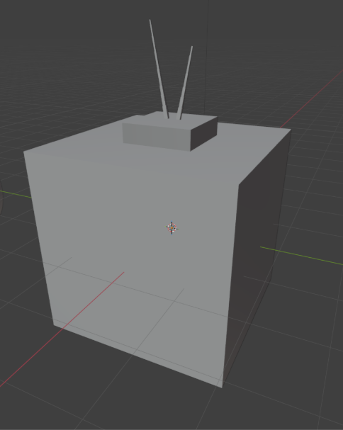
Construcción de Antenas:
- Utiliza CTRL + R (Loop Cut) para realizar cortes estratégicos en la parte superior donde nacerán las antenas.
- Selecciona las caras resultantes y aplica E para extruir las antenas.
- Usa R para rotar y darles una inclinación natural.
En modo editor vamos a utilizar los comandos “i” y “E” para dar forma a la antena del televisor

Ahora con el comando “CTRL + R” hacemos cortes para poder hacer las antenas del TV

Estruimos para dar forma a las antenas, y utilizamos el comando “R” para rotar un poco

Ahora empezamos a hacer las antenas del TV

Así va quedando el televisor

Aplicación de Textura:
- Repite el proceso de nodos utilizado en el dado (Shader Editor > Image Texture).
- Carga la imagen de referencia para la pantalla o el cuerpo del TV y ajústala en el UV Editor.
Ahora acá empezamos con la textura, de la misma forma que con el dado

Elegimos nuestra textura y la aplicamos

Aquí está el resultado final del TV

Conclusiones
1. Integración de Herramientas de Shading y UV
El proceso demuestra que para lograr un acabado visual correcto, es indispensable alternar de manera fluida entre el Shader Editor y el UV Editor. Mientras que el primero permite establecer la conexión lógica de los materiales (vinculando el nodo Image Texture al Base Color), el segundo permite la precisión espacial necesaria para que la imagen 2D coincida con la geometría 3D mediante la rotación y el escalado de las islas UV.
2. Versatilidad de los Comandos de Modelado
El documento resalta cómo comandos específicos permiten transformar figuras simples en objetos complejos:
- Refinamiento: El uso de
CTRL + B(Bevel) es clave para suavizar aristas y dar realismo a través del redondeado de bordes. - Estructuración: Comandos como
CTRL + R(Loop Cut),E(Extrude) eI(Inset) son fundamentales para añadir geometría detallada, como en el caso de las antenas del televisor.
3. Metodología Escalable
Se observa una metodología repetible y escalable. El flujo de trabajo aplicado a un objeto simple como un dado sirve de base para proyectos más detallados como un televisor, demostrando que el dominio de la proyección de texturas y el ajuste de mallas es una habilidad técnica transversal en el diseño 3D.
Además se tomó como guía para texturizado usando el editor UV, el siguiente video
Créditos
Autor: Julián David Garzón Fuquen
Editor: Magister Ingeniero Carlos Iván Pinzón Romero
Código: UCMV-10
Universidad: Universidad Central
Fuentes
https://youtube.com/shorts/NPtnvTgIooM?si=5u7Fc5lr7iAzj2l1Internetboy. (15 de febrero de 2024). Introduction to UV MAPPING in Blender 3d [Video]. YouTube. https://youtube.com/shorts/NPtnvTgIooM?si=5u7Fc5lr7iAzj2l1
