Texturizado de Modelos 3D con Blender: Muro, Dona y Maceta
En este artículo veremos una herramienta muy común que tenemos en Blender, este se trata del texturizado, esta herramienta lo que nos permite es darle color a nuestros modelados lo que permite darle más vida por decirlo de alguna forma. El texturizado tiene varias alternativas para agregarle textura a nuestros modelos, están las materias, las imágenes, ladrillos, dameros, entre otros.
Lo haremos a través de los mapas UV.
Para entender cómo va el texturizado en imagen a continuación dejaremos un video que explica esto más a detalles.
Para la práctica de hoy vamos utilizar imágenes en donde nos permite darle vida a nuestros texturizados y lo haremos con tres modelados:
- Muro
- Dona
- Maceta
Creación y texturizado del muro
Primero agregamos la malla del cubo dentro de la escena

Luego comenzamos a extruir, mover en los ejes, estirar y girar hasta que nos quede como un muro para luego aplicar el texturizado.

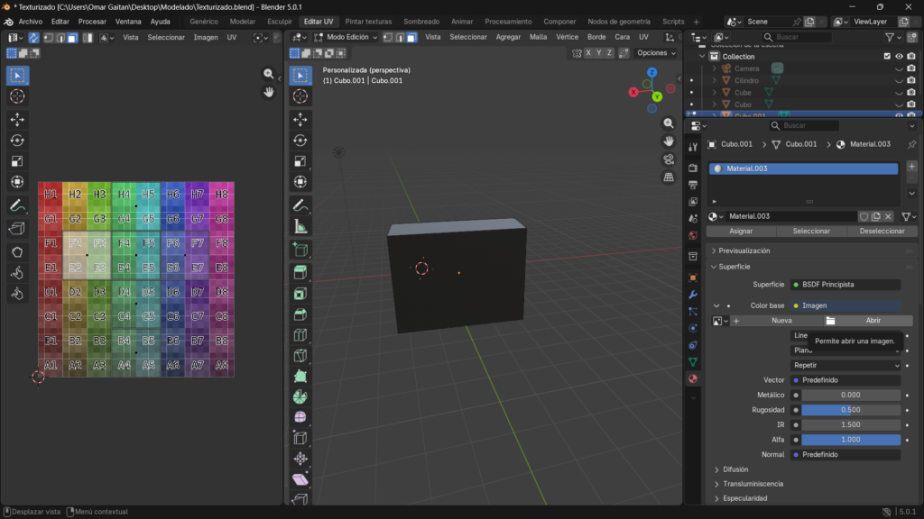
Posteriormente agregamos un nuevo material para el texturizado.

Dentro de las propiedades en el punto amarillo seleccionamos imagen para aplicar un archivo de tipo .png o .jpg como base de la textura.

Esto deberíamos tener cuando seleccionamos imagen con la textura

Luego escogemos la imagen en la que vamos aplicar a todo el modelo como su textura, para eso nos dirigiremos a la carpeta a donde se encuentra la imagen.
Esta va hacer la imagen que vamos a utilizar para el muro:

Imagen 1
Y así debería aparecer en nuestro modelo:

Para que quede dentro del modelado todo nuestro textura vamos al editor UV y lo ajustamos en la proporción del modelado para que la textura nos quede bien.

Terminado el modelado y textura del muro, seguiremos con la dona.
Creación y texturizado de una dona.
Comenzamos agregando una malla toroide.

Luego dentro de las propiedades modelado ajustamos los radios para que tenga forma de una dona.

Después de aplicar estos ajustes nos debería quedar de la siguiente manera y continuamos aplicando la textura en donde lo ponemos como superficie difusa.

Luego buscamos la textura que nos funcione como una dona, para esto utilizamos esta imagen:

Imagen 2
Como en el anterior modelado para la textura nos dirigiremos a la misma ventana y seleccionamos la imagen que descargamos para nuestra dona.

Creación y texturizado de una maceta
Primero creamos la malla del cilindro dentro de la escena.

Pasamos al modo de edición en donde seleccionamos la cara superior.

Y luego la borramos con la tecla Supr y seleccionamos “Caras”.

Luego nos dirigimos a la parte inferior de la malla y seleccionamos la cara y con la tecla S le disminuimos el tamaño.

Luego movemos la cámara y orbitamos hacia arriba para ver el resultado, después de eso le agregamos una modificación.

Luego en el menú vamos a “Generar” y luego a “Solidificar”.

Luego aparecerá una casilla que dice “Grosor” en donde le vamos aumentando gradualmente hasta que quede la forma de la maceta.

Y luego dentro del menú de las propiedades nos dirigimos a la flecha que está encasillada en rojo en la siguiente imagen y luego hacemos clic en “Aplicar” para que nos guarde la modificación.

Luego vamos al modo edición en donde vamos hacer un corte con el comando CTRL + R y lo subimos hasta casi llegar la parte superior de la maceta y luego seleccionamos las caras del corte que acabamos de hacer.

Luego extruimos un poco (Tecla E) y después estiramos (Tecla S) en el eje X (Tecla X) y en el eje Y (Tecla Y).

Luego utilizaremos la siguiente imagen para la textura de nuestra maceta.

Imagen 3

Asi deberia quedar nuestra maceta.

Y así es el resultado de nuestros tres modelos con sus respectivas texturas en la misma escena:

Créditos
Autor: Omar Daniel Gaitan Porras
Editor: Magister Ingeniero Carlos Iván Pinzón Romero
Código: UCMV-9
Universidad: Universidad Central
Fuentes
Architextures. (s. f.). Texture #4747 [Imagen 1]. https://architextures.org/textures/4747
Kumar, A. (2025, diciembre). Worn mossy plasterwall [Imagen 3]. Poly Haven. https://polyhaven.com/a/worn_mossy_plasterwall
PNGTree. (s. f.). Bread texture seamless, diet bread photo [Imagen 2].
https://pngtree.com/freebackground/bread-texture-seamless-diet-bread-photo_6626975.html
TutsByKai. (2025, 21 julio). Add A Texture to An Object - Blender 4.5 Tutorial [Video]. YouTube. https://www.youtube.com/watch?v=dauEEPUyIV0
Visión Antinatural. (2023, 14 junio). Modelado de MACETA- ¡FÁCIL! | BLENDER MODELING. YouTube. https://www.youtube.com/watch?v=kJ3OAIjBuyU
