Modelado de Objetos 3D en Blender: Caja Metálica, Balón de Fútbol Americano y Bola de Disco
Guía completa de modelado, mapeado UV y materiales
Introducción
El modelado tridimensional es una disciplina que combina el razonamiento técnico con una exploración creativa constante, permitiendo transformar conceptos simples en formas digitalmente tangibles. A través de la manipulación de primitivas básicas, el uso adecuado de herramientas de edición y la comprensión del comportamiento de la luz sobre diferentes superficies, es posible construir objetos que evocan materiales reales y presencias físicas dentro del espacio virtual. Ya sea en proyectos de animación, videojuegos, simulación o diseño industrial, el dominio del modelado resulta fundamental para desarrollar activos visuales que sean tanto funcionales como estéticamente coherentes.
En este recorrido se trabajará sobre tres ejercicios esenciales dentro del entorno de Blender: la construcción de una caja metálica, el modelado de un balón de fútbol americano, y la creación de una bola de disco. Cada uno de ellos permite abordar un aspecto distinto del proceso de modelado 3D: desde la estructuración de volúmenes duros y angulares, hasta la manipulación de superficies curvas y la adecuada asignación de materiales con propiedades particulares como brillo, rugosidad o metalicidad. Estos ejercicios no solo representan objetos comunes, sino que funcionan como escenarios prácticos ideales para comprender cómo se articulan las etapas principales del flujo de trabajo digital.
A lo largo de estos modelos se aplican conocimientos fundamentales tales como la edición de vértices, bordes y caras; la marcación estratégica de costuras (seams); el despliegue ordenado de mapas UV; y la implementación de texturas que simulan metálicos, cueros o materiales reflectivos. Asimismo, se enfatiza la importancia del detalle y la precisión, ya que muchos elementos dependen de pequeños ajustes en la topología o del correcto alineamiento de una textura en el mapa UV para lograr un acabado creíble.
Al concluir este proceso, el estudiante no solo habrá obtenido tres modelos completos y listos para integrarse en una escena, sino que también habrá desarrollado una comprensión más profunda sobre cómo organizar un flujo de trabajo eficiente y profesional. Este conocimiento permitirá abordar proyectos posteriores con mayor confianza, entendiendo cómo combinar estructura, textura y material para obtener resultados visualmente consistentes y técnicamente sólidos.
Caja Metálica
Creación de la caja base
Para iniciar el ejercicio, añadimos una primitiva cúbica que servirá como estructura principal de la caja metálica.

Figura 1. Primitiva Cubo añadida a la escena
Transformación de la caja mediante cubos adicionales
Con el cubo base en la escena, procedemos a agregar dos cubos adicionales que serán escalados y posicionados para generar detalles estructurales en la superficie del modelo. Estos elementos aportan volumen y refuerzos visuales al diseño industrial de la caja.

Figura 2. Agregado de cubos transformados para detalles
Marcación de costuras
Para garantizar una correcta aplicación del material metálico, seleccionamos bordes clave del modelo y marcamos las costuras (seams). Esto permite que la malla se despliegue adecuadamente durante el proceso de UV Unwrap.

Figura 3. Marcación de costuras en el modelo de la caja
Aplicación del material metálico
Una vez desplegadas las costuras, pasamos al editor UV para aplicar la textura metálica. Activamos un material nuevo y ajustamos parámetros como:
- Metallic: alto
- Roughness: bajo/intermedio
- Color Base: determinado por la textura aplicada
De esta manera, el cubo adopta una apariencia realista de metal desgastado.

Figura 4. Material metálico aplicado
Balón de Fútbol Americano
Creación y transformación de la esfera
Para comenzar el modelado del balón, añadimos una esfera UV. Posteriormente, escalamos la esfera en uno de los ejes para darle su característica forma ovalada.

Figura 5. Transformación de esfera en forma ovalada
Creación de costura longitudinal
Seleccionamos un borde que recorra el balón de punta a punta y lo marcamos como costura. Esta costura funcionará como eje de despliegue UV.

Figura 6. Creación de la costura longitudinal
Despliegue UV
Abrimos el editor UV y desplegamos la geometría utilizando la costura marcada. El resultado muestra dos secciones simétricas que facilitan una distribución limpia de la textura.

Figura 7. Despliegue UV del balón
Aplicación de textura
Importamos la textura del balón y la posicionamos sobre el UV layout. Ajustamos la escala para que coincida correctamente con los patrones del cuero y las costuras decorativas del balón.

Figura 8. Aplicación de textura en UV del balón
Ajuste de vértices
Para mejorar la apariencia y lograr un modelo más realista, en modo edición ajustamos manualmente ciertos vértices, suavizando la forma y eliminando imperfecciones causadas por el escalado.

Figura 9. Ajuste manual de vértices
Bola de Disco
Primitiva base y marcación de costuras
Añadimos una esfera UV y procedemos a crear costuras alrededor de su superficie. Esto permitirá dividir la esfera en paneles simétricos adecuados para la textura cuadriculada de una bola de disco.

Figura 10. Esfera inicial con costuras marcadas
Despliegue de costura
Al desplegar la malla en el editor UV, se obtiene un patrón uniforme que permite aplicar correctamente un material reflectante o cuadriculado.

Figura 11. Despliegue UV de la bola de disco
Aplicación del material reflectante
Activamos un material metálico, ajustando:
- Metallic: alto
- Roughness: muy bajo
- Especular: según el nivel de brillo deseado
Opcionalmente se aplica una textura cuadriculada simulando pequeños espejos.

Figura 12. Despliegue de costura a la bola de disco

Figura 13. Material aplicado a la bola de disco
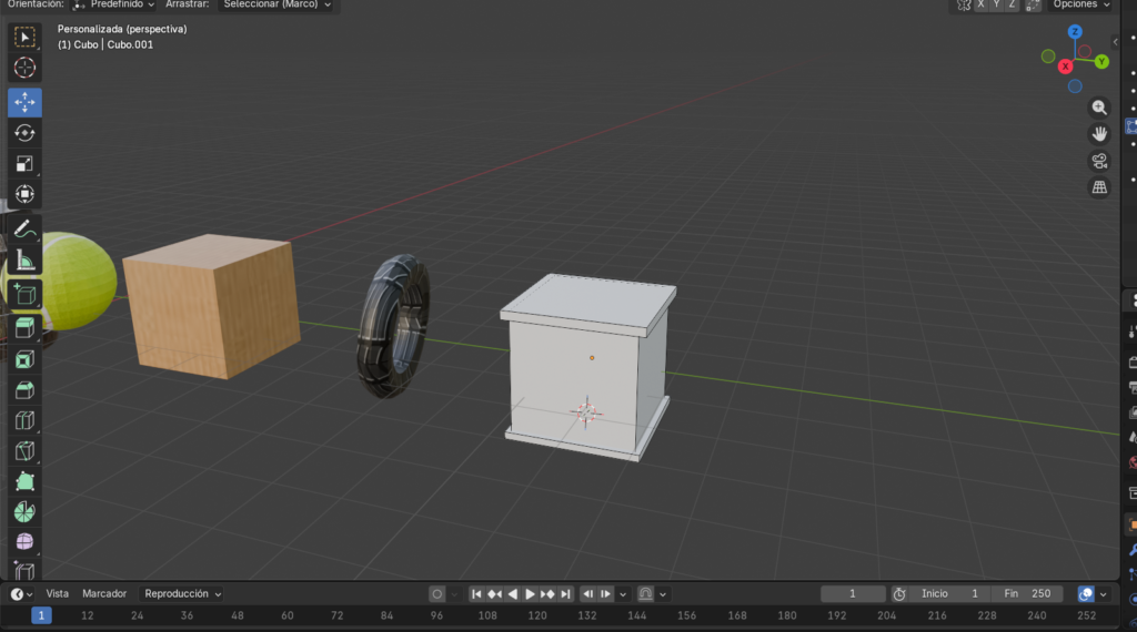
Modelados Finales
Tras finalizar los tres ejercicios, se presentan en la escena junto con otros modelos pertenecientes al proyecto. Cada objeto muestra el proceso completo de modelado, texturizado y presentación final.

Figura 13. Modelos finalizados en escena
Conclusiones
El proceso de creación de los tres modelos —la caja metálica, el balón de fútbol americano y la bola de disco— evidencia cómo el trabajo con primitivas simples puede transformarse en objetos tridimensionales completos mediante el uso adecuado de herramientas de edición. A lo largo del flujo de trabajo, acciones como marcar costuras, ajustar vértices o desplegar UV dejan de ser simples pasos técnicos y se convierten en decisiones que influyen directamente en la calidad visual del resultado. El modelado, por tanto, se revela como una combinación de precisión técnica y sensibilidad estética.
Además, este conjunto de ejercicios confirma la importancia de comprender la relación entre forma y material. La caja metálica demuestra que un material solo funciona visualmente si la topología acompaña su comportamiento; el balón americano muestra cómo la textura necesita un UV limpio para evitar distorsiones; y la bola de disco subraya que ciertos acabados dependen tanto de la geometría como de la configuración de los shaders. Así, textura, material y malla deben pensarse como un sistema integrado.
Finalmente, este recorrido permite al estudiante familiarizarse con un flujo de trabajo ordenado y replicable: modelar, dividir, desplegar, texturizar y refinar. Cada uno de estos pasos, cuando se interioriza, facilita la creación de nuevos objetos y abre la puerta a escenas más complejas. Los modelos obtenidos no solo son ejercicios completos, sino también una base sólida para proyectos más avanzados dentro del campo del modelado 3D.
Vídeo final
Créditos
Autor: Angelica Maria Camacho Monsalve
Editor: Magister Ingeniero Carlos Iván Pinzón Romero
Code: UCMV-10
Universidad: Universidad Central
Referencias
Blender Foundation. Blender Manual: Modeling, UV Unwrapping, Shading & Materials. Disponible en: https://docs.blender.org/manual/
Mullen, Tony. Introducing Character Animation with Blender (4th ed.). Wiley Publishing, 2021.
Wilkins, John M. Blender 3D Basics. Packt Publishing, 2020.
Sintel Open Movie Team & Blender Institute. Open Movie Production Files. https://studio.blender.org
Toops, Donny. The Complete Guide to Blender Graphics (2nd ed.). CRC Press, 2019.
Birn, Jeremy. Digital Lighting & Rendering (3rd ed.). New Riders, 2014.
Beane, Andy. 3D Animation Essentials. Wiley Publishing, 2012.
