Blender y sus diferentes formas de modelar
Blender y sus diferentes formas de modelar, en el siguiente articulo se presentara diferentes desarrollos que se pueden hacer gracias a blender y sus funcionalidades, como desglose se va a entregar como se realizo una taza, muñeco de nieve, unas esferas, un dado, un lápiz, un planeta tierra con su luna, un portátil y una dona, además cono se realizo el diseño de un entorno para una animación gracias con la herramienta sketchfab, para poder realizar una cinemática
1° Anillo : esferas
Para iniciar con este proyecto debemos agregar a nuestro modelo un plano con ctrl + A +malla, y una esfera con ctrl + A + malla, el plano lo escaláramos con la tecla s, en donde se busca que el plano se duplique su escala y la esfera la mantendremos en ese tamaño para luego ubicarla en la posición de x en 3,

Luego esta misma esfera la duplicaremos con shift + D, esta esfera la ubicaremos en -x=3, para luego duplicar estas dos esferas nuevamente con Shift +D y la ubicamos a 60 °, nuevamente las mismas esferas anteriores las duplicaremos con Shift + D y las ubicamos en la posición de -60°

Ya de tenerlas en esta ubicación se aplicara el color, el la parte derecha de nuestra herramienta nos dirigimos a materiales y en ella seleccionamos el + de la ventana para poder crear un nuevo material, se crea un nuevo color en este caso se coloca el color azul con el código 00BCFFFF,

Luego Se coloca color a las demás esferas con los siguientes colores verde = 1DFF00FF, amarillo = FFFF00FF, fucsia = FF00B5FF, naranja = FF8500FF, morado = 9E00FFFF

Ya de tener las esferas pintadas se procede agregar metalizado, abajo en la parte inferior de las herramientas se coloca 1 en metalizado, no se coloca ni 0.5 o 0.1, no, se debe colocar 1 o 0, esto se debe hacer con las demás esferas para que quede de la siguiente forma

Por último se coloca a Suzanne en en medio de los anillos con un color metálico de color dorado

Así nos quedarían los anillos con los colores aplicados

Construcción del portátil
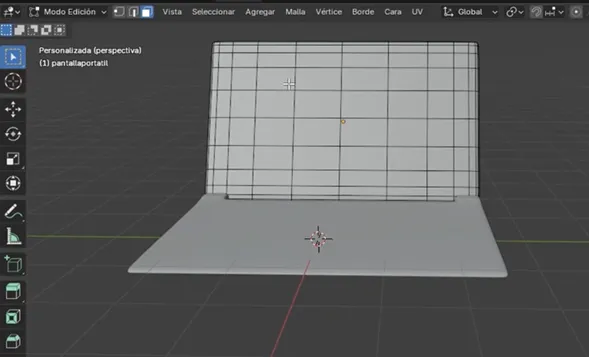
Para el siguiente objeto se agrego un cubo con Shift + A, luego con la tecla S y la rueda del ratón, escalamos en sentido X y Y con la vista en Z, luego cambiamos la vista a Y y con la tecla S y la rueda del ratón, escalamos en sentido de Z,


Luego seleccionamos el cubo y lo duplicamos, el que se acaba de duplicar con la herramienta rotar, lo rotaremos en sentido del eje Z haciendo que quede en una posición en diagonal, para luego moverlo con la tecla G, una de estas partes va hacer la pantalla del portátil y la otra la base de los componentes y el teclado , ocultaremos la pantalla.

Seleccionamos los vértices en modo editor, las dos vértices que se encuentran a los costados del eje X, y con el uso de la tecla G y la rueda del Mouse lo desplazaremos sobre el eje Z hacia abajo para que la base tenga un desnivel

Luego seleccionamos el objeto por completo y con el ctrl + R realizamos dos cortes en la parte mas ancha en sentido del eje Y y un corte mas en sentido del eje X en la parte superior, luego borramos los bordes que se encuentran en medio de los cortes y creamos nuevas caras con la tecla F, seleccionando las vértices donde queremos que se crean caras nuevas.



Con la herramienta subdividir superficies, estando seleccionado el modo objeto y con ctrl +R realizando cortes para que nuestro objeto tenga una superficie mas curveada, luego de realizar varios cortes con la tecla S y con la rueda del ratón escalaremos los cortes en sentido contrario del corte hasta el costado de los bordes de los objetos.


Estos subdivisión de superficies las realizaremos en cada una de las caras que hemos cortado con anterioridad.

Una vez tengamos la primera parte del portátil habilitamos la pantalla la cual debemos estar en modo objeto, para luego buscar la herramienta modificadores y aplicar con el modificador subdividir superficies, luego con ctrl + R realizamos varios cortes para que cada corte se ubique a los costados del modelo.



Ahora nos colocamos en modo editor, con selección de caras seleccionamos las caras que se encuentran dentro de nuestro modelo dejando una cara en los bordes, con estas caras seleccionadas y con la tecla E extruimos en sentido del eje X hacia al fondo para darle profundidad a la pantalla.




Elaboración del teclado
Para la elaboración del teclado se utilizó un cubo, Agregamos con Shift + A, luego con la tecla S lo escalamos a un menor tamaño, el suficiente para que quepa dentro de la base del teclado, luego de esto lo ubicamos en la parte superior derecha de nuestra base usando G para moverlo, luego en la base con la tecla S con rueda ratón escalamos en sentido Z y Y para que su tamaño disminuya.


Una vez lo tengamos en la posición lo duplicaremos la cantidad que sea necesaria para que se asimile a las teclas del teclado, una vez terminado de colocar las teclas tomaremos teclas aleatorias para hacerlas mas grande con el fin de que parezca al teclado normalmente utilizado.



Para la aplicación del color se realizo lo siguiente, para la textura del teclado, abrimos directamente sombreado en donde seleccionamos el color #2B262FFF, la demás parte del portátil las ocultamos, Durante ese tiempo realizamos varias pruebas de como aplicar el color a las teclas, hasta que se dio con el resultado y es seleccionar la tecla que tiene el color y manteniendo seleccionado shift y con el ratón seleccionamos las casillas que falta color, le damos clic derecho sobre la tecla del color y le damos Vincular materiales.


Una vez realizado con la tecla G movemos el resto del portátil donde esta el teclado, y aplicamos un color gris,

Este es el resultado del modelado de un portátil a partir de un cubo

Video de la cinemática
Créditos
Autor: David Steven Rojas Santana
Editor: Magister ingeniero Carlos Iván Pinzón Romero
Código: UCCG-9
Universidad: Universidad Central
Referencias
Adobe. (2025). Mixamo. https://www.mixamo.com/#/?page=1&query=&type=Motion%2CMotionPack
Nombres de personajes usados: Warzombie F, James, Avelange, Exo red, Maw J Laygo
Crowd Scream Imatination. (s.f.). Efecto de sonido Agonía, Grito, La risa. De uso gratuito [Efecto de sonido]. Pixabay. https://pixabay.com/es/sound-effects/crowd-scream-imatination-232316/
delosound. (2025). Suspense Tension Trailer [Audio]. Pixabay. https://pixabay.com/es/music/suspenso-suspense-tension-trailer-345353/
DRAGON-STUDIO. (2025). Female Zombie Screams: Efecto de sonido Grito de zombi, Chillido de zombi, Apocalipsis zombie [Efecto de sonido]. Pixabay. https://pixabay.com/es/sound-effects/female-zombie-screams-324744/
KRITZ STUDIO 3D. (2023, julio 26). 🔴Combinar animaciones de MIXAMO en BLENDER 🔴 Tutorial básico y simplificado [Video]. YouTube. https://www.youtube.com/watch?v=SyCU7xqivBE&t=12
Lumora_Studios. (s.f.). Pixel Jump: Efecto de sonido Pixel, Salto, Salto de píxeles [Efecto de sonido]. Pixabay. https://pixabay.com/es/sound-effects/pixel-jump-319167/
MyInstants. (s.f.). Corre perra, corre [Audio]. https://www.myinstants.com/es/instant/corre-perra-corre-98740/
Pablo Serrano. (2019, octubre 9). Ejemplo de animación de cámara en Blender 2.80 [Video]. YouTube. https://www.youtube.com/watch?v=bscRt7z0sXQ&t=723s
PW23CHECK. (s.f.). Winning: Efecto de sonido Ganador, Juego, Juegos de azar [Efecto de sonido]. Pixabay. https://pixabay.com/es/sound-effects/winning-218995/
Sketchfab. (2023, diciembre 15). Sketchfab for Blender (Versión 1.6.1) [Blender plugin]. GitHub. https://github.com/sketchfab/blender-plugin
Sketchfab. (2025). Personalize your experience. What are you interested in? Sketchfab. https://sketchfab.com/feed
