Modelado 3D de un Soldado Cascanueces en Blender
El modelado 3D de un soldado cascanueces es una excelente práctica para aprender las bases del diseño tridimensional en Blender. En este artículo se presenta el proceso paso a paso para crear un cascanueces utilizando figuras geométricas simples, aplicando principios de modelado 3D, organización de objetos y diseño estilizado, ideal para proyectos académicos y creativos.
En este artículo se presenta el proceso paso a paso para la creación de un soldado cascanueces en Blender, partiendo desde primitivas simples como cilindros y esferas hasta lograr un modelo completo y estructurado. El objetivo es mostrar cómo, mediante técnicas básicas de modelado poligonal y el uso eficiente de atajos de teclado, es posible construir un personaje 3D de manera organizada y progresiva.
Paso 1.
Presionamos Shift + A para abrir el menú desplegable. Luego vamos a Malla y seleccionamos Cilindro para insertarlo en la escena.

Figura 1. Inserción del cilindro base del cascanueces.
Nota. Elaboración propia.
Paso 2
Visualizamos el cilindro creado insertado en el centro de la vista.

Figura 2. Cilindro base creado en la escena.
Nota. Elaboración propia.
Paso 3
Movemos el cilindro hacia arriba usando G + Z para desplazarlo sobre el eje Z.
Después lo hacemos más ancho con S + Shift + Z, para escalarlo solo en los ejes X y Y.

Figura 3. Escalado y desplazamiento del cilindro principal.
Nota. Elaboración propia.
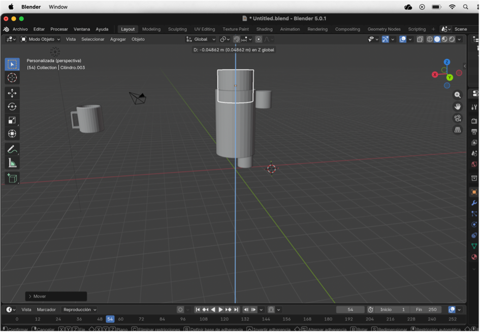
Paso 4
Volvemos a presionar Shift + A, elegimos Malla → Cilindro para insertar un segundo cilindro.
Lo colocamos en la parte inferior del cilindro principal.

Figura 4. Inserción de segundo cilindro para extremidad inferior.
Nota. Elaboración propia.
Paso 5
Hacemos el segundo cilindro más angosto usando S + X o S + Y según sea necesario.
Lo ubicamos en la parte inferior derecha para formar una de las piernas del soldado cascanueces.

Figura 5. Ajuste de tamaño y posición de la pierna.
Nota. Elaboración propia.
Paso 6
Duplicamos el segundo cilindro pequeño (la pierna) y lo movemos hacia el costado derecho para empezar a formar el brazo del modelo.

Figura 6. Duplicación del cilindro para formar el brazo.
Nota. Elaboración propia.
Paso 7
Duplicamos el cilindro del cuerpo presionando Ctrl + C y luego Ctrl + V.
Después lo movemos hacia arriba usando G + Z para colocarlo encima del cilindro anterior.

Figura 7. Duplicación del cuerpo para parte superior.
Nota. Elaboración propia.
Paso 8
Hacemos el cilindro duplicado más pequeño y más angosto.
Para ello usamos S para escalar y luego S + Z para ajustar su tamaño en el eje vertical, dándole la forma deseada para la cara del cascanues.

Figura 8. Escalado del cilindro superior para la cabeza.
Nota. Elaboración propia.
Paso 9
Después de colocar el cilindro superior que será la cara, lo seleccionamos y presionamos G para ajustarlo a la posición deseada.
Luego entramos en Modo Edición presionando Tab. Presionamos el número 3 para activar la selección de caras y elegimos la cara superior del cilindro. A continuación usamos Command + B (o Ctrl + B en Windows) para aplicar un bisel y redondear un poco la parte de arriba.

Figura 9. Biselado de la cara superior del cilindro de la cabeza.
Nota. Elaboración propia.
Paso 10
Repetimos el mismo procedimiento pero ahora con la cara inferior del cilindro que forma la cara.
Entramos en Modo Edición con Tab, presionamos 3 para seleccionar caras y elegimos la cara de abajo del cilindro.

Figura 10. Biselado inferior para redondear la cabeza.
Nota. Elaboración propia.
Luego aplicamos Command + B (o Ctrl + B en Windows) para biselar y redondear esa parte.
Con esto terminamos de suavizar el cilindro y darle una forma más redondeada a la cara del soldado cascanueces.
Paso 11
En este paso realizamos el mismo procedimiento que hicimos con el cilindro de la cara, pero ahora con el cilindro del cuerpo. Entramos en Modo Edición con Tab, seleccionamos las caras superior e inferior del cilindro y aplicamos Ctrl + B para biselar los bordes. Deslizamos el mouse para añadir subdivisiones y así redondear los extremos, logrando una forma más suave para el cuerpo del soldado cascanueces.

Figura 11. Redondeo de los extremos del cilindro del cuerpo.
Nota. Elaboración propia.
Paso 12
Luego presionamos Ctrl + R para añadir un corte (loop cut) alrededor del cilindro del cuerpo.
Deslizamos el corte hacia abajo con el mouse y lo ubicamos en la posición donde queremos que quede el cinturón del soldado cascanueces.

Figura 12. Inserción de loop cut para ubicar el cinturón.
Nota. Elaboración propia.
Paso 13
En la siguiente imagen agregamos otro corte con Ctrl + R para completar la forma del cinturón y definir su grosor. Luego seleccionamos las caras del centro y presionamos Ctrl + E, elegimos la opción Extrude Faces Along Normals y desplazamos un poco hacia adentro para que el cinturón quede ligeramente hundido en el cilindro del cuerpo.

Figura 13. Extrusión hacia adentro para formar el cinturón.
Nota. Elaboración propia.
Paso 14
Pasamos al brazo. Entramos en Modo Edición con Tab y seleccionamos la cara inferior del cilindro del brazo.

Figura 14. Selección de la cara inferior del brazo en modo edición.
Nota. Elaboración propia.
Paso 15
Alargamos el brazo usando G + Z para extenderlo hacia abajo.

Figura 15. Alargamiento del brazo en el eje Z.
Nota. Elaboración propia.
Paso 16
En el mismo brazo, presionamos E para extruir en el eje Z y luego escalamos ese nuevo segmento con S para que sobresalga un poco, simulando el nudillo del brazo

Figura 16. Extrusión y escalado para formar el nudillo del brazo.
Nota. Elaboración propia.
Paso 17
Ahora seleccionamos la cara superior del brazo en Modo Edición, extruimos un poco en Z con E y luego usamos G + X para desplazarlo ligeramente hacia afuera y formar la hombrera. Finalmente, extruimos un poco más para completar la forma de la hombrera del brazo.

Figura 17. Extrusión superior y desplazamiento para crear la hombrera.
Nota. Elaboración propia.
Paso 18
Duplicamos el brazo para colocarlo en la parte izquierda del cuerpo usando Ctrl + C y luego Ctrl + V, y lo posicionamos en el lado contrario.

Figura 18. Duplicación del brazo para el lado izquierdo del cuerpo.
Nota. Elaboración propia.
Paso 19
Vamos a la pierna y realizamos un procedimiento similar al del brazo: en Modo Edición seleccionamos la cara inferior y usamos G + Z para alargar la pierna.

Figura 19. Alargamiento de la pierna en modo edición.
Nota. Elaboración propia.
Paso 20
Agregamos un loop cut con Ctrl + R para crear la división entre la bota y la pierna.

Figura 20. Inserción de loop cut para dividir bota y pierna.
Nota. Elaboración propia.
Paso 21
Después de hacer los dos Ctrl + R y crear el loop cut, seleccionamos las caras de esa sección y presionamos Ctrl + E. Elegimos la opción Extrude Faces Along Normals y reducimos un poco esa parte para que se note la diferencia entre la bota y la pierna.

Figura 21. Extrusión hacia adentro para diferenciar la bota.
Nota. Elaboración propia.
Paso 22
Agregamos un modificador de espejo (Mirror Modifier) al modelo de la pierna para que se duplique automáticamente hacia el otro lado del cuerpo.
Luego lo ajustamos y lo aplicamos para que queden formadas las dos piernas del soldado cascanueces.

Figura 22. Aplicación de modificador espejo para duplicar piernas.
Nota. Elaboración propia.
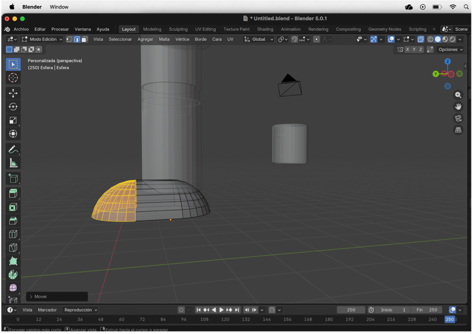
Paso 23
Presionamos Shift + A y agregamos una Esfera para crear los zapatos.
La colocamos debajo de una de las piernas y la hacemos más pequeña con S.

Figura 23. Inserción de esfera para modelar el zapato.
Nota. Elaboración propia.
Paso 24
Entramos en Modo Edición con Tab y activamos la vista de Rayos X para poder seleccionar mejor la geometría interna.

Figura 24. Activación de modo rayos X en modo edición.
Nota. Elaboración propia.
Paso 25
Seleccionamos la mitad de la esfera y presionamos X, luego elegimos la opción Disolver bordes para eliminar esa parte.

Figura 25. Disolución de bordes para eliminar la mitad de la esfera.
Nota. Elaboración propia.
Paso 26
Observamos que, al disolver los bordes, se borra la mitad de la esfera, quedando solo una mitad que servirá como base del zapato.

Figura 26. Resultado de eliminación de la mitad de la esfera.
Nota. Elaboración propia.
Paso 27
Seleccionamos los vértices de la mitad de la esfera y usamos G + Y para alargarla hacia adelante, dándole la forma alargada del zapato.

Figura 27. Alargamiento de la media esfera para formar el zapato.
Nota. Elaboración propia.
Paso 28
Finalmente aplicamos nuevamente un Modificador de Espejo (Mirror) para duplicar el zapato y colocarlo automáticamente en la otra pierna.

Figura 28. Aplicación de modificador espejo para duplicar zapatos.
Nota. Elaboración propia.
Paso 29
Copiamos y pegamos la parte superior de la cara del soldado para usarla como gorro (Ctrl + C y luego Ctrl + V). La colocamos encima de la cabeza y la agrandamos un poco con S + X para ajustar su tamaño y que parezca el sombrero.

Figura 29. Duplicación de la cabeza para crear el gorro.
Nota. Elaboración propia.
Paso 30
Agregamos unas esferas para simular los botones del cascanueces.
Presionamos Shift + A → Esfera, la posicionamos en el torso y luego, desde la opción de Agregar Modificador, usamos el modificador Mirror para que se repitan automáticamente y queden alineados.

Figura 30. Inserción de esferas y uso de espejo para los botones.
Nota. Elaboración propia.
Paso 31
Agregamos dos esferas presionando Shift + A → Malla → Esfera para crear los ojos. Luego copiamos y pegamos una de ellas y las ajustamos en la cabeza usando G + Z para posicionarlas correctamente, escalándolas con S para darles el tamaño adecuado hasta que queden como los ojos del cascanueces. Para la boca, presionamos Shift + A → Curva → Bézier, entramos en modo edición con Tab y modificamos la curva para darle forma de una sonrisa curvada.

Figura 31. Inserción y ajuste de esferas para los ojos y creación de la boca con curva Bézier.
Nota. Elaboración propia.
Paso 32
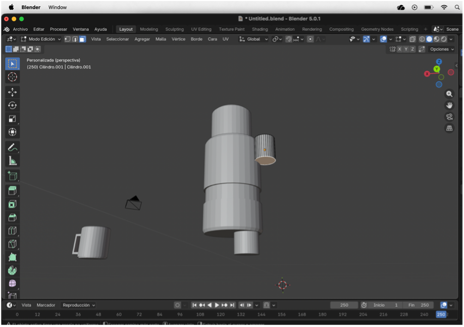
Finalmente, se puede observar el cascanueces completamente modelado en 3D, con todas sus partes integradas y detalladas, incluyendo el cuerpo, las extremidades, los zapatos, el gorro y los elementos faciales. El modelo presenta una estructura simétrica y definida, resultado del uso de primitivas básicas, extrusiones y modificadores, evidenciando el proceso completo de construcción del personaje en Blender.

Figura 32. Modelo final del soldado cascanueces completamente terminado en 3D.
Nota. Elaboración propia.
Video
Con estos últimos ajustes hemos finalizado el modelado del soldado cascanueces en Blender, consolidando un proceso que inició desde formas básicas hasta un modelo estructurado y listo para texturizar y renderizar. Este ejercicio demuestra cómo, paso a paso, es posible construir personajes detallados aplicando correctamente herramientas como extrusión, modificadores y organización de mallas.
A partir de aquí, podemos continuar perfeccionando el proyecto con técnicas de texturizado, iluminación y renderizado final, llevando el modelo a un nivel más profesional.
Créditos
Autor: Tania Catalina Lugo Hernandez
Editor: Carlos Ivan Pinzon Romero
Código: UCMV
Universidad:Universidad Central
Fuentes
Grupo MARZA. (2022, 22 diciembre). Como hacer un cascanueces en Blender [Vídeo]. YouTube. https://www.youtube.com/watch?v=gDmjby5SGrA
