Modelando un Cascanueces en Blender
En esta guía se abordará paso a paso la creación de un cascanueces en Blender, empleando las herramientas esenciales del modelado tridimensional. El proceso iniciará con el uso de figuras geométricas simples como cubos, cilindros y esferas, que posteriormente serán modificadas mediante operaciones como extrusión, escalado, cortes de bucle (loop cuts) y biselado (bevel), permitiendo dar forma progresivamente a cada componente del personaje. Además, se incorporará el uso de modificadores, especialmente el de simetría, para facilitar la construcción equilibrada y precisa del modelo.
El propósito central es demostrar cómo, partiendo de estructuras básicas, es posible desarrollar un personaje detallado aplicando correctamente los modos Objeto y Edición, así como optimizando el flujo de trabajo mediante atajos de teclado. A lo largo del ejercicio se diseñarán elementos como el torso, la cabeza, brazos y piernas, junto con accesorios distintivos como el sombrero, el cinturón y el calzado, sin dejar de lado los rasgos faciales y el tradicional mecanismo articulado de la boca.
De esta manera, el tutorial busca fortalecer las bases del modelado en Blender, promoviendo buenas prácticas, organización en el proceso creativo y un uso eficiente de herramientas y modificadores para lograr resultados más profesionales en la creación de personajes 3D.
Creación de Archivo Genérico
1. Crear un archivo genérico: Al abrir Blender, comienza con la escena por defecto. Este paso permite iniciar desde un entorno limpio y listo para modelar.

Figura 1. Creación del archivo genérico
2. Borrar todos los objetos: Presiona A para seleccionar todo y X para eliminarlo. Esto asegura que no hayan objetos que interfieran con el modelado del cascanueces.

Figura 2. Borrar objetos
Creación de Cuerpo
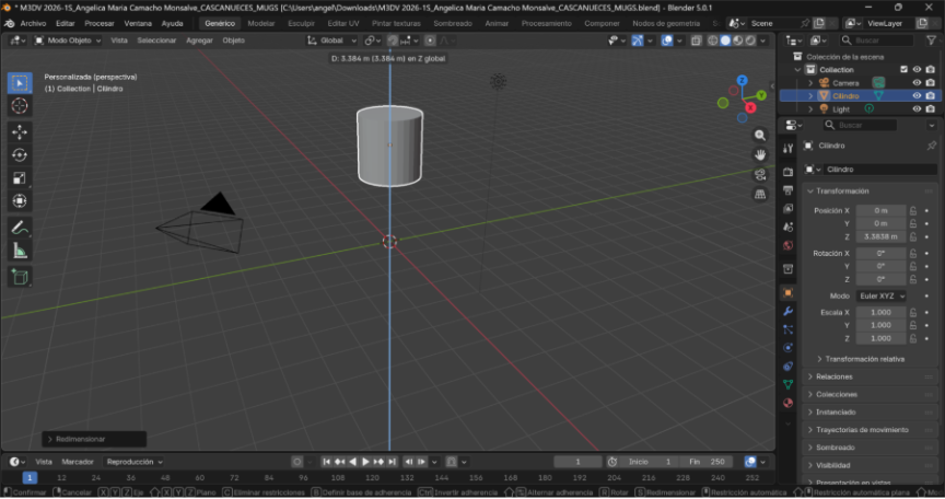
3. Agregar un cilindro: Usa Shift + A, selecciona Malla y luego Cilindro. Este será el cuerpo principal del cascanueces y servirá como base del resto del modelo.

Figura 3. Selección de malla y figura primitiva

Figura 4. Creación de cilindro para el cuerpo
4. Mover el cilindro: Presiona G + Z para desplazar el cilindro verticalmente. Esto ayuda a posicionar correctamente el cuerpo sobre el plano.

Figura 5. Desplazamiento de cilindro
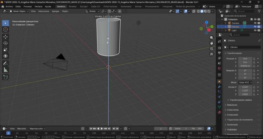
5. Escalar el cilindro: Utiliza S para ajustar su tamaño en general y S + Z para estirarlo en vertical. Con esto definimos la altura aproximada del torso.

Figura 6. Ajustar tamaño de cilindro

Figura 7. Escalar cilindro del cuerpo
Creación de piernas
6. Crear las piernas: Agrega un nuevo cilindro y escálalo para que tenga la forma de una pierna. Duplica el cilindro con Shift + D para obtener la segunda pierna.

Figura 8. Creación de piernas

Figura 9. Agregar cilindro para pierna

Figura 10. Duplicar cilindro para otra pierna
Creación de brazos
7. Crear los brazos: Duplica el cilindro del cuerpo y escálalo para formar un brazo. Posiciónalo a un lado del torso y repite para el otro brazo o usa un modificador de espejo.

Figura 11. Creación de brazos
Creación de Cabeza
8. Crear la cabeza: Duplica el cilindro del cuerpo, muévelo hacia arriba y escálalo para darle forma. En modo edición redondea la parte superior usando Ctrl + B para suavizar los bordes.

Figura 12. Duplicación de cilindro

Figura 13. Creación de la cabeza

Figura 13. Modo edición de la cabeza

Figura 14. Biselado de la cabeza

Figura 15. Sombreado de la vista de la cabeza

Figura 16. Modo objeto de la cabeza

Figura 17. Modo edición del cuerpo

Figura 18. Modo edición del cuerpo en eje x

Figura 19. Biselado del cuerpo

Figura 20. Sombreado de vista estructura del cuerpo y cabeza en modo objeto

Figura 21. Sombreado de vista sólido del cuerpo y cabeza en modo objeto
Creación de Cinturón
9. Formar el cinturón: En modo edición, añade un loop con Ctrl + R alrededor del cuerpo. Luego extruye ligeramente hacia afuera para crear la banda del cinturón.

Figura 22. Formación del cinturón

Figura 23. Loop Cut del cinturón

Figura 24. Modo edición del cinturón

Figura 25. Escalar cinturón

Figura 26. Extruir cinturón

Figura 27. Resultado final del cinturón
Detalle de Brazos
10. Detallar los brazos: Selecciona la parte final del brazo y extruye en Z para generar el antebrazo. Luego ajusta con S para dar forma a la mano.

Figura 28. Detallar brazos

Figura 29. Ajustar brazos

Figura 30. Extruir hombros
11. Aplicar espejo en brazos: Usa el modificador Mirror en el eje X para duplicar automáticamente el brazo al lado opuesto del cuerpo.

Figura 31. Extruir hombros
Detalle de Piernas
12. Alargar piernas y añadir loops: Con S + Z ajusta la altura de las piernas. Añade divisiones con Ctrl + R y suaviza con Ctrl + B para permitir más control al moldearlas.

Figura 32. Alargar piernas

Figura 33. Añadir loops a piernas

Figura 34. Modo edición y añadir loops a piernas
13. Aplicar espejo en piernas: Agrega un Mirror para reflejar una pierna a la otra, garantizando simetría en el modelo.

Figura 35. Aplicar espejo en piernas

Figura 36. Detalle zapatos
14. Crear los zapatos: Agrega una esfera, colócala en el pie y usa G + X para extenderla hacia adelante. Ajusta vértices en modo edición para darle forma de zapato.

Figura 37. Creación de zapatos

Figura 38. Esfera para el zapato

Figura 39. Modo edición y rayos x para el zapato

Figura 40. Vista lateral de zapato en rayos x

Figura 41. Disolver vertices en esfera

Figura 42. Media esfera para el zapato

Figura 43. Resultado final zapato

Figura 44. Alargar punta de zapato

Figura 45. Alargar punta de zapato
15. Espejar zapatos: Usa un modificador Mirror para generar el zapato opuesto automáticamente.

Figura 46. Espejar zapatos

Figura 47. Resultado final de zapatos
Creación de Sombrero
16. Crear el sombrero: Duplica la cabeza con Shift + D, escálala en Z y ajusta su forma ingresando a modo edición. Usa Proportional Editing para moldear las curvas.

Figura 48. Creación de sombrero

Figura 49. Duplicación de cilindro

Figura 50. Escalar cilindro de sombrero
17. Ajustar con Proportional Editing: Activa la herramienta con la tecla O y modifica vértices suavemente para dar forma al sombrero.

Figura 51. Ajustar cilindro con Proportional Editing

Figura 52. Alargar caras del sombrero

Figura 53. Resultado final del sombrero
Detalles Cara
18. Modelar la boca: Agrega loops con Ctrl + R en la zona frontal de la cabeza, selecciona las caras de la boca, elimínalas y rellena con F para cerrar la geometría.

Figura 54. Modelar boca

Figura 55. Eliminar caras seleccionadas

Figura 56. Modo edición caras eliminadas

Figura 57. Modo objeto caras eliminadas

Figura 58. Creación de cara para cerrar geometría abierta

Figura 59. Generación de Face con F en Modo Edición
19. Agregar mandíbula: Inserta un cubo, ajústalo dentro del hueco de la boca y bisélalo con Ctrl + B para suavizar sus bordes.

Figura 60. Agregar mandíbula y biselar
Creación de Botones
20. Crear botones: Agrega una UV esfera, colócala en el torso y ajusta su tamaño. Luego usa un modificador Mirror para reflejar los botones del otro lado.

Figura 61. Creación de botones con esferas

Figura 62. Alinear botones

Figura 63. Espejo de botones

Figura 64. Alinear espejo de botones

Figura 65. Resultado final de botones
21. Crear ojos y manos: Agrega pequeñas esferas para los ojos y colócalas sobre la cabeza. Repite con esferas para las manos y ajusta proporcionalmente.

Figura 66. Creación de ojos y manos
Resultado Final

Figura 67. Resultado final del cascanueces
Video Tutorial de Apoyo
Créditos
Autor: Angelica Maria Camacho Monsalve
Editor: Magister Ingeniero Carlos Iván Pinzón Romero
Code: UCMV_10
Universidad: Universidad Central
Referencias
Blender Foundation. (s. f.). Blender Manual. https://docs.blender.org/manual/es/latest/
Blender Foundation. (s. f.). Modeling — Blender Manual. https://docs.blender.org/manual/es/latest/modeling/index.html
CG Cookie. (2023, 15 enero). Blender Beginner Tutorial Series [Vídeo]. YouTube. https://www.youtube.com/watch?v=TPrnSACiTJ4
Grant Abbitt. (2022, 10 febrero). Blender 3D Beginner Tutorial - Part 1 [Vídeo]. YouTube. https://www.youtube.com/watch?v=jnj2BL4chaQ
Blender Guru. (2021, 4 enero). Blender Beginner Tutorial Series [Vídeo]. YouTube. https://www.youtube.com/watch?v=TPrnSACiTJ4
Domestika. (2023). Introducción al modelado 3D con Blender. https://www.domestika.org/es/courses/area/139-blender
Arturo García. (2023). Guía básica de modelado 3D en Blender para principiantes. https://www.crehana.com/blog/diseno-grafico/blender-que-es/
