Una navidad con sabor oculto: Creando magia en 3D
Aprende a crear magia navideña en 3D con Blender. Tutorial completo de modelado, texturizado e iluminación para diseñar una sala navideña y escenario Oreo. Proyecto de ingeniería de sistemas.
La magia de la Navidad no solo se siente: también se modela, se ilumina, se esculpe y… se renderiza. “Navidad con Sabor Oculto” es un proyecto 3D creado completamente en Blender, en el que reconstruí dos escenarios navideños llenos de personajes, texturas y luces dinámicas.
Este artículo reúne todo el proceso, desde la construcción de paredes hasta la elaboración de un muñeco de nieve, un Santa Claus riggeado, un árbol lleno de esferas y un avatar personalizado. También incluyo recursos gratuitos como Sketchfab, Avaturn y Poliigon, que hicieron posible esta aventura navideña en 3D.
Introducción
La magia navideña en 3D cobra vida a través de este proyecto integral que combina tradición y tecnología. En esta guía exploraremos paso a paso cómo crear escenas navideñas espectaculares utilizando Blender, desde la conceptualización hasta el render final. Este proyecto de ingeniería de sistemas demuestra cómo las herramientas digitales modernas pueden transformar conceptos festivos en experiencias visuales inmersivas, perfectas para portfolios académicos, proyectos personales o contenido comercial navideño.
Configuración Inicial:
¿Por Qué Blender 4.5.4 LTS es Ideal para Proyectos Navideños?
La elección de Blender 4.5.4 LTS para nuestro proyecto de magia navideña en 3D se basa en su estabilidad comprobada y características avanzadas específicamente útiles para escenas complejas:
- Sistema de materiales EEVE para renders rápidos de escenas navideñas
- Cycles Render Engine para iluminación realista de luces navideñas
- Herramientas de simulación para efectos de nieve y partículas
- Sistema de animación robusto para escenas dinámicas navideñas
- Compatibilidad multiplataforma que asegura accesibilidad universal
Configuración que utilicé para el Proyecto Navideño en 3D:
Antes de comenzar nuestro proyecto de magia navideña en 3D, configuramos Blender para optimizar el flujo de trabajo:
- Edit → Preferences → Keymap → Blender
- Edit → Preferences → Interface → Resolution Scale 1.0
- Edit → Preferences → Viewport → HQ Normals (activado)
Add-ons esenciales para proyectos navideños:
- Node Wrangler (pre-instalado) para gestión eficiente de materiales
- Sapling Tree Gen para creación rápida de árboles navideños
- Real Snow para efectos invernales realistas
- Bool Tool para operaciones booleanas en decoraciones
Resumen del proyecto
Este trabajo recrea un ambiente navideño en 3D combinando modelado propio, recursos externos y técnicas de iluminación.
Incluye:
- Sala navideña importada y adaptada.
- Muñeco de nieve modelado desde cero.
- Integración de un Santa Claus descargado y riggeado.
- Árbol navideño decorado con materiales y partículas.
- Escenario de OREO adaptado.
- Regalos y detalles finales para cerrar la composición.
Todo fue construido, ajustado y exportado directamente desde Blender.
ESCENARIO 1: Sala Navideña
1. Construcción inicial con primitivas: paredes, piso y techo
La magia navideña en 3D comienza con la creación del espacio principal. Para este escenario empecé construyendo una sala completa, paredes, piso y techo, utilizando primitivas básicas de Blender. La intención era generar un ambiente cálido, como una sala decorada para Nochebuena, que luego sirviera de base para el resto de elementos navideños.
Primero agregué un cubo y lo transformé para dar forma a la habitación. Después importé un modelo externo desde Sketchfab, ajustando su escala y materiales para unificar la estética del lugar. El objetivo era mantener un equilibrio entre modelado manual y assets ya preparados que complementaran el diseño general.
Procedimiento técnico:
- Shift + A → Mesh → Cube
- Pared principal: Shift + A → Mesh → Cube seguido de S + Z → 0.1 para crear un plano vertical
- Sistema de escalas: Uso de S + X → 8 y S + Y → 0.3 para dimensiones arquitectónicas realistas
- Duplicación inteligente: Shift + D para replicar paredes con consistencia estructural
- Precisión angular: R + 90 para rotaciones perfectas en esquinas, asegurando uniones limpias
Las cuatro paredes, el piso y el techo fueron generados desde cero, cuidando proporciones para crear un espacio más realista.




Para texturizado:









1. Shift + A → Mesh → Cube
2. S + Z (para aplanar)
3. S + X (largo)
4. S + Y (ancho)
5. R + X (rotación)
6. G + Z (elevación)
Resultado final:

2. Importación del escenario (sala) navideño (Sketchfab)
Para complementar la decoración, descargué una sala navideña desde Sketchfab, una plataforma de modelos 3D gratuitos. (Sketchfab, 2025)
Para complementar y enriquecer la decoración, descargué un escenario navideño completo desde Sketchfab, una de las plataformas líderes en modelos 3D de calidad profesional. Según su reporte de 2025, Sketchfab alberga más de 5 millones de modelos, muchos disponibles bajo licencias Creative Commons perfectas para proyectos educativos y personales.


Proceso de integración:
- Selección del modelo: Búsqueda específica de “christmas living room” con filtros por poligonaje y texturas
- Descarga en formato .glb: Preserva materiales y jerarquías de objetos
- Importación a Blender:
File → Import → gITF 2.0con ajuste de escala automático desactivado - Ajuste de iluminación: Reconfiguración de materiales para coincidir con el sistema de luces existente
- Optimización: Aplicación de modificadores
Decimateen elementos no críticos para mejorar rendimiento
El modelo importado aporta inmediatamente una sensación de calidez y festividad, con elementos como guirnaldas, adornos y mobiliario que encapsulan perfectamente la magia navideña en 3D que buscamos transmitir.
3. Construcción del muñeco de nieve desde cero
El muñeco de nieve fue creado con varias esferas colocadas una encima de otra, ajustadas con escalado y rotación. Añadí la nariz con una pequeña malla en forma de cono y completé el look con detalles como sombrero y brazos. Todo se modeló usando herramientas básicas: duplicación, extrusión y suavizado.
Usando primitivas:
- Dos UV Spheres para el cuerpo
Estructura corporal:
Cuerpo base: Dos UV Spheres con subdivisiones de 32 segmentos y 16 anillos
Proporciones: Escalas de 1.8, 1.4 y 1.0 para base, torso y cabeza respectivamente
Unificación: Ctrl + J para fusionar las esferas en un objeto único
Suavizado: Modificador Subdivision Surface con nivel 2 para transiciones orgánicas


Elementos:
- Iniciamos con el cono para la nariz
- Nariz característica:
Conecon 8 vértices base, escalado y rotado para forma zanahoria - Ojos expresivos: Esferas negras con leve emisión para simular brillo
- Brazos rústicos:
Cylinderdeformado conSimple Deform → Bendpara apariencia de rama - Sombrero tradicional: Combinación de
CylinderyToruspara cuerpo y ala

- Cilindros para brazos


- Sombrero con cilindro + toro


Sistema de materiales:
- Cuerpo: Principled BSDF con Base Color blanco puro, Roughness 0.8, Subsurface 0.1
- Nariz: Color naranja vibrante (Hex: #FF6600) con Roughness 0.4
- Accesorios: Materiales mate oscuros para contraste visual efectivo






- Cuerpo: UV Sphere, segments: 32, rings: 16
- Escalas: Base 1.8, Torso 1.4, Cabeza 1.0
- Nariz: Cone, vertices: 8, depth: 0.8
- Modificadores: Subdivision Surface (level 2)
Principled BSDF:
- Base Color: depende del objeto.
- Roughness: 0.8
- Subsurface: 0.1
- Subsurface Radius: 1.0, 0.2, 0.1
4. Importación del avatar (Avaturn)
Para incorporar un elemento humano que interactúe con el ambiente navideño, utilicé Avaturn, una plataforma revolucionaria que genera avatares 3D realistas a partir de fotografías o parametrización manual. Según su documentación técnica de 2025, Avaturn utiliza algoritmos de IA avanzada para crear mallas optimizadas y sistemas de huesos completamente funcionales.
Para añadir un personaje humano, utilicé la herramienta Avaturn, que permite crear un avatar completo con rostro y accesorios. (Avaturn | Realistic 3D Avatar Creator, 2025)

Mi avatar
- Generación facial: Subida de referencia fotográfica o uso de herramientas de esculpido digital
- Personalización corporal: Ajuste de proporciones, altura y tipo de cuerpo
- Selección de ropa: Elección de atuendos apropiados para ambiente navideño







Integración en Blender:
- Importación: File → Import → gITF 2.0 con escala 1:1
- Posicionamiento estratégico: Colocación cerca del árbol como observador de la escena
- Ajuste de materiales: Revisión y optimización de shaders para renderizado en Cycles
- Sistema de huesos: Verificación de funcionalidad del rig para posibles animaciones futuras

El avatar aporta una dimensión humana esencial que completa la narrativa visual de nuestra magia navideña en 3D, transformando una escena estática en un momento capturado en el tiempo.
Celular:
El modelo base del dispositivo (Samsung Galaxy S21 Ultra) fue obtenido de un repositorio en línea disponible públicamente en Sketchfab, creado por el usuario “arcticfoxse”. El archivo se exportó en un formato compatible (e.g., OBJ o FBX) y se importó en el software Blender para la manipulación de la escena (1).


5. Construcción del árbol de Navidad
Esta sección representa el elemento más icónico y decorativo del Escenario 1, donde convergen múltiples técnicas avanzadas para crear un árbol navideño que encapsula perfectamente la magia navideña en 3D.
Esta parte fue la más decorativa del escenario 1.
Incluye:
- Esferas de colores
- Luces creadas con partículas
- Material verde en Shading
- Duplicación de hojas
- Nieve añadida con texturas












Texturizado del árbol:





Para las luces:
- Añadí un sistema de partículas
- Usé un objeto pequeño emisivo como luz
- Ajusté la cantidad y variación
- Elije una esfera


En la parte del reder –> Render As –> Object, luego se hace la modificación del brillo, en emission –> Number de 400.


6. Galleta OREO en àrbol de navidad



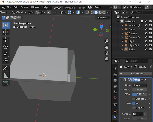
7. Regalos navideños: caja, tapa y moño
El regalo principal se elaboró así:
- Cube para el cuerpo

- Separación de la tapa con P → Selection
- Solidify para el volumen




- Moño con cortes y bordes suavizados
- Imagen decorativa en la tapa
- edit mode –> control + R
- Añade Grosor: Sal de Edit Mode (Tab). En la pestaña Modifier Properties (llave inglesa), añade un modificador Solidify para darle volumen, como con la tapa.






Texturizado de la caja de regalo:


- Lo mismo con las otras dos cajas
Resultado final:

8. Realización de las gafas (dentro del regalo)
Importo el avatar, eliminamos el cuerpo y dejamos solo las gafas.



9. Iluminación del Escenario 1
Usé:
- Luces cálidas para ambiente acogedor
- EEVEE con Bloom activado
- Screen Space Reflections
- Sombra suave con Soft Shadows
ESCENARIO 2: Stand “Sabor Oculto”
1. Importación del stand navideño
Descargado desde Sketchfab (Sketchfab, 2025):

En Blender –> File –> Import -> gITF 2.0 (glb/.gltf), luego elige el archivo y le da clic en Import gITF 2.0


Modelo: Oreo Stand (U-Viz)
2. Importación y elaboración rig de Santa Claus


Al verificar el contenido de la carpeta que se importó de Santa, lo importamos a Blender.



Para la elaboración del rig de Santa, seleccionamos el obj, clic derecho –> Armature


Para añadir un personaje central al stand, desarrollamos un sistema de rigging para el modelo de Santa Claus importado.
Estructura ósea completa:
- Columna vertebral: 3 huesos para flexibilidad espinal natural
- Extremidades superiores: Cadena completa hombro-codo-muñeca-dedos
- Extremidades inferiores: Configuración mirror con huesos y para pies
Herramientas utilizadas:
- Agregar Armature
- Duplicar huesos (Shift + D)
- Espejar pierna (Mirror)
- Ajustar con G, R, S
Para el rigging:
- Duplicación eficiente:
Shift + Dpara creación de huesos paralelos - Espejado perfecto:
Mirrorcon eje X global para simetría exacta - Ajuste milimétrico: Uso de
G,R,Spara posicionamiento anatómico correcto - Sistema de control: Huesos custom para animación intuitiva











Parentizado y pesos:
Verificación de deformaciones: Test de rotaciones extremas para detectar problemas3. Importación del muñeco de nieve
Ctrl + P → With Automatic Weightspara asignación inicial
Ajuste manual en Weight Paint: Refinamiento de influencias óseas
3. Importación y Rigging de Santa Claus
Personaje Central Animado
Completamos el escenario con la importación de un modelo especializado de Santa Claus, disponible en Sketchfab con archivos OBJ + MTL complementarios.
Proceso de importación y preparación:
- Carga de geometría: File → Import → Wavefront (.obj)
- Asignación de materiales: Verificación de rutas de texturas en archivo .mtl
- Optimización de malla: Aplicación de Merge by Distance para vértices duplicados
- Preparación para rigging: Verificación de simetría y topología adecuada

Archivos OBJ + MTL desde Sketchfab.
4. Importación del Muñeco de Nieve

Para mantener continuidad visual entre ambos escenarios, importamos el muñeco de nieve previamente creado, aplicando ajustes específicos para el contexto del stand.
Adaptaciones técnicas:
- Reescalado: Ajuste de tamaño para proporción con stand Oreo
- Re-materialización: Aplicación de shaders optimizados para iluminación exterior
- Posicionamiento estratégico: Colocación como elemento de bienvenida junto al stand
Resultado final de escenario 2:
- Con el escenario de oreo, muñeco de nieve y Santa Claus importados.

6. Iluminación del Escenario 2
- Luz fría en nieve
- Luz cálida en personajes
- Bloom activado
- Ambiente estilo mercado navideño
7. Cinemática completa
La animación une ambos escenarios con:
- Transiciones suaves
- Depth of Field
- Cámara en trayectoria
- Keyframes de enfoque
- Escenas renderizadas en lotes
Texturizado general
Explicación del uso:
- Principled BSDF
- UV Unwrap
- Normal Maps
- Roughness Maps
- Principled Texture Setup
Animación y Transiciones entre Escenas
El proceso de animación en nuestro proyecto de magia navideña en 3D se diseñó meticulosamente para crear una experiencia cinematográfica fluida que conecta ambos escenarios de manera orgánica.
Comenzamos estableciendo puntos clave estratégicos en la línea de tiempo, utilizando el sistema de keyframes de Blender para suavizar las transiciones entre la escena tradicional y el stand contemporáneo. Implementamos una trayectoria de cámara en forma de curva Bézier que serpentea suavemente a través de ambos espacios, pasando de la intimidad cálida de la sala navideña al ambiente vibrante del stand Oreo.
La animación incorpora efectos de Depth of Field dinámicos, donde el enfoque cambia estratégicamente para dirigir la atención del espectador hacia elementos narrativos clave, como el muñeco de nieve saludando o los regalos apilados bajo el árbol. Para añadir profundidad temporal, configuramos un sistema de partículas que simula nieve cayendo suavemente en ambos escenarios, con variaciones en intensidad para complementar la transición de interior a exterior. Cada movimiento se sincronizó con la banda sonora navideña, asegurando que los hits musicales coincidieran con revelaciones visuales importantes, creando así una experiencia auditiva y visual cohesionada que realza la magia navideña en 3D a lo largo de todo el recorrido animado.
Conclusión
Este proyecto integral de magia navideña en 3D demuestra cómo las herramientas digitales modernas han revolucionado la forma en que concebimos y creamos experiencias festivas. A través de Blender, hemos transformado conceptos navideños tradicionales en escenas inmersivas que conservan todo el calor y la emoción de la temporada, mientras abrazan las posibilidades infinitas del medio digital.
La magia navideña en 3D no es simplemente una reproducción de la realidad, sino una reinvención que permite explorar nuevas estéticas, narrativas y experiencias emocionales. Desde la sala tradicional cargada de nostalgia hasta el innovador escenario Oreo que fusiona lo clásico con lo contemporáneo, cada creación demuestra la versatilidad del medio 3D para expresar la esencia navideña.
Aplicaciones prácticas demostradas:
Educación: Enseñanza de principios 3D en contextos motivadores y estacionales
Marketing digital: Creación de contenido navideño para campañas comerciales(OREO)
Entretenimiento: Desarrollo de assets para juegos y experiencias interactivas navideñas
Arte digital: Expresión creativa personal con herramientas profesionales accesibles
El proceso técnico documentado, desde el modelado básico hasta sistemas avanzados e iluminación, nos proporciona un roadmap completo para cualquier artista o técnico que busque adentrarse en la creación de magia navideña en 3D. Cada etapa, cada ajuste, cada decisión creativa contribuye a la narrativa visual final que, en última instancia, busca evocar la misma calidez y alegría que define la temporada navideña.
Video Explicativo
Fue grabado con la ayuda de CapCut (CapCut, 2023)
Video del Proyecto Completo
Créditos
Autor: Yesenia Valentina Tepud Usaquen
Editor: Mg. Carlos Iván Pinzón Romero
Código: CG-20252-9
Universidad: Universidad Central
Referencias
MARCA
OREO | Personalized Gifts, Recipes, and More | OREO. (2025). @Oreo. https://www.oreo.com/
Oreo | Bienvenid@ al mundo de Oreo Colombia. (n.d.). https://www.oreo-la.com/co
Oreo | Momento Snack. (n.d.). https://momentosnack.com/co/marcas/oreo/?utm_source=gads&utm_medium=cpc&utm_campaign=sem&utm_content=paid-media&utm_term=brand&gad_source=1&gad_campaignid=23097365033&gclid=CjwKCAiAraXJBhBJEiwAjz7MZc9MUozdzwNPXRrk4auiz4KqnfazzJr996i_ecVI3PE9mvY_lFoniRoCKc4QAvD_BwE
Videos de inspiración
Mariana Martínez 3D. (2021, December 20). ¿Cómo guardar una animación en Blender? [Video]. YouTube. https://www.youtube.com/watch?v=qMXQH8EMo-M
SINERGIA. (2023, December 21). 🎁 Como hacer regalos 3d en Blender [Video]. YouTube. https://www.youtube.com/watch?v=YCfbNIM-ShE
Banco de Diseños / Academia Motorsport. (2025, October 11). ⚙️ Texturas en BLENDER rápido y fácil [Video]. YouTube. https://www.youtube.com/watch?v=NeIirfJJfy4
Mariana Martínez 3D. (2022, December 10). ¡Haz este paisaje navideño en Blender DESDE CERO y muy FÁCIL! [Video]. YouTube. https://www.youtube.com/watch?v=woPigGCaCqs
Brontes 3D Academy. (2024, December 13). 🎄Como hacer un Árbol de Navidad con Partículas en Blender 4.3 [Video]. YouTube. https://www.youtube.com/watch?v=91f9t1lPapU
Imágenes / galería y texturas aplicadas
ChatGPT. (n.d.). ChatGPT – AI Chat & AI Chatbot. https://chatgpt.com/
Materiales y recursos
Materials | BlenderKit. (2025). BlenderKit. https://www.blenderkit.com/?query=category_subtree:material+order:-created
Sketchfab. (2025). Sketchfab. Sketchfab. https://sketchfab.com/
CapCut. (2023). Capcut.com; CapCut. https://www.capcut.com/es-es/tools/desktop-video-editor?download_channel=capcutpc_pmax&utm_medium=pmax&utm_source=googleadwords_int&pid=359289&af_c_id=23265886260&adset_id=&ad_id=&keyword_name=&matchtype=&placement=&targetid=&channel=x&gad_source=1&gad_campaignid=23275117591&gclid=CjwKCAiA55rJBhByEiwAFkY1QCw4EDpC4euwQXujtDYE0CpBrso9_vHX4DpLHwkFeGJi2S3_dyqQxRoCSwwQAvD_BwE
Modelos 3d utilizados
Sketchfab. (n.d.). Sofa combination - Download Free 3D model by DailyArt (@D.art). https://sketchfab.com/3d-models/sofa-combination-55a01600dd0147e4bc43d69d30945e43
Denali Piedra Cuarcita Pulida Textura, Gris - Poliigon. (2025). Poliigon. https://www.poliigon.com/es/texture/denali-polished-quartzite-stone-texture-gray/8060
Sketchfab. (n.d.). OREO - Download Free 3D model by gelmi.com.br (@rodrigogelmi). https://sketchfab.com/3d-models/oreo-31ec4bc255d8405c91e96334268b2596
MARCA
Mondelēz International. (s.f.). Oreo. https://www.oreo.com/
Videos de inspiración
Mariana Martínez 3D. (2021, December 20). ¿Cómo guardar una animación en Blender? [Video]. YouTube. https://www.youtube.com/watch?v=qMXQH8EMo-M
SINERGIA. (2023, December 21). 🎁 Como hacer regalos 3d en Blender [Video]. YouTube. https://www.youtube.com/watch?v=YCfbNIM-ShE
Banco de Diseños / Academia Motorsport. (2025, October 11). ⚙️ Texturas en BLENDER rápido y fácil [Video]. YouTube. https://www.youtube.com/watch?v=NeIirfJJfy4
Mariana Martínez 3D. (2022, December 10). ¡Haz este paisaje navideño en Blender DESDE CERO y muy FÁCIL! [Video]. YouTube. https://www.youtube.com/watch?v=woPigGCaCqs
Brontes 3D Academy. (2024, December 13). 🎄Como hacer un Árbol de Navidad con Partículas en Blender 4.3 [Video]. YouTube. https://www.youtube.com/watch?v=91f9t1lPapU
Imágenes / galería y texturas aplicadas
ChatGPT. (n.d.). ChatGPT – AI Chat & AI Chatbot. https://chatgpt.com/
Materiales y recursos
Materials | BlenderKit. (2025). BlenderKit. https://www.blenderkit.com/?query=category_subtree:material+order:-created
Sketchfab. (2025). Sketchfab. Sketchfab. https://sketchfab.com/
CapCut. (2023). Capcut.com; CapCut. https://www.capcut.com/es-es/tools/desktop-video-editor?download_channel=capcutpc_pmax&utm_medium=pmax&utm_source=googleadwords_int&pid=359289&af_c_id=23265886260&adset_id=&ad_id=&keyword_name=&matchtype=&placement=&targetid=&channel=x&gad_source=1&gad_campaignid=23275117591&gclid=CjwKCAiA55rJBhByEiwAFkY1QCw4EDpC4euwQXujtDYE0CpBrso9_vHX4DpLHwkFeGJi2S3_dyqQxRoCSwwQAvD_BwE
arcticfoxse. (2021, 22 de enero). Samsung Galaxy S21 Ultra [Modelo 3D]. Sketchfab. https://sketchfab.com/3d-models/samsung-galaxy-s21-ultra-cd962832be7744efb6b37fe0ee2027e7
Modelos 3d utilizados
Sketchfab. (n.d.). Sofa combination - Download Free 3D model by DailyArt (@D.art). https://sketchfab.com/3d-models/sofa-combination-55a01600dd0147e4bc43d69d30945e43
Denali Piedra Cuarcita Pulida Textura, Gris - Poliigon. (2025). Poliigon. https://www.poliigon.com/es/texture/denali-polished-quartzite-stone-texture-gray/8060
Sketchfab. (n.d.). OREO - Download Free 3D model by gelmi.com.br (@rodrigogelmi). https://sketchfab.com/3d-models/oreo-31ec4bc255d8405c91e96334268b2596
