La elaboración del texturizado del cuarto
Para la elaboración del texturizado del cuarto se realizado la elaboración de 5 modelos que es la cama, silla, escritorio, portátil y pantalla, esto es una representación de los objetos que están dentro de mi cuarto, toda esta elaboración se realizó en blender en la versión 4.3.2
Construcción de la cama
Para la construcción de la cama se comenzó agregando con shift + A, agregamos un cubo con este lo redimensionamos, con la tecla S y con la rueda del ratón haciendo clic lo escalaremos en sentido X y Y, esto lo realizamos desde la vista del eje Z, luego hacemos lo mismo en la vista X y escalamos en sentido del eje Y.




Luego de tenerlo listo realizamos un duplicado de nuestro modelo, esto se hace para que uno de ellos va a hacer la base de la cama y el otro va a ser el colchón, al hacer el duplicado lo ajustamos con la tecla S y clic con la rueda del ratón para que sea mas angosto que la base de la cama, con la tecla G, se va moviendo, al terminar ocultamos la base.

Se hace uso del modificador subdividir superficie lo que realizara es dividir las superficies, con el ctrl + R, dividiremos el objeto en 2 líneas y con la tecla S mas clic con el ratón del ratón escalaremos en sentido deleje X y del eje Y con el fin de dar volumen a nuestro colchón.




Una vez lo tengamos haremos visible el modelo de la cama y con la tecla G moveremos el colchón a la cama, manteniendo seleccionado la base de la cama hacemos clic con ctrl + R para crear dos cortes y con la tecla S escalaremos donde un corte va a hacer la base y otro los pies, luego ocultaremos el colchón.

Luego nos dirigimos en modo editor, seleccionamos el modo cara y con la tecla E extruimos en sentido en Y una de las partes, el cual será la cabecera de la cama, ya con la parte inferior seleccionamos las caras y con la tecla E extruimos en sentido Y

Luego habilitamos la visibilidad del colchón y con la tecla G lo moveremos lo mas cercano a la base de la cama,

Creación almohadada
Para la creación de la almohada con shift + A agregamos un plano, con la tecla S y el ratón del ratón escalamos en sentido Y y x dando anchura a la almohada, en el modo editor seleccionando cara, con la tecla E extruimos en sentido Z dando un poco de espacio.

Con el objeto seleccionado subdividiremos en 30 cortes, con la herramienta dinámicas y la sección de ropa realizamos la siguiente configuración en presión un valor de 3.000, seleccionamos la opción de colisiones propias y seleccionamos gravedad 0, y colocamos reproducir.


Una vez que este reproduciendo lo paramos en el fotograma donde la almohada tenga el volumen que queramos, una vez realizado en lo modificadores nos aparece ropa, le debemos seleccionar aplicar, que es para que los cambios que realizamos se mantengan.

Para la creación de la manta, agregamos un plano, con ctrl + A, y con la tecla S escalamos en sentido X y Y, y subdividimos el plano en 8 veces, haciendo clic derecho sobre el plano.

Luego de tener listo el plano seleccionamos la herramienta de dinámicas y seleccionamos colisiones de objetos, ahora los demás objetos que van a interactuar con la manta con la herramienta dinámicas deben estar seleccionado colisiones para que al momento de reproducir la manta tenga efecto en los objetos.


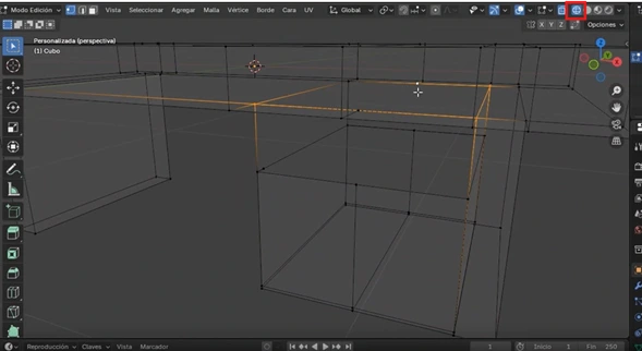
Construcción de la mesa
Para el siguiente objeto que es la mesa se agrego un cubo y con la vista de z con la tecla S y con clic en la rueda del ratón escalamos en sentido X y Y para dar una dimensión de la mesa



Luego seleccionamos todas las caras y con ctrl +R realizamos dos cortes, y con la tecla S con ayuda de la rueda del ratón, haciendo clic en sentido del eje Y, llevamos los cortes a los extremos de la mesa, realizamos este mismo paso otra vez mas para dejar que los cortes estén separados por muy poco, realizamos el mismo proceso de corte en el sentido X con vista Z.




Cuando nuestro cubo se encuentre dividido seleccionamos Dos caras de los extremos y en la vista de eje Y, con el uso de la tecla E extruimos en sentido Z hacia abajo para la realización de los laterales de la mesa, ya teniendo listas con la tecla E extruimos una de las caras de uno de los laterales, para la realización del cajón.


Con una de las caras seleccionadas, con ctrl + r realizamos un corte en sentido del eje X y Un corte más en sentido Y, con la opción sombreado de la vista borramos los vértices que se encuentran en la parte superior de la cara seleccionada; con una de las caras con la tecla E extruimos hacia la parte inferior de la mesa con el fin de crear un compartimiento, esto se hace lo mismo con las otras dos caras.


Con la tecla I insertamos una cara hacia adentro con el fin de crear bordes dentro del objeto, con una de las caras con la tecla E extruimos hacia la parte inferior de la mesa con el fin de crear un compartimiento, esto se hace lo mismo con las otras dos caras.

Luego de tener la parte inferior de la mesa, seleccionamos la parte superior, es decir la tabla ancha, con ctrl +b biselaremos los bordes de esta, para que sea más curveada.

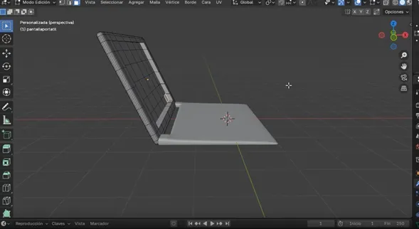
Creación del portátil
Para el siguiente objeto se agrego un cubo con Shift + A, luego con la tecla S y la rueda del ratón, escalamos en sentido X y Y con la vista en Z, luego cambiamos la vista a Y y con la tecla S y la rueda del ratón, escalamos en sentido de Z,


Luego seleccionamos el cubo y lo duplicamos, el que se acaba de duplicar con la herramienta rotar, lo rotaremos en sentido del eje Z haciendo que quede en una posición en diagonal, para luego moverlo con la tecla G, una de estas partes va hacer la pantalla del portátil y la otra la base de los componentes y el teclado , ocultaremos la pantalla.

Seleccionamos los vertices en modo editor, las dos vertices qu e se encuentran a los costados del eje X, y con el uso de la tecla G y la rueda del Mause lo desplazaremos sobre el eje Z hacia abajo para que la base tenga un desnivel

Luego seleccionamos el objeto por completo y con el ctrl + R realizamos dos cortes en la parte mas ancha en sentido del eje Y y un corte mas en sentido del eje X en la parte superior, luego borramos los bordes que se encuentran en medio de los cortes y creamos nuevas caras con la tecla F, seleccionando las vertices donde queremos que se crean caras nuevas.



Con la herramienta subdividir superficies, estando seleccionado el modo objeto y con ctrl +R realizando cortes para que nuestro objeto tenga una superficie mas curveada, luego de realizar varios cortes con la tecla S y con la rueda del raton scalaremos los cortes en sentido contrario del corte hasta el costado de los bordes de los objetos.


Estos subdivision de superficies las realizaremos en cada una de las caras que hemos cortado con anterioridad.

Una vez tengamos la primera parte del portátil habilitamos la pantalla la cual debemos estar en modo objeto, para luego buscar la herramienta modificadores y aplicar con el modificador subdividir superficies, luego con ctrl + R realizamos varios cortes para que cada corte se ubique a los costados del modelo.



Ahora nos colocamos en modo editor, con selección de caras seleccionamos las caras que se encuentran dentro de nuestro modelo dejando una cara en los bordes, con estas caras seleccionadas y con la tecla E extruimos en sentido del eje X hacia al fondo para darle profundidad a la pantalla.




Construcción del teclado
Para la elaboración del teclado se utilizó un cubo, Agregamos con Shift + A, luego con la tecla S lo escalamos a un menor tamaño, el suficiente para que quepa dentro de la base del teclado, luego de esto lo ubicamos en la parte superior derecha de nuestra base usando G para moverlo, luego en la base con la tecla S con rueda ratón escalamos en sentido Z y Y para que su tamaño disminuya.


Una vez lo tengamos en la posición lo duplicaremos la cantidad que sea necesaria para que se asimile a las teclas del teclado, una vez terminado de colocar las teclas tomaremos teclas aleatorias para hacerlas mas grande con el fin de que parezca al teclado normalmente utilizado.



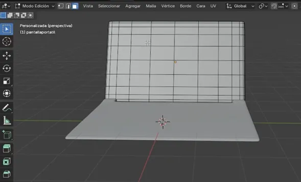
Construcción de la pantalla
Para la construcción de la pantalla agregamos un cubo con shift +A, el cual con el uso de la tecla S lo escalaremos a un menor tamaño, luego pasamos a modo edición en modo selección caras seleccionamos la cara inferior y con la tecla E extruimos en sentido del eje Z con vista en Y, para luego con ctrl +R generamos dos cortes, que con la tecla S y con la rueda del mouse la escalaremos hasta los bordes del modelo, una vez realizado, seleccionamos las caras y con las teclas E extruimos en sentido Y desde la vista X.



Realizamos las mismas cortes en uno de los nuevos laterales para luego con la tecla E seleccionar su cara inferior y extruir hasta tocar con el otro extremo del cuadrado.

Una vez terminemos, nos ubicamos en la vista -X y con selección de vértices seleccionamos los vértices del marco que hemos seleccionado y con la tecla F crearemos una cara, luego con la tecla I insertaremos la cara hasta disminuir su tamaño, una vez realizado con la tecla E y con la rueda del ratón, extruimos en sentido de -X, para luego volver a realizar el mimo procedimiento de insertar caras con la tecla I, una vez terminado nos ubicamos en la cara que esta en la parte inferior del modelo y con la tecla I insertaremos una cara nueva, una vez este la cara nueva con el ratón clic derecho la subdividimos dos veces, para luego seleccionar las caras que se encuentran en el medio.



Una vez seleccionado las caras con la tecla E + la rueda del ratón extruimos en sentido del eje -Z, luego con Shift + A agregamos un plano con el cual lo situamos debajo de nuestro anterior paso.


Construcción de la Silla
Para la elaboración de la silla agregamos un cubo con shift + A, luego aplicamos el modificador subdividir superficie, para luego realizar dos cortes, y con estos cortes lo escalamos con la tecla S y con ayuda de la rueda del ratón haciendo clic lo escalamos en sentido de X, esto se hace moviendo los cortes a un costado del eje x.


Una vez realizado seleccionamos modo edición en selección de caras, seleccionamos las caras de los costados de l corte que realizamos anteriormente para con la herramienta rotar, girar en sentido Y, esto mismo se hace con el otro lateral..


Una vez realizado, agregamos un cilindro, este cilindro lo ubicamos en el centro del plano y con la tecla S escalamos más pequeño, luego con la tecla G lo bajamos en sentido de -Z, este nuevo cilindro lo escalaremos en sentido Z para alargar el cilindro, en ese mismo cilindro en modo edición seleccionamos la cara superior y con la tecla I incrustamos una cara para luego con la tecla E extruimos en sentido Z arriba.


Luego agregamos un toroide, luego con la tecla S escalamos para que el toroide sea más grande, para luego ubicarla en el centro del plano, luego nos ubicamos en modo edición en selección de vértices seleccionamos los vértices de una línea para luego crear una cara con la tecla F.
Creación de las ruedas


Una vez con el toroide seleccionamos sacamos 1 cara por cada lado, esto lo realizamos seleccionando sus vértices, con la tecla F creamos la cara y con la tecla E extruimos hacia afuera dando una distancia de 0.8, luego seleccionamos uno de sus brazos y con ctrl + b empezamos a biselar con el fin de que sus bordes sean más curvas.


Con el primer elemento que se creo de la silla se duplica y con la tecla g la separamos del modelo original, con la herramienta rotar rotamos en sentido del eje X, luego con la tecla S + con la rueda del ratón lo escalamos en sentido de Z para crear la espalda.



Después nos dirigimos en la parte inferior de nuestro modelo donde se genera un cubo, donde con la tecla S y con rueda ratón, escalamos para que sea mas pequeño.

Posteriormente generamos un cubo y la escalamos con S para más pequeño de este cubo lo subdividimos dos veces para luego seleccionar sus caras que se encuentran en la parte inferior del cubo y lo extruimos con la tecla E en sentido de -Z, este poso lo hacemos en ambos lados de la silla.

Luego generamos un cilindro y lo escalamos con la tecla S para hacerlo más pequeño, y ubicarlo a los dos costados de la silla.

Agregar texturas cama
Para agregar texturas previamente se descargaron las texturas y se guardaron en el equipo localmente, para la cama se selecciona todas las caras y se dirige a Editar UV luego de esto nos vamos a Imagen, y seleccionamos abrir estos nos abrir irá el explorador de nuestro SO y podremos seleccionar la imagen que queramos, la imagen debe estar en formato JPG para que se nos importe.

Luego nos dirigimos a sombreado y seleccionamos nuevo nodo, esto nos traerá la textura que se esta utilizando en nuestra imagen,
en el espacio de los nodos arrastramos la imagen de la textura y la agregamos, esto nos aparecerá un recuadro que es la textura,
debemos unir los puntos de color con el color base que tenemos de nuestro nodo para que se cargue la textura.


Textura colchón
Para la textura del colchón realizamos lo mismo que el anterior paso solamente que en esta seleccionamos la imagen de la textura que pensamos colocarle.

Textura manta
Para la manta realizamos la misma operación que se indicó el paso de la cama, solamente que no se abre edit. UV ya que al ser una manta de muchos cortes es muy difícil estructurar la manta en una imagen.

Almohada
Para el paso de la almohada se realiza el mismo paso anterior ya que al tener varios cortes, es mejor no modificar los cortes en edit. UV ya que el resultado serio evidente.

Textura mueble
Para agregar la textura al mueble se selecciona editar UV en donde se selecciona imagen y se procede a cargar la imagen.

Una vez cargado la imagen, seleccionamos en la ventana del objeto la opción modo edición y seleccionamos la párate superior de la mesa, esta se nos desplegara en la ventana edita UV.

Para luego abrir sombreado y cargar la imagen en formato FPG y subirla como textura, unimos los colores.

Una vez cargada la textura volvemos a editar UV donde seleccionamos la cara que queremos modificar en el objeto, esta nos aparecerá en editar UV donde con la selección de vértices + con la tecla G empezamos a mover cada vértice hasta cubrir el espacio que queramos mostrar en el objeto, esto se hace en todas las caras que queremos modificar.


Teclado
Para la textura del teclado, abrimos directamente sombreado en donde seleccionamos el color #2B262FFF, la demás parte del portátil las ocultamos, Durante ese tiempo realizamos varias pruebas de como aplicar el color a las teclas, hasta que se dio con el resultado y es seleccionar la tecla que tiene el color y manteniendo seleccionado shift y con el ratón seleccionamos las casillas que falta color, le damos clic derecho sobre la tecla del color y le damos Vincular materiales.


Una vez realizado con la tecla G movemos el resto del portátil donde esta el teclado, y aplicamos un color gris, para luego agregar una imagen, esta imagen la escalamos con la tecla S para ubicarla en la pantalla del portátil.


Pantalla
Para la pantalla utilizamos la misma imagen para ubicarla con G y con S en el objeto donde puede ir la pantalla,
abrimos sombreado y aplicamos un color oscuro.


Textura de la Silla
Para la textura de la silla se utilizo la misma textura para el cojín, el espaldar y las hombreras, esta textura fue descargada previamente también.


De la textura del soporte de las ruedas se utilizo el color negro también para las ruedas.

los demás elementos se utilizó el color gris #808080

Una vez finalizados los objetos, se integran en un solo archivo para componer el modelo completo del cuarto, obteniendo el resultado final.

https://www.youtube.com/watch?v=l2ig0oguih0
Créditos
Autor: David Steven Rojas Santana
Editor: Diana Sanchez
Código: UCCG-9
Universidad: Universidad Central
Fuentes
Báez, R. (2024, 19 de enero). Cómo hacer cama y colchón en Blender [Video]. YouTube. https://www.youtube.com/watch?v=S-OkIHTYQAc
Colección Essentials. (2015, 15 de junio). Fondo de colchón [Fotografía]. iStock. https://www.istockphoto.com/es/foto/fondo-de-colch%C3%B3n-gm477523658-66722611
de Costas, A. (2024, 19 de noviembre). Cómo poner texturas en Blender fácil – Tutorial para aplicar una textura paso a paso y sencillo [Video]. YouTube. https://www.youtube.com/watch?v=Nx9yWd8t6kA
homy_design. (s.f.). Conjunto de muestras de tela marrón, fondo de la textura [Textura]. 123RF. https://es.123rf.com/photo_39403407_conjunto-de-muestras-de-tela-marr%C3%B3n-fondo-de-la-textura.html
Rawpixel. (s.f.). Concepto material de pared con fondo de madera rasguñado en la pared [Fotografía]. Freepik. https://www.freepik.es/foto-gratis/concepto-material-pared-fondo-madera-rasgunado-pared_2971608.htm
Siricharattakul, S. (s.f.). Texturas y superficie de azulejos grises [Fotografía]. Vecteezy. https://es.vecteezy.com/foto/2804910-gris-azulejos-texturas-y-superficie
Stellar. (s.f.). Fondo azul grunge [Imagen generada por IA]. Freepik. https://www.freepik.es/imagen-ia-premium/fondo-azul-grunge_75361173.htm
Tanuki Lab. (2021, 11 de diciembre). Asignar un material a varios objetos al mismo tiempo con Blender [Video]. YouTube. https://www.youtube.com/watch?v=luWFr85VSGs
tree. (s.f.). Гладкая текстура подушки из кожи оникса Фон [Textura]. PNGTree. https://ru.pngtree.com/freebackground/sleek-onyx-leather-cushion-texture_13507547.html
whyframestudio. (s.f.). Fondo de textura suave almohada [Textura]. Freepik. https://www.freepik.es/fotos-premium/fondo-textura-suave-almohada_1961365.htm
