Del Modelo al Realismo: Texturizando en Blender
En este artículo aprenderemos el proceso de texturizando en Blender, desarrollando tres modelos distintos enfocados en aplicar y comprender diferentes técnicas de materiales y texturas. El texturizado en Blender es una etapa fundamental dentro del modelado 3D, ya que permite transformar objetos simples en modelos con mayor realismo y detalle.
A lo largo del proceso veremos cómo preparar el modelo, realizar el mapeado UV en Blender cuando sea necesario y aplicar diferentes texturas para lograr acabados más realistas. Cada modelo nos permitirá practicar distintas técnicas de texturizando en Blender, desde materiales básicos hasta combinaciones más elaboradas.
El objetivo es que, al finalizar, no solo tengas tres modelos correctamente texturizados, sino también una comprensión clara del proceso de texturizado en Blender para aplicarlo en tus propios proyectos de modelado 3D.
MODELADO DE UNA ESTRELLA EN BLENDER – PASO A PASO DETALLADO
INTRODUCCION
En este ejercicio se realiza el modelado de una estrella en Blender a partir de un cilindro, utilizando herramientas básicas como escalado, selección y fusión de vértices, cortes (Loop Cut) y edición UV para aplicar texturas. El objetivo es comprender cómo transformar una figura simple en un objeto tridimensional más complejo, fortaleciendo el manejo de las herramientas fundamentales de modelado 3D.
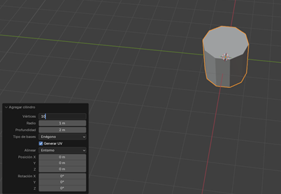
1. Creación del cilindro
Iniciamos agregando un cilindro desde el menú Shift + A → Malla → Cilindro.

En la esquina inferior izquierda ajustamos el número de vértices a 10.

Esto es importante porque cada par de vértices nos permitirá formar las puntas de la estrella.
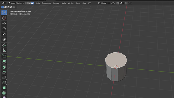
2. Eliminación de caras
Entramos en Modo Edición (Tab) y activamos la selección de caras (tecla 3).

Seleccionamos la cara superior y la eliminamos con X → Faces. Repetimos el mismo procedimiento con la cara inferior para dejar la figura hueca.



3. Activación de Rayos X
Activamos la opción Rayos X (Alt + Z) para poder ver y seleccionar los vértices a través del modelo. Esto facilita la selección precisa cuando trabajamos con vértices alternados.


4. Selección alternada de vértices
Cambiamos a modo vértices (tecla 1). Seleccionamos los vértices de forma alternada alrededor del cilindro (uno sí, uno no). Esta selección será la base para generar las puntas de la estrella.

5. Escalado para formar la estrella
Con los vértices alternados seleccionados presionamos S para escalar.

Escalamos en el plano X y Y (S + Shift + Z si queremos evitar el eje Z). Al expandir los vértices hacia afuera comenzamos a visualizar la forma de estrella.

6. Aplicación de Loop Cut
Aplicamos un Loop Cut con Ctrl + R para añadir un corte horizontal en la figura. Este corte permitirá darle volumen y mayor definición tridimensional a la estrella.

7. Fusión de vértices superiores
Seleccionamos todos los vértices superiores. Presionamos M → ‘En el Centro’ para fusionarlos en el centro. Este paso genera el efecto de puntas que convergen hacia un punto.



Repetimos el procedimiento con la parte inferior para mantener simetría.

8. Ajuste de escala final
Escalamos nuevamente la figura para ajustar proporciones, podemos usar S para escalar general o S + Z para modificar altura. Esto ayuda a que la estrella tenga un aspecto más estilizado.


9. Edición UV
Nos dirigimos al Editor UV. Creamos una nueva imagen seleccionando “Cuadrícula de Colores”, esto nos permite visualizar cómo se distribuye la textura sobre la superficie.


10. Aplicación del material
En el panel de Materiales creamos un nuevo material.
Asignamos la imagen seleccionada como textura base.
Verificamos en modo Vista Material que la textura se esté aplicando correctamente.


11. Ajuste del texturizado
En el Editor UV utilizamos la tecla L para seleccionar la isla completa.
Con la tecla G movemos la textura y con S podemos escalarla.
Ajustamos hasta que la imagen quede correctamente alineada en la estrella.

12. Resultado final
Finalmente obtenemos una estrella tridimensional modelada y texturizada correctamente, aplicando herramientas básicas como escalado, fusión de vértices, loop cut y edición UV.

MODELADO DE UN CONO DE TRANSITO EN BLENDER – PASO A PASO DETALLADO
INTRODUCCIÓN
En este ejercicio realizaremos el modelado de un cono de tránsito en Blender, utilizando herramientas básicas de modelado 3D como escalado, transformación, modo edición, aplicación de materiales y edición UV. El objetivo es comprender cómo a partir de figuras simples podemos construir un objeto más complejo y posteriormente aplicarle texturas realistas.
1. CREACIÓN DE LA BASE
Iniciamos agregando un cubo desde Shift + A → Malla → Cubo. Este cubo representará la base del cono.

Luego utilizamos la tecla S para escalarlo de manera general y posteriormente S + Z para reducir su altura. Es importante que la base quede proporcional, ya que soportará el cuerpo del cono.


2. CREACIÓN DEL CUERPO PRINCIPAL
Insertamos un cilindro desde Shift + A → Malla → Cilindro.
Ajustamos la cantidad de vértices si es necesario para que tenga mayor suavidad.


3. POSICIONAMIENTO DEL CILINDRO
Movemos el cilindro utilizando la tecla G y luego G + Z para ubicarlo exactamente encima de la base. Verificamos que esté centrado correctamente para mantener simetría en el modelo.


4. MODELADO DE LA FORMA CÓNICA
Entramos en Modo Edición (Tab). Activamos selección de caras (tecla 3). Seleccionamos la cara superior del cilindro.

Presionamos S para escalar hacia el centro y comenzamos a formar la silueta del cono. Podemos repetir el proceso varias veces para afinar la forma. Si deseamos mayor precisión, podemos usar S + Shift + Z para escalar únicamente en el plano horizontal.


5. PREPARACIÓN PARA EL TEXTURIZADO
Nos dirigimos al espacio de trabajo UV Editing. Seleccionamos la parte inferior del modelo. Creamos una nueva imagen de referencia que nos ayudará a visualizar la distribución de la textura.


6. AJUSTE DE LA TEXTURA INFERIOR
En el Editor UV utilizamos G para mover la textura, S para escalarla y R para rotarla si es necesario. Ajustamos cuidadosamente hasta que la textura coincida correctamente con la base del cono.


7. APLICACIÓN DEL MATERIAL INFERIOR
Vamos al panel de Materiales. Creamos un nuevo material. En “Color Base” seleccionamos “Imagen”. Cargamos la imagen correspondiente. Comprobamos en modo Vista Material que la textura se aplique correctamente.



8. TEXTURIZADO DE LA PARTE SUPERIOR
Seleccionamos la parte superior del cono. Repetimos el proceso de mapeo UV. Ajustamos la textura hasta que las franjas queden alineadas correctamente, simulando el diseño típico de un cono de tránsito.


9. APLICACIÓN DEL MATERIAL SUPERIOR
Asignamos un nuevo material o reutilizamos el anterior. Seleccionamos la imagen adecuada. Verificamos que los colores y proporciones se vean correctamente distribuidos.


10. RESULTADO FINAL
Finalmente obtenemos un cono de tránsito modelado y texturizado correctamente. En este proceso aplicamos conceptos fundamentales como transformación, escalado, modelado en modo edihttps://docs.blender.org/manual/es/3.4/editors/3dview/modes.htmlción, uso de materiales y mapeo UV. Este ejercicio demuestra cómo a partir de figuras básicas podemos construir objetos tridimensionales con un acabado más profesional.

MODELADO DE UNA MESA EN BLENDER – GUÍA DETALLADA
INTRODUCCIÓN
En este ejercicio realizaremos el modelado de una mesa en Blender utilizando herramientas básicas de modelado 3D como escalado, cortes (Loop Cut), extrusión, modo edición y aplicación de materiales. El objetivo es comprender cómo a partir de una figura simple como un cubo podemos construir un objeto funcional y posteriormente aplicarle texturas para mejorar su apariencia visual.
1. CREACIÓN DE LA BASE DE LA MESA
Comenzamos insertando un cubo desde Shift + A → Malla → Cubo, este cubo representará inicialmente la superficie superior de la mesa.

Utilizamos la tecla S para escalar el cubo y luego S + Z para reducir su altura, convirtiéndolo en una tabla más delgada.


Posteriormente volvemos a usar S para escalar hacia afuera y darle el tamaño adecuado a la superficie de la mesa

2. ACTIVACIÓN DE VISTA EN ESTRUCTURA
Entramos en Modo Edición (Tab). Activamos la vista en modo Estructura (Wireframe) para poder visualizar mejor los bordes del objeto, esto nos permitirá trabajar con mayor precisión al realizar los cortes.


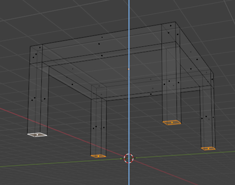
3. CREACIÓN DE CORTES PARA LAS PATAS
Utilizamos la herramienta Loop Cut con Ctrl + R, realizamos cortes cerca de cada borde de la mesa, estos cortes servirán como base para crear las patas.
Es importante colocar los cortes simétricamente para que la mesa quede proporcionada.




4. EXTRUSIÓN DE LAS PATAS
Seleccionamos las caras inferiores que quedaron delimitadas por los cortes realizados presionamos E para extruir y luego Z para extruir hacia abajo en el eje vertical y ajustamos la altura según la proporción deseada. De esta manera se forman las cuatro patas de la mesa.

5. AJUSTE Y REFINAMIENTO
Podemos ajustar ligeramente las patas utilizando G para moverlas si es necesario, también podemos aplicar S para modificar el grosor.

6. PREPARACIÓN PARA EL TEXTURIZADO
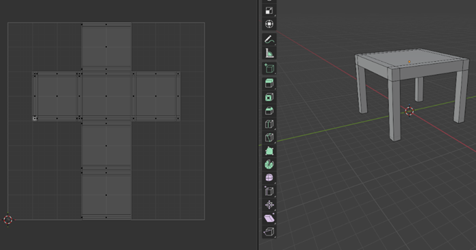
Nos dirigimos al espacio de trabajo UV Editing.
Seleccionamos la parte superior de la mesa y creamos una nueva imagen como referencia.
Esto nos ayudará a visualizar cómo se distribuye la textura.



7. APLICACIÓN DEL MATERIAL
Vamos al panel de Materiales y creamos un nuevo material y seleccionamos la opción “Color Base” y seleccionamos “Imagen”.


Cargamos la imagen previamente elegida y verificamos en modo Vista Material que la textura se aplique correctamente.


8. AJUSTE DE LA TEXTURA
En el Editor UV utilizamos:
* G para mover la textura,
* S para escalarla,
* R para rotarla si es necesario.
Ajustamos hasta que la textura quede correctamente alineada sobre la superficie de la mesa

9. RESULTADO FINAL
Finalmente obtenemos una mesa modelada y texturizada correctamente.
En este proceso aplicamos herramientas fundamentales como escalado, loop cut, extrusión y edición UV.
Este ejercicio demuestra cómo a partir de una figura básica podemos construir un objeto tridimensional funcional con un acabado más profesional.

CONCLUSIONES
En este trabajo se aprendió el proceso de texturizado en Blender, aplicando materiales y el mapeado UV para mejorar la apariencia de diferentes modelos 3D. La práctica con la estrella, el cono de tránsito y la mesa permitió comprender mejor cómo transformar modelos simples en objetos más realistas dentro del entorno de Blender.
CRÉDITOS
Autor: Juan Sebastián Salamanca Gómez
Editor: Mag. Ingeniero Carlos Pinzón Romero.
Código: UCMV-9
Universidad: Universidad Central
FUENTES
Página, E. (s/f). Visualización — Blender Manual. Blender.org. Recuperado el 4 de marzo de 2026, de https://docs.blender.org/manual/es/2.91/editors/3dview/display/index.html
Estructura — Blender Manual. (s/f). Blender.org. Recuperado el 4 de marzo de 2026, de https://docs.blender.org/manual/es/3.3/modeling/meshes/structure.html
Página, E. (s/f-a). Modos de Objeto — Blender Manual. Blender.org. Recuperado el 4 de marzo de 2026, de https://docs.blender.org/manual/es/3.4/editors/3dview/modes.html
blenderian [@blenderian.3d]. (s/f). How to make a Star in Blender, 3D modeling tutorial for beginners [[Object Object]]. Youtube. Recuperado el 4 de marzo de 2026, de https://youtube.com/watch?v=kPat-KhJCYY&si=RN7LiVNSjhz1jliw
YouTube. (s/f-c). Youtu.Be. Recuperado el 4 de marzo de 2026, de https://youtu.be/FxB78QY2tAo?si=We_bnsv9VS-qkTgQ
