Mi primer modelado en 3D usando Blender: Cascanueces_Mugs
Introducción
Esta guía describe, paso a paso y con lenguaje claro, el proceso completo para modelar un cascanueces en Blender. Cada paso contiene, consejos prácticos y atajos de teclado, pensando en personas con poca o ninguna experiencia previa en modelado 3D.
Requisitos previos
• Blender instalado (cualquier versión reciente).
• Conocer acciones básicas: navegar la vista (rotar, desplazar, zoom), seleccionar objetos y pasar entre Modo Objeto y Modo Edición.
Atajos útiles de referencia rápida
Para la transformación de objetos, se utilizan los siguientes atajos:
- G permite mover elementos, R se usa para rotarlos y S para escalarlos.
En cuanto a la edición de geometría:
- Con E se puede extruir, mientras que Ctrl + R sirve para añadir un corte en bucle (loop cut).
El biselado de la malla se realiza mediante:
- Ctrl + B, aplicable tanto a bordes como a vértices.
Para la gestión de caras y elementos:
- X o Supr eliminan objetos, y F permite rellenar caras o bordes.
Otras funciones útiles incluyen:
- Shift + D para duplicar elementos y el Modo Rayos X, que facilita la selección de mitades ocultas.
Finalmente, el modificador Espejo (Mirror) se emplea para duplicar piezas de forma simétrica, como brazos, piernas o zapatos.
Procedimiento paso a paso
Paso 1 Agregar un cilindro (base del torso)

Paso 2 Ajustar proporciones del cilindro para el cuerpo
Con la herramienta de transformar, modifica el cilindro para que sea ligeramente más largo y un poco más ancho. La idea es aproximar la silueta del torso: una forma cilíndrica alargada que servirá de base para el cinturón y los detalles del uniforme.
Puedes usar R para rotar y S para escalar en ejes específicos (por ejemplo, S luego Z para escalar en el eje Z).

Paso 3 Agregar otro cilindro para los pies
Añade un segundo cilindro y redúcelo hasta obtener la escala adecuada para los pies. Colócalo en la parte inferior del cuerpo. Este volumen será la base del calzado que más adelante detallaremos.

Paso 4 Duplicar cilindro y posicionar los brazos
Duplica el cilindro de los pies (Shift + D) y ubícalo a cada lado del torso para definir los brazos iniciales. En esta etapa solo buscamos la colocación general; los detalles y articulaciones se modelarán más adelante.

Paso 5 Crear la cabeza a partir del cuerpo y darle curvatura
Duplica el cilindro del cuerpo y redúcelo para formar la cabeza. En Modo Edición, usa Ctrl + B para aplicar un bisel (bevel) y suavizar bordes, generando una transición curva más natural.

Paso 6 Repetir curvatura en la parte inferior de la cabeza
Activa una vista semitransparente (Rayos X) para ver a través de la geometría y repite el proceso de suavizado en la zona inferior. Esto ayuda a mantener la coherencia visual y evita aristas que rompan la silueta.

Paso 7 — Suavizar el cuerpo en Modo Edición
Selecciona el cuerpo (torso) y aplica operaciones de suavizado para eliminar aristas duras. Puedes alternar entre sombreado plano y sombreado suave para evaluar el resultado antes de continuar.

Paso 8 Suavizar la parte inferior del torso
Repite el proceso de suavizado en la zona baja del cuerpo para lograr una continuidad de superficies. Este paso mejora la lectura del volumen antes de añadir accesorios como el cinturón.

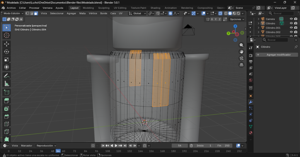
Paso 9 Definir el espacio del cinturón con un loop cut
Agrega un corte en bucle con Ctrl + R alrededor del torso en la zona donde irá el cinturón. Este loop servirá para delimitar el área que extruiremos y así crear un relieve controlado.

Paso 10 Extrucción hacia las normales para dar espesor al cinturón
Selecciona las caras del cinturón y extruye hacia afuera siguiendo las normales. Esto genera un volumen sutil que “despega” el cinturón del torso, aportando definición al uniforme.

Paso 11 Comenzar a modelar el brazo (extensión inferior)
Selecciona la cara inferior del volumen del brazo y alárgala para marcar la dirección del miembro. Mantén proporciones coherentes con el tamaño del torso para un resultado estilizado pero creíble.

Paso 12 Extruir a lo largo del eje Z para dar longitud
Extruye el brazo en Z para obtener la longitud deseada. Selecciona todas sus caras para preparar los ajustes de la muñeca y la mano.

Paso 13 Ensanchamiento hacia X para comenzar la mano
Realiza una extrusión y luego escala/ensancha en el eje X la zona final del brazo. Este ensanchamiento es la base del volumen de la mano y permitirá añadir luego una hombrera equilibrada.

Paso 14 Formar la hombrera a partir de la cara superior
Selecciona la cara superior del brazo, extruye ligeramente y redimensiona. Con ello generas una hombrera característica del cascanueces, que aporta presencia y estilo militar al diseño.

Paso 15 Duplicar el brazo al lado opuesto
Usa Shift + D para duplicar el brazo y colócalo en el otro lado del torso. Si lo prefieres, también puedes usar un modificador Espejo para asegurar simetría perfecta.

Paso 16 Ajustar la pierna: redimensionar hacia abajo
Selecciona la geometría de la pierna en Modo Edición y estírala en dirección inferior para definir la longitud. Busca proporción con el torso y deja espacio suficiente para el zapato.

Paso 17 Añadir una división para la articulación
Con Ctrl + R, crea un corte en bucle que permita flexiones controladas en la pierna. Esto facilita dar forma a la pantorrilla y el empeine del calzado.

Paso 18 Extruir hacia X y afinar la parte inferior
Realiza una extrusión hacia el eje X y reduce el tamaño para perfilar la zona baja de la pierna. Este afinado prepara la transición “pierna → zapato”.

Paso 19 Aplicar modificador Espejo para duplicar la pierna
Añade el modificador Mirror para reflejar la pierna completa al otro lado del cuerpo. Asegúrate de que el origen del objeto esté centrado para que la simetría sea precisa.

Paso 20 Empezar los zapatos con una esfera
Inserta una esfera y colócala delante de la pierna. La mitad frontal de esa esfera servirá como base del zapato, de estilo redondeado clásico.

Paso 21 Cortar la esfera por la mitad (Rayos X) y eliminar
Activa Rayos X para seleccionar exactamente la mitad de la esfera y elimínala. Trabajar con “medios cascos” facilita el modelado y el relleno posterior del zapato.


Paso 22 Rellenar el borde abierto del zapato
Con el borde abierto seleccionado, presiona F para crear una cara que cierre la pieza. Asegura que las normales apunten hacia afuera para evitar artefactos de sombreado.

Paso 23 Ajustar la forma del zapato en vista lateral
Desde una vista lateral, desplaza la mitad del volumen hacia adelante para estilizar la puntera. Busca una silueta ligeramente alargada que combine con la estética del cascanueces.

Paso 24 Duplicar el zapato con Espejo
Aplica el modificador Mirror para replicar el zapato en el pie opuesto. Comprueba que no haya solapes con la pierna y corrige la posición si es necesario.

Paso 25 Iniciar el sombrero duplicando la cara superior
Selecciona la cara superior de la cabeza, duplícala y muévela hacia arriba. Auméntala ligeramente para que sirva como ala/base del sombrero, manteniendo proporción con la cabeza.

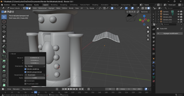
Paso 26 Dar curvatura al sombrero con Edición Proporcional
Activa la Edición Proporcional y crea una suave curvatura hacia el frente y hacia atrás. Este detalle aporta elegancia y rompe la rigidez de las formas básicas.

Paso 27 Marcar el cinturón: extrusión hacia las normales
Selecciona el conjunto de caras del cinturón y realiza una extrusión leve hacia las normales para enfatizar su volumen. El objetivo es un relieve limpio, sin exageraciones.

Paso 28 Aplicar “Sombreado Suave” para evitar bandas
Para que el muñeco no se vea facetado, selecciona cada parte del cuerpo y aplica “Sombreado suave”. Alterna con el auto-smooth si tu versión lo permite para controlar los ángulos de transición.

Paso 29 Dividir el rostro y seleccionar caras frontal y trasera
Realiza una división adicional y selecciona las caras principales del frente y la parte trasera de la cabeza. Esto prepara la apertura de la boca característica del cascanueces.

Paso 30 Eliminar las caras seleccionadas para abrir el hueco
Elimina las caras elegidas para crear un hueco limpio donde más tarde encajará el mecanismo/boca. Revisa que la topología quede ordenada en el contorno del orificio.

Paso 31 — Rellenar bordes abiertos con F
Selecciona los bordes del hueco y utiliza F para crear caras que regularicen la apertura. Mantén quads (caras de 4 lados) siempre que sea posible para facilitar suavizados.

Paso 32 Añadir un cubo en el centro del hueco
Inserta un cubo y ubícalo centrado dentro del orificio de la cabeza. Este cubo será el bloque inicial para definir la boca interior.

Paso 33 — Formar la boca con bisel en el borde (Ctrl + B)
En Modo Edición, selecciona el borde frontal del cubo y aplica Ctrl + B para biselar y perfilar el contorno de la boca. Ajusta segmentos y cantidad de bisel para una curva suave.

Paso 34 Extruir la cara trasera hacia atrás
Selecciona la cara posterior de ese cubo y extrúyela hacia atrás para dar profundidad a la cavidad bucal. Esto genera un túnel interno que refuerza el aspecto mecánico.

Paso 35 Nueva extrusión desde la cara posterior e inferior
Desde esa misma cara posterior, vuelve a extruir para ampliar el interior; luego repite desde la cara inferior para crear un escalonado que aporte volumen y detalle.

Paso 36 Aplicar bisel (bevel) adicional en aristas clave
Agrega un bisel sutil en las aristas más visibles del bloque de la boca para suavizar transiciones y evitar cortes demasiado duros.

y en esta otra cara.

Paso 37 Ajuste fino: bajar un borde con G
Selecciona el borde superior del conjunto de la boca y, con G, desciéndelo ligeramente para abrir más la expresión. Este pequeño ajuste aporta carácter sin deformar en exceso.

Paso 38 Botones frontales: insertar una esfera y posicionarla
Inserta una esfera pequeña, colócala en el agujero frontal del torso y ajústala hasta que quede asentada en la superficie. Este será el primer botón del uniforme.

Paso 39 Duplicar botones con Mirror y/o duplicación
Aplica el modificador Espejo para simetría y luego duplica (Shift + D) para colocar los demás botones alineados verticalmente. Cuida el espaciado para mantener una estética ordenada.

Paso 40 Modelar barba
Añade otra esfera y modélala (escalado no uniforme, pequeños biseles) hasta lograr la forma de la barba.

Paso 41 Ojos: esferas pequeñas escaladas y duplicadas
Inserta una esfera para un ojo, escálala y posiciónala en la cara; luego duplícala para el otro ojo. Puedes hundirlas ligeramente en la cabeza para integrarlas mejor.

Paso 42 Cejas: partir de un cubo aplanado con subdivisiones
Inserta un cubo, aplánalo con S y añade subdivisiones con Ctrl + R en Modo Edición. Con esas divisiones, curva la pieza para darle forma de ceja expresiva y colócala sobre cada ojo.


Paso 43 Boca exterior: adaptar un cubo delgado
Inserta un cubo delgado y moldea su contorno para enmarcar la apertura de la boca. Ajusta su espesor para que se lea como un borde o labio rígido, típico del cascanueces.

Paso 44 Dientes: duplicar un cubo aplanado
Crea un diente a partir de un cubo muy aplanado, colócalo en la parte superior de la boca y duplícalo varias veces para completar la hilera. Alinea y separa ligeramente cada pieza para una lectura clara y ordenada.


Así al final, nos debe quedar algo como esto:

Para este tutorial, se usó como referencia el siguiente video.
Créditos
Autor: Luis Alberto Diuche Peña
Editor: MG Ingeniero Carlos Pinzón Romero
Código: UCMV-9
Universidad: Universidad Central
Fuentes:
Blender Foundation. (2025). Blender manual: Modeling (Manual en línea). https://docs.blender.org/manual/en/latest/modeling/index.html
Grupo MARZA. (2022, Diciembre 22). Cómo hacer un cascanueces en Blender [Video]. YouTube. https://youtu.be/gDmjby5SGrA
