Tutorial modelado 3D: Cascanueces, mugs en Blender
En este tutorial, se desarrollará el proceso completo de modelado de un cascanueces en Blender, utilizando herramientas y técnicas fundamentales del modelado 3D.Para comenzar, se trabajará con primitivas básicas como cilindros, esferas y cubos, las cuales serán transformadas posteriormente a través de técnicas como el escalado, extrusión, bevel, loop cuts. Asimismo, se aplicarán modificadores de simetría con el fin de construir cada una de las partes del personaje de manera detallada.
Así mismo, el objetivo principal es comprender cómo, a partir de formas simples, se puede crear un modelo detallado aplicando correctamente los modos de edición y objeto, así como el uso estratégico de atajos de teclado para optimizar el flujo de trabajo. Durante el proceso, se modelarán primero el cuerpo y la cabeza; posteriormente, las extremidades, el sombrero y el cinturón; luego, los zapatos y, finalmente, los detalles faciales, incluyendo el característico mecanismo de la boca del cascanueces.
Por lo tanto, este tutorial está diseñado para reforzar habilidades básicas en Blender, fomentar la precisión en el modelado y promover el uso eficiente de modificadores como el de simetría, permitiendo así agilizar la creación de personajes tridimensionales de manera estructurada y organizada.
Tabla de atajos:
| Atajo | Función |
|---|---|
| G | Mover objeto o vértice |
| R | Rotar |
| S | Escalar |
| Tab | Cambiar entre Object Mode y Edit Mode |
| A | Seleccionar todo / deseleccionar |
| B | Selección por cuadro |
| Shift + A | Añadir objeto |
| X o Delete | Eliminar |
| Shift + D | Duplicar |
| Ctrl + Z | Deshacer |
| Ctrl + R | Loop Cut (corte en la malla) |
| E | Extruir |
| 1 / 3 / 7 (numpad) | Vista frontal / lateral / superior |
| 0 (numpad) | Vista de cámara |
Modelado del cuerpo y cabeza
Cuerpo base: Primero, el modelado inicia con la creación de un cilindro, el cual servirá como base del torso. Sus dimensiones pueden ajustarse según las proporciones del modelo; así, se procura mantener una relación de altura mayor que el diámetro, con el fin de conservar una forma alargada que represente correctamente la estructura del cuerpo.

Figura 1. Creación del tronco del cascanueces
Para el modelado de las piernas, se utiliza igualmente un cilindro como geometría base. En primer lugar, este cilindro se escala a un tamaño menor en comparación con el torso; a continuación, se posiciona en la parte inferior e interior del mismo, alineándolo con la estructura del cuerpo. Además, con el fin de lograr una ubicación más precisa, se recomienda utilizar la vista del eje X, ya que esto permite observar con mayor claridad la alineación del elemento.

Figura 2. Creación de pierna derecha
Brazo: Así mismo, el modelado del brazo sigue un procedimiento similar al de las piernas. En primer lugar, se agrega un cilindro y se escala a un tamaño ligeramente menor. Posteriormente, se posiciona a un costado del torso ajustando su ubicación desde diferentes vistas. Asimismo, se revisan las perspectivas con el fin de asegurar una correcta alineación y proporción en el modelo.

Figura 3. Creación de brazo derecho
Solo se coloca un cilindro para la pierna y el brazo, ya que posteriormente se creará un modificador simétrico para duplicar los objetos.
Cabeza: A continuación, para modelar la cabeza, se duplica el cilindro del torso y se escala a un tamaño menor. Una vez ajustado, el objeto se desplaza sobre el eje Z para ubicarlo en la parte superior. Asimismo, el movimiento se realiza con el comando G restringido a dicho eje, ya que esto asegura una alineación vertical correcta respecto al cuerpo.

Figura 4. Creación de Cabeza
Para comenzar, con Tabulador podemos cambiar de modo objeto a modo edición y, de igual forma, regresar al modo objeto. Si queremos escalar, extruir, seleccionar caras, puntos o bordes, debemos estar en modo edición.
Edición de la cabeza: En modo edición, lo siguiente es seleccionar la cara superior del cilindro. Posteriormente, se aplica un bevel con Ctrl + B para suavizar los bordes. Asimismo, se utiliza el scroll del mouse con el fin de aumentar las subdivisiones, ya que esto permite lograr un redondeado más uniforme y pulido en la superficie.

Figura 5. Aplicación de bevel en la cabeza

Figura 6. Redondeo de bordes
Visualización y bevel inferior de la cabeza: Con el cilindro de la cabeza seleccionado, a continuación se activa en la esquina superior izquierda la opción de visualización en estructura (o rayos X) para poder observar el interior del objeto. A continuación, se repite el procedimiento de bevel en la cara inferior del cilindro, aplicando suavizado y ajustando subdivisiones según sea necesario, con el fin de redondear y pulir esta zona del modelo.

Figura 7. Visualización rayos X y estructura interna

Figura 8. Modelado cascanueces en modo objeto
Redondeado del torso: A continuación, se aplica el procedimiento de bevel (Ctrl + B) también en las esquinas del cilindro principal que representa el torso del cascanueces. Como resultado, este paso permite suavizar los bordes y otorgar un acabado más redondeado y uniforme a la geometría principal del modelo.

Figura 9. Aplicación de Bevel para el cuerpo
Redondeado inferior del torso: Asimismo, se aplica el mismo procedimiento de bevel (Ctrl + B) en la cara inferior del cilindro principal, permitiendo que los bordes de la base del torso queden suavizados y con un acabado uniforme, manteniendo la coherencia del redondeado general del modelo.

Figura 10. Aplicación de bevel en la parte inferior
Modelado del cinturón
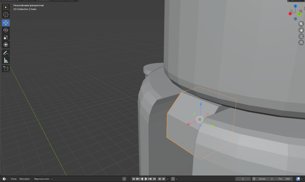
Cinturón: Después de redondear la base del torso, para modelar el cinturón añadimos un loop cut en la parte inferior del cilindro principal; seguidamente, presionamos Ctrl + R y creamos dos cortes paralelos para ubicar correctamente el cinturón. Luego, añadimos otros dos loop cuts adicionales para establecer el grosor del cinturón, asegurando que las aristas queden bien definidas.

Figura 11. Creación de loop cut para el cinturón
Posteriormente, con el número 3 del teclado habilitamos las caras. Luego seleccionamos las caras del cinturón que hemos creado anteriormente; podemos usar el comando C para seleccionar más rápido, teniendo cuidado de no seleccionar ninguna otra.

Figura 12. Selección de caras del cinturón
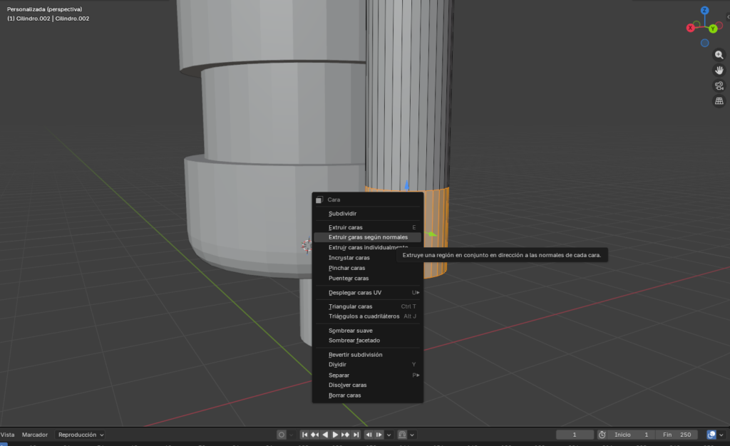
Después de definir los cortes del cinturón, extruimos las caras según sus normales para que cada cara se mueva en su propio vector y no se deforme la estructura del cinturón. Seguidamente, hacemos la extrusión hacia adentro, lo cual proporciona más relieve al cilindro del torso.

Figura 13. Extrusión de caras del cinturón
Extruimos hacia adentro para que se vea de la siguiente manera:

Figura 14. Extrusión hacia adentro
Modelado extruir brazos
Extruir brazos: Seleccionamos nuevamente las caras, pero esta vez del brazo creado anteriormente. Luego, observamos el objeto en contrapicado y seleccionamos la cara inferior del cilindro del brazo.

Figura 15. Extrusión de brazo derecho
Una vez seleccionada la cara inferior, hacemos una extrusión (seleccionamos E como atajo de extruir). Luego presionamos Z para extruir solo en ese eje, jalamos hacia abajo y definimos el largo del brazo, sin llegar totalmente a la parte inferior del torso.

Figura 16. Extrusión en eje Z
Después de preparar el brazo, volvemos a extruir en Z, lo que permite formar las mangas del cascanueces.

Figura 17. Extrusión de muñeca.
Seleccionamos las caras de la última parte del brazo del cascanueces de la siguiente manera:

Figura 18. Selección de caras
Posteriormente, extruimos según sus normales hacia afuera para darle más relieve a la parte inferior del brazo.

Figura 19. Extrusión según sus normales

Figura 20. Extrusión externa según sus normales
Nos posicionamos en la parte superior del brazo y extruimos un poco hacia arriba, de forma casi imperceptible (siempre presionando Z cuando extruimos para evitar desfases en los demás ejes).

Figura 21. Extrusión del hombro
Después, con la cara superior del brazo seleccionada, se realiza un escalado hacia afuera (S) para generar la hombrera del cascanueces.

Figura 22. Escalamiento del hombro
Luego, se realiza una nueva extrusión hacia arriba en el eje Z sobre la cara superior del brazo, lo que permite dar más forma a la hombrera y generar relieve, evitando que el modelo se vea plano. Se debe ver de la siguiente manera:

Figura 23. Extrusión en eje Z
En modo objeto:
Modificadores: A continuación, con la cara superior del brazo seleccionada, volvemos a extruir hacia arriba en el eje Z para darle más forma a la hombrera y generar relieve, evitando que el modelado se vea plano. Debe verse de la siguiente manera:

Figura 24. Aplicación de modificadores
Primero, seleccionamos el eje correspondiente, en este caso Y, y el objeto de simetría. Luego, con nuestro cilindro principal seleccionado, aparecerá un listado de las primitivas que tenemos en escena. A continuación, seleccionamos Cilindro, que corresponde a nuestro cuerpo.

Figura 25. Aplicación de Simetría

Figura 26. Configuración de simetría
Se verá de la siguiente manera:

Figura 27. Visualización de simetría
En modo edición:
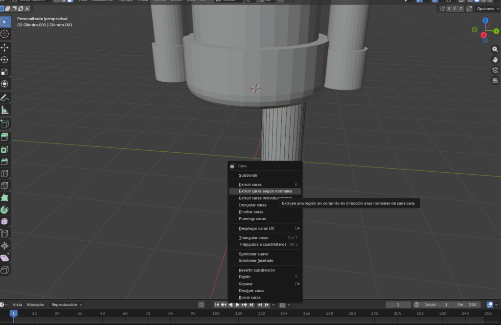
Extruir piernas: Después, extruimos la pierna previamente creada para darle un largo adecuado; esto sigue el mismo procedimiento que aplicamos para los brazos.

Figura 28. Extrusión de pierna
Seguidamente, con Ctrl + R creamos un loop cut a la mitad de la pierna, que será nuestra rodilla. Luego, con Ctrl + B, creamos un bevel para generar el segundo corte y el grosor de la rodilla.

Figura 29. Creación de loop cut para las rodillas
Seleccionamos las caras de la rodilla y extruimos nuevamente usando la opción según sus normales para hacerlo más pequeño; es decir, extruimos hacia adentro. hacia adentro.

Figura 30. Selección de caras

Figura 31. Extrusión interna de rodilla
Modo objeto: Duplicamos la pierna de igual manera que hicimos con el brazo:
A continuación, seleccionamos el cilindro de la pierna en modo objeto, agregamos el modificador y seleccionamos la opción de simetría, que se encuentra en el menú General. Posteriormente seleccionamos el eje Y y finalizamos eligiendo el cilindro principal para duplicarlo.

Figura 32. Aplicación de simetría
Modelado de los zapatos
Zapatos: Después, agregamos otra primitiva; en este caso, una esfera:

Figura 33. Creación de esfera para el zapato
Como esta esfera será nuestro zapato, lo acomodamos en la parte inferior de la pierna (derecha en este ejemplo)

Figura 34. Ajuste de la esfera
Como esta esfera será nuestro zapato, la acomodamos en la parte inferior de la pierna (derecha en este ejemplo).

Figura 35. Selección de la esfera
Además, con vista al eje Y, seleccionamos la mitad inferior de los vértices de la esfera.

Figura 36. Selección de la mitad de vértices
Verificamos que solo estén seleccionados los puntos de la mitad inferior de la esfera y luego los eliminamos.

Figura 37. Eliminación de vértices
Posteriormente, desactivamos los rayos X y se verá de la siguiente forma; como podemos evidenciar, la primitiva no está cerrada.

Figura 38. Visualización del zapato
Seleccionamos los bordes (como atajo se puede usar la tecla 2). Una vez seleccionados todos los bordes, presionamos F para rellenar con una nueva cara.

Figura 39. Relleno del zapato
En el gizmo de ejes seleccionamos el eje Y para seleccionar la media esfera del zapato. Se puede seleccionar la mitad derecha o izquierda, teniendo en cuenta que se deformará para hacer el zapato.

Figura 40. Selección de mitad de caras del zapato
Presionamos G para mover los puntos seleccionados y a la vez presionando la tecla X movemos los puntos hacia adelante, de la siguiente manera:

Figura 41. Alargamiento de caras

Figura 42. Ajuste del primer zapato
Para duplicarlo, agregamos el mismo modificador de simetría que usamos en las extremidades duplicadas anteriormente. Realizamos el mismo procedimiento y duplicamos el otro zapato.

Figura 43. Aplicación de modificador simétrico
Recordatorio: En el modificador de simetría seleccionamos el eje Y, sobre el cilindro principal.

Figura 44. Configuración del panel de simetría
Modelado del sombrero
Sombrero: Seleccionamos la cabeza y la duplicamos para hacer el sombrero, posteriormente movemos con G y presionamos el eje Z para mover el cilindro duplicado hacia arriba:

Figura 45. Creación del cilindro para el sombrero
Seguido, en modo objeto, escalamos el sombrero hacia afueras para que sea más grande con respecto a la cabeza.

Figura 46. Escalamiento del sombrero
Con la vista ortogonal en X y en modo edición, seleccionamos las caras inferiores creadas con el bevel y vamos a darle curva al sombrero:

Figura 47. Selección de caras inferiores del sombrero
En la parte central de la barra de menú, seleccionamos la opción de edición proporcional, para crear una deformación orgánica y las caras seleccionada, dando el efecto de curva al sombrero.

Figura 48. Aplicación de edición proporcional
Movemos un poco hacia abajo en eje Z, para crear la curva del sombrero el sombrero, de la siguiente manera:

Figura 49. Creación de curva para el sombrero
Realizamos los dos últimos pasos, para la parte de atrás del sombrero y crear la curva orgánica:

Figura 50. Ajuste de la parte trasera del sombrero
Cinturón: En modo edición. Seleccionamos las caras del cinturón del cascanueces, duplicamos las caras y posteriormente con clic derecho encima de las caras separamos la selección para que cada parte sea independiente, de esta forma tendremos el cinturón por aparte.

Figura 51. Creación del cinturón

Figura 52. Separación del cinturón de su cuerpo
Con las caras seleccionadas del cinturón que hemos duplicado, escalamos (S) hacia adentro para hacerlo más pequeño.
Nota: Si se duplica el torso, lo podemos borrar y solo dejar uno.

Figura 53. Duplicación del cinturón
Extruimos según sus normales, para darle más relieve al cinturón y que no se vea plano

Figura 54. Extrusión según sus normales

Figura 55. Visualización del cinturón
Opcional: Con control + 1 podemos crear modificadores de subdivisión para suavizar los bordes

Figura 56. Aplicación de suavizado
Detalles finales
Detalles: Agregamos hueco en el pecho del cascanueces que es el mecanismo de la boca. Activamos Rayos x en modo edición, posteriormente agregamos un loop cut hacia la mitad del torso, este será el tamaño que tendrá el mecanismo y seleccionamos las caras a modificar

Figura 57. Creación de mecanismo de boca
Con las caras seleccionadas tanto en la parte frontal o trasera se eliminan, con la tecla X o delete podemos borrar vértices, caras o bordes.

Figura 58. Eliminación de caras del pecho del cascanueces
Como nos queda hueco el cuerpo del cascanueces, seleccionamos todos los bordes que queremos unir y presionamos F para rellenar.

Figura 59. Relleno de huecos
Podemos mover la cabeza para verificar que esté todo cerrado:

Figura 60. Verificación de relleno
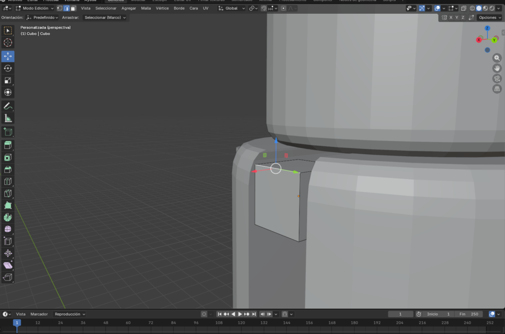
Mecanismo de la boca: Agregamos cubo, lo escalamos para hacerlo pequeño y lo ubicamos en el hueco que hicimos para mecanismo de la boca.

Figura 61. Creación del cubo para mecanismo de boca
En modo editor, creamos Bevel sobre este vértice (ctrl + B) que muestro en la siguiente imagen:

Figura 62. Selección de borde
Deformamos el cubo de la siguiente manera:

Figura 63. Modificación del cubo
Acomodamos el cubo deformado dentro del hueco creado en el torso:

Figura 64. Ajuste del cubo
Seleccionamos rayos X para ver a través del cuerpo, seleccionamos la cara inferior del cubo y extruimos hacia afuera en eje X:

Figura 65. Extrusión de cara interna del cubo en eje X
Extruimos hasta el otro extremo del torso:

Figura 66. Extrusión de cara del cubo
Después extruimos una vez más saliendonos del torso un poco:

Figura 67. Continuación de extrusión para el mecanismo
Nos posicionados de tal manera, que podamos ver la cara inferior del mecanismo, seleccionamos la cara de abajo y extruimos en eje Z hacia abajo:

Figura 68. Selección de cara inferior
Se debe ver de la siguiente manera:

Figura 69. Extrusión de cara inferior en eje Z
Para este paso agregamos un bevel y deformar el cubo extruido, así que con el bevel arrastramos hacia arriba creando una rampa:

Figura 70. Deformación de mecanismo
Creamos una mini rampa en la parte superior también usando bevel:

Figura 71. Creación de rampa para el mecanismo
Seguimos con el rayos X activado y seleccionamos el borde inferior de nuestro mecanismo, así como se ve en la imagen a continuación:

Figura 72. Selección borde interno del mecanismo
Y movemos hacia abajo seleccionando eje Z, de tal manera que se vea como en el ejemplo a continuación:

Figura 73. Movimiento del borde interno
Detalles del torso: Creamos 3 esferas para los botones del cascanueces, las escalamos según nuestro gusto y posicionamos una abajo del otro, posteriormente usamos el modificador de simetría para cada una de las esferas y reducimos trabajo, se puede crear subdivisiones con Ctrl + 1 para generar suavizado:.

Figura 74. Creación de detalles del torso

Figura 75. Decoración terminada
Modelado de la cara
Cara: Agregamos una primitiva esférica, para el ojo. Se realiza un procedimiento similar a las esferas que adornan el torso.

Figura 76. Simetría de decoración del torso
Volvemos a agregar modificador de simetría para duplicar el otro ojo:

Figura 77. Creación de ojos
Nariz: Agregamos una esfera y la deformamos escalándola en el eje Z (presionando S y luego Z) hasta transformarla en un óvalo. Después, podemos rotarla o moverla (G) para que encaje perfectamente en la cara.
Por último, se le pueden agregar detalles al sombrero seleccionando un anillo de caras y usando la extrusión según sus normales (Alt + E) para generar un relieve uniforme. Para terminar la decoración, añadimos pequeñas esferas alrededor, siguiendo el mismo procedimiento de escalado y posicionamiento utilizado anteriormente.

Figura 78. Modelado final
La realización del cascanueces en Blender demuestra cómo, a partir de primitivas básicas y herramientas fundamentales de modelado, es posible construir un personaje completo y detallado. A lo largo del proceso se aplicaron técnicas como extrusión, bevel, loop cut, escalado y el uso del modificador de simetría, lo que permitió optimizar el trabajo y mantener proporciones equilibradas en el diseño.
Este ejercicio no solo refuerza el manejo de los modos objeto y edición, sino que también ayuda a comprender la importancia de la planificación estructural del modelo, el uso adecuado de atajos y la aplicación de detalles para enriquecer el resultado final. Además, evidencia que el modelado 3D requiere precisión, observación y práctica constante para lograr acabados más limpios y profesionales.

Figura 79. Modelado finalizado de cuerpo completo
En conclusión, este tutorial permite consolidar habilidades esenciales en Blender y sienta las bases para futuros proyectos de modelado de personajes, incentivando la creatividad y el perfeccionamiento técnico dentro del entorno tridimensional.

Figura 80. Visualización final de cuerpo completo y mugs
Vídeo de Apoyo
Créditos
Autor: Keren Saray Guzmán Yepes
Editor: Magister Ingeniero Carlos Iván Pinzón Romero
Code: UCMV-10
Universidad: Universidad Central
Referencias
Pixtor3D. (2022, 1 abril). Blender tema 1 Clase 1 - Interfaz Gráfica [Vídeo]. YouTube. https://www.youtube.com/watch?v=i9nCP7_j0cE
Sistemas Politecnico Americano. (2024, 2 marzo). Modelado 3D de una taza: Guía básica para principiantes [Vídeo]. YouTube. https://www.youtube.com/watch?v=a0xlDQzUkhk
Grupo MARZA. (2022, 22 diciembre). Como hacer un cascanueces en Blender [Vídeo]. YouTube. https://www.youtube.com/watch?v=gDmjby5SGrA
Qué es el interfaz de blender: todas sus características| Tokio. (s. f.). Tokio School. https://www.tokioschool.com/noticias/interfaz-blender/
Introducción — Blender manual. (s. f.). https://docs.blender.org/manual/es/2.82/getting_started/about/introduction.html
MST Concept Design School. (2022, 23 mayo). 100 shortcuts esenciales para Blender. MST Design Academy. https://www.mstschool.mx/post/shortcuts-esenciales-para-blender
Ecogollosg, & Ecogollosg. (2026, 17 febrero). Blender: Una Herramienta de Creación 3D e Innovación Gráfica. Portal de Noticias de Tecnología, Realidad Virtual, Aumentada y Mixta, Videojuegos. https://niixer.com/index.php/2026/02/11/blender-una-herramienta-de-creacion-3d-e-innovacion-grafica/
