Modelado 3D : Con Figuras Cascanueces_Mugs
INTRODUCCIÓN
En el presente trabajo se desarrollaron dos figuras tridimensionales utilizando el software Blender: un mug (taza) y un soldado tipo cascanueces. El objetivo principal fue aplicar los conceptos básicos del modelado 3D a partir de figuras geométricas primitivas, comprendiendo cómo transformar, escalar y rotar objetos dentro del espacio tridimensional.
Blender es un software libre y de código abierto especializado en modelado, animación y renderizado en 3D. Es ampliamente utilizado en el desarrollo de videojuegos, animación digital, diseño industrial y producción audiovisual. Su entorno de trabajo permite manipular objetos en los ejes X, Y y Z, facilitando la construcción de modelos complejos a partir de formas básicas como cubos, esferas, cilindros y conos.
En este ejercicio se partió de primitivas geométricas para construir modelos más elaborados, aplicando transformaciones como escalado, rotación y desplazamiento, además de ajustes proporcionales que garantizaron coherencia visual en cada figura.
DESARROLLO DEL MODELO: CASCANUECES
El modelo del cascanueces fue construido a partir de figuras geométricas básicas disponibles en Blender, como cubos, cilindros y esferas.
Primero, se creó el torso utilizando un cubo, el cual fue escalado en el eje Z para darle mayor altura. Luego, se añadió una esfera para la cabeza y se ajustó su tamaño para mantener una proporción adecuada con el cuerpo.
Los brazos y las piernas se modelaron a partir de cubos y cilindros. Estas piezas fueron duplicadas y escaladas para asegurar simetría en ambos lados del modelo. Para el sombrero se utilizó un cilindro, modificando su altura y diámetro según el diseño deseado.
Durante el proceso se aplicaron transformaciones básicas como mover, rotar y escalar en los ejes X, Y y Z. Además, se trabajó tanto en modo objeto como en modo edición para modificar vértices, aristas y caras cuando fue necesario. Finalmente, se realizaron ajustes generales de alineación y proporción hasta obtener una figura coherente y visualmente reconocible como un soldado tipo cascanueces.
PASO A PASO IMPLEMENTACIÓN SOLDADO

- Para iniciar el modelado del soldado, se utilizaron diferentes figuras geométricas básicas como cubos, esferas y conos. A partir de estas primitivas se comenzó a construir la forma general del modelo, ajustando sus dimensiones (alto, ancho y profundidad) según fuera necesario.
- Posteriormente, se reorganizaron las piezas desplazándolas en los ejes X, Y y Z, lo que permitió acomodar correctamente cada parte del cuerpo y lograr una estructura más proporcionada.

- Se analiza el inicio de la forma del soldado desde otro ángulo, con el fin de obtener una mejor visión del modelo. Esta perspectiva permite evaluar la estructura inicial y planificar los siguientes pasos en el proceso de modelado, así como identificar las figuras geométricas que deben ajustarse o incorporarse.

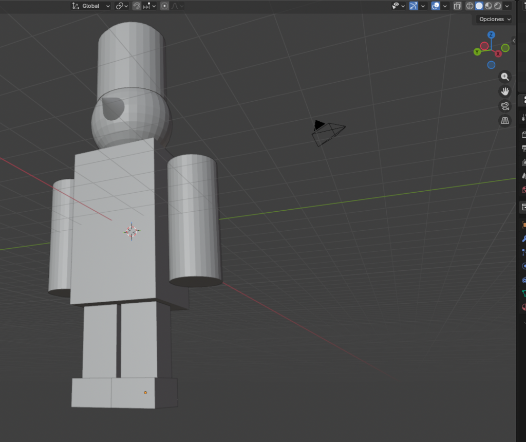
- Se observa cómo progresivamente se va logrando la forma esperada del soldado, incorporando elementos como los brazos, las piernas, el sombrero y el torso. Cada una de estas partes fue ajustada cuidadosamente para mantener proporciones adecuadas y coherencia en el diseño general del modelo.

- Se analiza el soldado desde otro punto de vista para obtener una perspectiva diferente del modelo. En esta toma se aprecia con mayor claridad la figura realizada, permitiendo observar mejor su estructura, proporciones y detalles generales.

- Se presenta una toma frontal que permite apreciar claramente al soldado. En esta vista se pueden observar con mayor detalle las figuras geométricas utilizadas en su construcción, así como la forma en que fueron ajustadas y posicionadas para dar estructura al modelo.

- En esta parte del trabajo se pueden observar las dos figuras realizadas a partir de las principales primitivas disponibles en Blender. Mediante el uso de cubos, esferas, cilindros y conos, se logró dar forma tanto al MUG como al soldado.
- Asimismo, se presenta una toma más amplia de la escena, similar a la vista de cámara, con el fin de apreciar ambas figuras dentro del mismo espacio tridimensional y evidenciar su correcta proporción y ubicación en la escena.
REFLEXIÓN SOBRE EL PROCESO DE MODELADO
El proceso de modelado permitió comprender que la construcción de objetos tridimensionales parte de estructuras simples que progresivamente se transforman en modelos complejos. La correcta manipulación de las primitivas geométricas exige precisión, control visual y comprensión espacial.
Asimismo, la observación constante desde diferentes ángulos fue clave para detectar errores de proporción y mejorar la simetría. Este ejercicio fortaleció la capacidad de análisis visual y la toma de decisiones durante el diseño.
El modelado en 3D no solo implica técnica, sino también planificación. Cada figura requiere pensar previamente su estructura, identificar las formas base adecuadas y anticipar las transformaciones necesarias para alcanzar el resultado deseado.
CONCLUSIONES
- Esta actividad permitió comprender de forma práctica el funcionamiento de las herramientas básicas de Blender. Construir el soldado y el mug a partir de primitivas geométricas fue una estrategia efectiva para iniciarse en el modelado 3D.
- La aplicación de conceptos como escala, rotación y desplazamiento facilitó la comprensión de cómo transformar y organizar objetos dentro del entorno tridimensional.
- Asimismo, el uso del modo objeto y modo edición permitió entender cómo la manipulación de vértices, aristas y caras influye directamente en la forma final del modelo.
- Trabajar con diferentes vistas (frontal, lateral y superior) ayudó a controlar mejor las proporciones. Con la práctica, también se desarrolló mayor agilidad en el uso de atajos de teclado, optimizando el flujo de trabajo.
- En conclusión, la actividad demostró que, utilizando adecuadamente las herramientas básicas, es posible construir modelos 3D funcionales y visualmente coherentes. Además, fortaleció habilidades como la percepción espacial y el pensamiento tridimensional, fundamentales en áreas como el diseño digital, la animación y la visualización computacional.
REFERENCIAS
Manual oficial:
Blender Foundation. (2024). Blender manual. https://docs.blender.org/manual/es/
Canal de YouTube:
Blender Guru. (2023). Blender beginner tutorial series [Canal de YouTube]. YouTube. https://www.youtube.com/@blenderguru
Creditos
Autor: Julian Felipe Cortes Moreno
Editor: Magister Ingeniero Carlos Pinzon Romero
Codigo: UCMV-10
Universidad : Universidad Central
