Cinemática Navideña en Blender: Luces, Texturas y Animación con la Energía de Red Bull
El objetivo principal del proyecto fue diseñar y producir una animación corta que integrara elementos festivos navideños con una estrategia de marketing Below The Line (BTL), la cual se centra en acciones directas y experienciales para conectar con el público de manera personalizada. En este caso, se incorporó la marca RedBull de forma sutil, promoviendo su imagen energética en un entorno navideño utilizando la herramienta de Blender para todo el proceso.
La cinemática busca transmitir alegría y energía festiva, utilizando Blender como software principal para modelado, texturizado, animación e iluminación. Este enfoque permite explorar aplicaciones prácticas en publicidad digital, donde las animaciones 3D pueden generar engagement emocional. A lo largo del artículo, se detalla el proceso paso a paso, desde la creación de primitivas hasta la integración de sonido y recursos multimedia, asegurando una narrativa coherente y educativa. Este proyecto demuestra cómo la computación gráfica puede fusionar arte y marketing, inspirado en tutoriales de Blender y recursos externos como Sketchfab.
Creación de cinemática en Blender
Creación de muñeco de nieve
Cuerpo
Presionar Shift + S para crear una nueva primitiva

Insertar un cubo

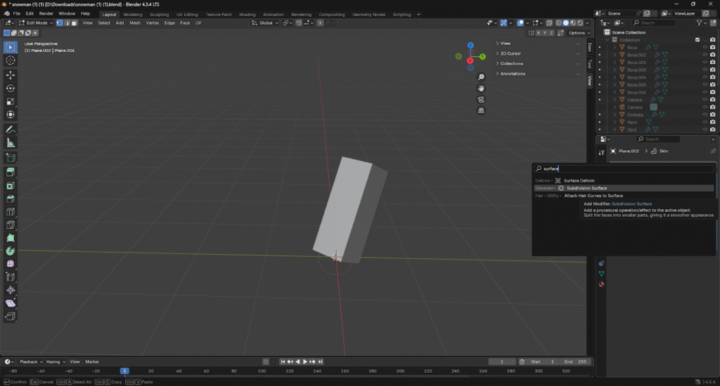
Aplicar el modificador Subdivision Surface al cubo recien creado

Se ve de la siguiente forma:

Subir el nivel de Levels Viewport hasta 6 dentro de las propiedades del modificador para que se suavicen los bordes

Seleccionar el cubo e ir al modo edición

Seleccionar la capa inferior y escalar para hacerla mas grande de la siguiente manera

Ubicarnos en la capa superior y escalar para hacerla mas pequeña de la siguiente manera
El resultado es el siguiente

Para hacer las partes superiores del cuerpo vamos a duplicar el cubo que acabamos de escalar de la siguiente manera

Escalar para hacer mas pequeño el elemento que acabamos de duplicar

Ubicarlo en una posición más baja con respecto al eje Z para que conecte con la parte inferior del cuerpo

Para la cabeza del muñeco de nieve vamos a crear un cubo nuevo

Asignarle un modificador de subdivision surface y suavizar sus bordes

Escalarlo un poco mas grande

Ubicarlo de tal forma que quede conectado con la parte media del cuerpo

Listo! Ya hemos creado el cuerpo base del muñeco de nieve
Ojos
Para la creación de los ojos vamos a duplicar el cubo hecho para la cara ya que es simétrico en todas sus caras

Escalar de tal forma que quede mas pequeño

Con ayuda del Viewport Shading: Wireframe vamos a posiciarlo en un lateral de la cara para que las lineas guia nos permitan ubicarlo simetrico


Para hacer el otro ojo vamos a seleccionar el ojo recien creado

Vamos a duplicarlo y posicionarlo al otro lado de la cara simétricamente


Se vería de la siguiente manera en el modo solido

Nariz
Agregar un cono


En el modo edición del cono seleccionar la capa inferior y escalarla para que quede más pequeña

Seleccionar en el modo edición todas las aristas y vértices del cono y escalarlo para que quede más pequeño

Ubicarlo debajo de los ojos en la cara del muñeco de nieve



En el modo objeto del cono presionar click derecho y suavizar los bordes

Corbata
Agregar una dona


Posicionarla en el cuello del muñeco de nieve




Suavizar los bordes en las propiedades del objeto

Para detallar la corbata es necesario ir al modo edicion y seleccionar 4 caras de la parte frontal de la bufanda

Extruir las caras seleccionadas hacia afuera

Mover hacia abajo la extrucion

Rotar un poco

Hacer otra extrusión

Para suavizar un poco los bordes la corbata seleccionar las caras frontales y presionar Ctrl + B y con el mouse hacer el ajuste


Asi se veria el resultado final

Sombrero
Agregar un cubo

Aplicar el modificador subdivision surface

Mover la cara superior hacia dentro del eje Z para darle la siguiente forma


Extruir la cara superior para seguir haciendo la parte de arriba del sombrero

Instruir un poco sobre la capa que estamos en el paso anterior

Extruir la seleccion actva

Extruir para terminar de ajustar detalles del sombrero

Resultado final


Sonrisa
Para la sonrisa duplicamos el cubo que se hizo para los ojos

Escalar para que quede mas pequeño

Cambiar la vista si es necesario para ubicarlos bien

Duplicar y terminar de hacer la sonrisa


Resultado actual:

Brazos
Agregar un plano

En el modo edición seleccionar su cara

Hacer merge de esa cara al centro

Extruir hacia arriba en cualquier dirección

Agregarle el modificador de skin

Agregarle el modificador de subdivision surface

Seleccionar todo el objeto

Escalarlo para que sea mas delgado

Ubicarlo en el cuerpo del muñeco de nieve

Empezar a extruir para darle forma de brazo de madera




Para el otro brazo duplicarlo y posicionarlo


Suavizar los bordes de ambos brazos

Botón
Duplicar un ojo del muñeco de nieve

Escalarlo para hacerlo mas grande y ubicarlo en la parte frontal del cuerpo

Duplicarlos y ubicarlos de la siguiente manera

RESULTADO FINAL!

Creación del escenario
Cesped
Insertar un plano

Rotarlo en el eje X de la siguiente manera

Escalarlo en el eje Y de la siguiente forma

Disminuir el tamaño de la arista superior del plano

Mover la parte superior de la hoja haciéndola más pequeña y dinamica

Duplicar la hoja

Rotar un poco la hoja

Escalar para que sea mas pequeña

Crear una colección para guardar todas las hojas

Crear más hojas duplicando y escalando

De esta forma la colección va a contener lo siguiente

Ahora vamos a juntar las hojas para que parezca césped, para ello creamos un plano

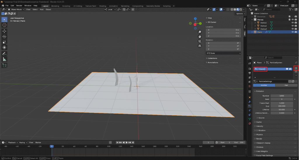
Con el plano seleccionado creamos un sistema de partículas

Cambiamos el tipo de emisión a tipo cabello o hair


Desde el panel de propiedades asignamos la colección de hiervas como fuente de creación de las partículas

En el apartado de configuración avanzada se realizan ajustes para que se generen las partículas ya sea en mayor o menor cantidad, que algunos sean más largos que otros con random, cuando se generen sea aleatorio con la semilla de la siguiente manera



Lata de Red Bull
Insertar un cilindro

Escalar en el eje Z

Instruir la capa superior

Extruir hacia dentro la capa seleccionada

Ajustar el ancho para que sea una lata más delgada y suavizar todos los bordes con Ctrl + B para que se vea de la siguiente manera

Creación de texturas en Blender
Muñeco de nieve
Para el sombrero es necesario dividir sus secciones, se selecciona cualquier cara del sombrero así

Presionar Ctrl + R para dividir sus caras

Ajustar mas abajo el nuevo recorte

Queda de la siguiente manera

Seleccionamos todo el sombrero y le aplicamos un nuevo material y le asignamos el color negro

El resultado se ve de la siguiente manera

Seleccionamos las capas que recortamos hace algunos pasos y le asignamos un nuevo material con color rojo

Para el cuerpo se seleccionan todas las partes, tanto la inferior media y cabeza. Se le asignan un nuevo material y el color blanco

Para los brazos se seleccionan, de igual forma se le asignan un nuevo material a color cafe y se le asignan una rugosidad de 1

La corbata se selecciona se le asigna un nuevo material y se le asigna el color rojo

Los botones se seleccionan los tres botones, se crea un nuevo material con la propiedad de metálico en 1 y se le asignan un color verde

En los ojos y sonrisa se seleccionan y se le pueden asignar el mismo material color negro del sombrero

Finalmente, para la nariz se le asigna un nuevo material color naranja

Así queda el resultado final

Césped
Para darle vida al césped es necesario aplicar un color a la base del césped, es decir al plano

Para darle color a las hojas vamos a seleccionar las hojas que están en la colección de hiervas y vamos a darles un nuevo material

El resultado del cesped se ve asi!

Mundo
Para el fondo del mundo nos vamos a plas propiedades del mundo

Agregamos una textura de ambiente

En este caso descargamos la plantilla encontrada en la página Poly Haven

Volviendo a Blender en las propiedades del mundo seleccionamos de recurso el archivo descargado en el paso anterior

Se ve de la siguiente forma

Para el escenario se agregaron detalles como el árbol y el arbusto, un sistema de nieve hechos de manera propia.
Lata
Para la lata se selecciona el objeto y nos vamos a UV editing y agregamos la textura descargada

Seleccionamos todo el objeto en modo edición y lo ubicamos respectivamente para que la imagen se ajuste al objeto

Ajustamos el tamaño tanto de la lata como de la textura para que encaje correctamente y se vea de la siguiente forma:

Video explicativo paso a paso
Resultado final
Referencias
Flying Planet. (2020, March 7). 'RALLY' - Red Bull te da alas - Chile - 2019 [Video]. YouTube. https://youtu.be/LBFPIUoehl8
AMP Fortnite. (2018, December 6). FORTNITE FESTIVE MUSIC 1 HOUR (CHRISTMAS MUSIC) [Video]. YouTube. https://youtu.be/f61Q4tGLeCQ
Aura Prods. (2023, May 5). LA GUÍA DEFINITIVA DE BLENDER 4.0! (Tutorial completo en Español) | Desde cero! 2023 [Video]. YouTube. https://youtu.be/O-tV7uBf5LI
Red Bull. Compañía. https://www.redbull.com/co-es/energydrink/empresa
Sketchfab. Sketchfab [sitio web]. https://sketchfab.com/
Avaturn. Avaturn [sitio web]. https://avaturn.me/
Creditos
Autor: Julian David Grosso Beltran
Editor: Mg. Carlos Ivan Pinzon Romero
Codigo: CG – 20252
Universidad: Universidad Central
