FOTOGRAMETRÍA CON FACEBUILDER EN BLENDER
FaceBuilder es un complemento para el software Blender que permite crear modelos 3D de cabezas humanas a partir de fotografías tomadas desde diferentes ángulos. Su principal ventaja es que no requiere conocimientos avanzados de modelado 3D, ya que genera resultados limpios y profesionales de manera rápida y sencilla.
Este add-on, desarrollado por Keen Tools, se integra de forma nativa en la interfaz de Blender, lo que facilita su uso incluso a principiantes. Con solo descargar el archivo e instalarlo en el programa, es posible comenzar a modelar rostros en 3D a partir de imágenes de referencia.
En este documento se presenta el proceso de instalación de Keen Tools – FaceBuilder, así como la creación de dos modelos de cabezas humanas con texturas en Blender 4.3.
Blender es un software de modelado, renderizado y animación 3D ampliamente utilizado en cine, videojuegos y realidad virtual. Una de sus fortalezas es la posibilidad de integrar complementos (add-ons) que amplían sus capacidades.
Entre estos, FaceBuilder destaca porque permite reconstruir rostros humanos en 3D a partir de fotografías, sin necesidad de conocimientos avanzados en escultura digital. Esto abre oportunidades en diversos campos creativos:
- Cine y animación, para crear personajes realistas.
- Videojuegos, facilitando la personalización de avatares.
- Realidad virtual y aumentada, al generar identidades digitales detalladas.
De esta forma, esta herramietna representa un avance en la accesibilidad del modelado 3D, ya que simplifica procesos que antes requerían gran experiencia técnica.
INSTALACION HERRAMIENTA KEEN TOOLS
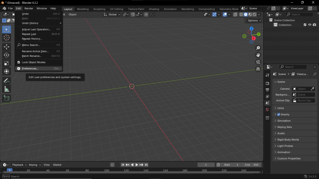
La aplicación de blender es un software el cual tiene muchas funciones, al igual que complementos los cuales pueden agregarse por páginas web ajenas. Para este documento, se hace el uso de una herramienta llamada keen tools esta herramienta permite hacer el modelado de una cabeza humana. Para esto se hace la descarga del archivo desde la página de Keen tools.

Una vez allí se hace la descarga de la herramienta. Mientras esta se completa, se puede iniciar el software Blender eliminando los elementos iniciales que se muestran en la aplicación y a un costado superior izquierdo en la opción editar se abre la opción preferencias y se agrega el elemento descargado.



Al abrir este panel se seleccione la opción Add – ons o Complementos, En esta sección se selecciona install from disk o instalar desde el disco allí se abrirá el explorador de archivos, cuando se abra una nueva ventana se selecciona el archivo descargado de la pagina keen tools y se selecciona el archivo en .zip o .rar


Ya instalado se puede cerrar esta ventana, y en el espacio de blender se presiona la tecla N esto abrirá un nuevo menú de herramientas en donde se verán opciones diferentes como lo son Facebuilder, Geo Tracker y FaceTracker allí se selecciona la opción de face builder y en Create new Head.



Al mostrar esta cabeza se deben tomar las fotos que se usará como referencia para poder ajustarla adaptarla al modelo, para ello en la opción de add images y se seleccionan las fotos que se usarán.

Ya agregadas las imágenes que se usarán como referencia aparecerán diferentes cámaras. Para ajustar el modelo se selecciona sobre cada una de las imágenes que se encuentran al costado derecho, y allí hay una opcion llamada Auto Align esta opción es para ajustar automáticamente la cabeza a la foto de referencia, esto se hace en todas las fotos, si se desea tener un mejor detallado, dando clic izquierdo y manteniendo presionado sobre partes que se desean modificar al arrastrar se verá cómo se deforma ajustandolo a la forma de la foto de referencia.






Al hacer todo este proceso con todas las fotos y haber ajustado los más parecido al seleccionar nuevamente sobre la foto seleccionada este devolverá al modelo de la cabeza mostrando el resultado final del ajuste. A continuación se debe agregar las texturas, para ello deslizando hacia abajo en el menú que se encuentra en la parte derecha mostrará una opcion llamada Texture al seleccionarla se desplegara un boton el cual muestra Create texture al seleccionarlo se presiona sobre el modelo y se aplicará la textura de la foto.


Con el modelo creado ya creado, se debe crear el cabello, en este caso será un cabello crespo, para ello se agrega una esfera y se elimina la mitad.


Una vez hecho en el menú lateral derecho en Properties en una de estas opciones se selecciona particles, y la opción Hair.


Al conseguir este resultado, se deben hacer los siguientes ajustes seleccionando la opción Advanced





Una vez realizados todos los ajustes mostrará una una forma parecida a una arbusto, esta será el cabello crespo.

Para darle color en el apartado de shading esto mostrará todos los elementos con texturizado. En Properties, en la opción Render en Rendering Engine se cambia la opción de EEVEE a Cycles y se agrega un nuevo elemento en el espacio inferior. El nodo llamado Principied BSDF se elimina y se sustituye por uno llamado Principied Hair BSDF.




Al hacer esto generará el cabello con color café dándole una mejor forma a la cabeza con un cabello crespo.
FOGRAMETRIA SEGUNDO MODELO
Para el siguiente modelo al igual que el anterior se hace el mismo procedimiento. Sin embargo el modelo es un poco diferente pues no se deberá hacer cabello solo es la aplicación de las imágenes al modelo.


Nuevamente se debe ajustar la cabeza al rostro que se tiene como referencia, para ello se selecciona la opción de Auto Align.




Para el primer modelo este se debió tomar más fotos para cubrir la zona de la cabeza y no dejar espacios sin texturas.
En conclusión El uso de estas herramientas como lo son Facebuilder en blender muestran el amplio campo el cual se puede cubrir con blender en el modelado 3D creando cabezas humanas de una manera fácil, rápida y eficiente sin ser un experto en la herramienta.
La instalación de este complemento, a pesar de no estar incluida en la aplicación de blender es sencilla su instalación e integración al software permitiendo a los usuario una adaptabilidad fácil y rápida dando una experiencia. A su vez permite probar con diferentes perspectivas para un mejor ajuste del modelo.
El software Blender es una herramienta muy completa, para el desarrollo de estos modelos, permitiendo agregar detalles mejorando el resultado final, como en ambos casos se crea el modelo y se aplican las texturas se le da un mejor acabado a la cabeza humana agregando cabello, que fácilmente se puede hacer con los elementos con los que cuenta Blender, ya sea crespo o lacio, cabello largo o corto.
Créditos:
Autor: Nicolás Araújo Rodríguez
Editor: Carlos Iván Pinzón Romero
Código: UCMV-10https://niixer.com/?s=UCMV-10
Universidad: Universidad Central
REFERENCIAS
3D Blendered Magazine. (s. f.). FaceBuilder for Blender [Entrada de blog]. En 3D Blendered Magazine. Recuperado el 25 de agosto de 2025 de https://www-3dblendered-com.translate.goog/blender-add-ons/facebuilder-for-blender/?_x_tr_sl=en&_x_tr_tl=es&_x_tr_hl=es&_x_tr_pto=tc
AlejBurj. (Año, Mes Día). Crear cabello en Blender con curvas Path [Video]. YouTube. https://www.youtube.com/watch?v=n2lUR6FTzws
Blender Tutorial. (2024, abril o mayo). How to create curly hair in Blender [Video]. YouTube. https://www.youtube.com/watch?v=mZYjt68fGUk&sttick=0
