Construcción y animación de una Villa Navideña
La creación de entornos 3D va mucho más allá de simplemente colocar polígonos en el espacio. Se trata de evocar sensaciones y construir una narrativa visual. En este nuevo proyecto bajo la marca PIXORA, quiero compartir el breakdown (desglose) de cómo construí una villa navideña desde cero, poniendo especial énfasis en dos pilares fundamentales para lograr inmersión: el texturizado detallado y la animación ambiental.
1. La Fase de Modelado: Composición y Estructura Todo comienza con el blocking. Para esta escena, busqué una estética que equilibrara lo estilizado con proporciones arquitectónicas creíbles.
- Assets Principales: El foco central es la cabaña rústica, complementada por elementos verticales (el pino y las farolas) que guían el ojo del espectador a través del lienzo digital.
- Geometría: Mantener una topología limpia fue esencial para evitar problemas de sombreado (shading) en etapas posteriores.
2. El Arte del Texturizado: Donde nace el Realismo Aquí es donde la escena deja de ser un “modelo 3D” y comienza a sentirse como un lugar real. Un error común es subestimar el poder de los materiales PBR (Physically Based Rendering).
- Imperfecciones: Para los ladrillos de la chimenea y la madera de la puerta, utilicé mapas de desplazamiento y rugosidad (roughness) para romper la uniformidad digital. La realidad es imperfecta, y el 3D debe reflejarlo.
- La Nieve: Crear un material de nieve convincente requirió jugar con la dispersión subsuperficial (subsurface scattering) para imitar cómo la luz interactúa con los cristales de hielo.
Video de dificultades en la creación de la villa navideña
Creación muñeco de nieve
Inicia el cuerpo base utilizando el comando: Shift + A y seleccionando Mesh > UV Sphere.

Utiliza la tecla S para escalar la esfera al tamaño deseado para el cuerpo inferior

Para duplicar la esfera y crear las secciones media y superior del cuerpo, utiliza la combinación Shift + D.

Añade un círculo nuevo a la escena (Shift + A > Mesh > Circle).
Entra al Modo Edición (tecla Tab) y selecciona todos los vértices.

Crea una cara a partir de la selección presionando la tecla F.

Cambia a la Vista Frontal (tecla 1 en el teclado numérico) y extruye la forma hacia arriba con la tecla E para crear la base del sombrero.

Utiliza la herramienta Insert Faces (I) para definir la parte superior del cilindro.

Y usamos la tecla E para dar altura al sombrero

Finalmente, usa la herramienta Move (G) para posicionar el sombrero sobre la cabeza del muñeco.

Ojos Utiliza el mismo proceso de Shift + A > Mesh > UV Sphere (o Circle) para modelar los círculos de los ojos, boca y botones, ajustando su tamaño con la tecla S.
Utiliza el comando Shift + A y selecciona Mesh > Cone para la nariz. Asegúrate de rotarla y moverla al centro de la cara.

Bufanda: Añade un Torus (Shift + A > Mesh > Torus) y ajústalo al cuello del muñeco utilizando la herramienta Move (G).

y con la opción de mover lo ponemos en el cuello

Ahora vamos a poner los botones los cuales serán circulares, por ende vamos a usar los comandos anteriores que se usaron para los círculos

Ahora vamos a crear las manos que será dos esferas nuevamente

Ahora vamos a a hacer un bastón para el muñeco de nieve con shift + A y usar la opción de cilindro y se ubica dentro de la mano izquierda

Hora vamos a usar la opción de la esfera con textura con shift + A

La cual pondremos en el extremo superior de el baston

Ahora le pondremos color a cada parte del muñeco de nieve, lo cual seleccionaremos el sombrero y le daremos al botón Material abajo a la derecha y ponemos nuevo

y asi con cada uno hasta lograr lo que uno necesita

Construcción de la marca PIXORA
Añadir el Objeto Texto: Presiona la combinación de teclas Shift + A y selecciona Text (Texto)

Edición del Contenido: Entra al Modo Edición pulsando la tecla Tab y escribe el nombre de la marca: PIXORA.

Aplicar Profundidad (Extrude): Para darle un volumen 3D al texto, dirígete a la pestaña Object Data Properties (simbolizada con una A verde en el panel derecho).
Ajusta el valor de Extrude hasta alcanzar la profundidad deseada para la marca.
Dentro de la sección Geometry, localiza la opción Extrude (Extruir).

signación de Color Base: Dirígete a la pestaña Material Properties (Materiales) y crea un Nuevo Material.
Efecto Luminoso: Si deseas que el texto funcione como una luz, como se ve en la imagen de referencia:
Aumenta el valor de la Emisión (Emission) y selecciona un color brillante (como un naranja cálido o blanco neón) para que el texto “brille” en la escena de nieve.
Modifica el nodo Principled BSDF en el Shading Workspace (Espacio de Trabajo de Sombreado).

Construcción Villa Navideña
Creación del Plano: Agrega un plano a la escena utilizando el comando Shift + A y seleccionando Mesh > Plane.

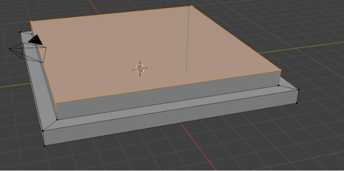
olumen (3D): Entra al Modo Edición (tecla Tab) y extruye el plano hacia arriba (tecla E) para darle altura y generar el primer nivel del terreno.

Utiliza Insert Faces (I) para crear una nueva cara al mismo nivel, dejando un borde alrededor.
Vuelve a extruir hacia arriba (tecla E) para establecer el segundo nivel nevado.

Muros y Cuerpo: Coloca un nuevo plano y extruye (E) para darle la altura de las paredes de la casa.

Selecciona las aristas superiores donde se encontrará la cumbrera del tejado.
Extruye estas aristas hacia arriba (E).
Asegúrate de que la parte superior tenga dos aristas enfrentadas. Selecciona los dos vértices superiores en el centro y presiona la tecla M (Merge) y selecciona At Center (Al Centro) para unir los vértices y formar el pico triangular del techo.

Modela la chimenea repitiendo la técnica básica de cubo extruido, ajustando su posición en el tejado.

Ahora vamos a usar un cilindro para realizar nuestro árbol de navidad
Tronco: Comienza con un Cylinder (Cilindro), hazlo más delgado con la tecla S y ajústalo en altura.

Follaje: Utiliza la figura Cone (Cono), escalándola y duplicándola en diferentes tamaños y posiciones para imitar la forma natural del follaje de pino.

Selecciona el objeto del tejado y presiona P (Separate) para asegurar que sea un objeto individual

Utiliza la tecla S (Scale) para hacerlo más grande y que sobresalga ligeramente de los muros de la casa, añadiendo realismo.

Ahora vamos con las ventanas de las casas la cuales usaremos los paneles y los sub diviremos y con la opción I vamos a a realizar las ventanas y la letra E para hacer que sobre salga, así con todas las caras de la casa

Ahora vamos a hacer la puerta con la misma técnica del cuadrado y sumaremos el control B para redondear las esquinas, con la rueda del ratón se podrá ver más las redondeado

Ahora vamos a usar la misma técnica de la puerta para hacer el techo y así lo copiamos para cubrir el techo completo

Ahora vamos a agregar ladrillos para darle un relieve a las paredes y terminamos con la construcción.

Comenzaremos el texturizado de la villa

Comienzo de texturizado
Para texturizar la casa debemos descargar una textura que usted guste en esta pagina https://pixabay.com/es/images/search/ladrillo/
La cual yo elegí ladrillo

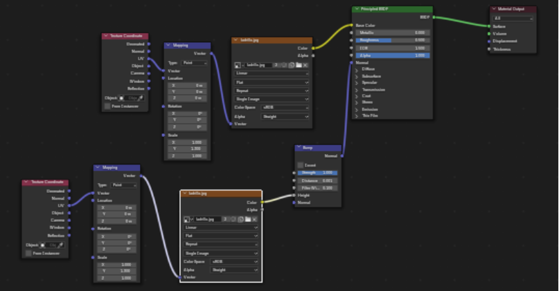
Después de eso usaremos el apartado de Sahding el cual nos permite crear nodos para modificar las texturas de nuestra villa
Usaremos este patrón para todas

Después de haber texturizado todo continuamos con la importación de elementos la cual se deben

descargar en formato .glb y se debe importar para que aparezcan en el proyecto
Le debemos dar al botón azul de abajo para que se importe el modelo

Comienza la animación
Por lo tanto, comenzaremos con la marca que tenemos llamada PIXORA
Para eso seleccionamos el texto y activamos la función wireframe

Ahora vamos a los modificadores para cambiar la malla y vamos a buscar la opción remesh

Vamos a poner los valores en Remesh para que se cree la malla que nos permitirá animar el texto

Ahora click derecho y vamos a convertir a Mesh

Entramos al modo editar y vamos a presionar la letra A para seleccionar todo el texto, luego la letra P para separar letra por letra y daremos clic en el botón by Loose Parts

Vamos a comenzar con la animación y dejar los KeyFrame a su gusto

Ahora entramos al Control Graf y Frame All

Animación
Créditos
Autor: Nicolas Fonseca Fagua
Editor: Mg. Carlos Iván Pinzón Romero
Código: CG-20252-9
Universidad: Universidad Central
RamonBLEND3D. (s.f.). Como poner texturas realistas en Blender [Video]. YouTube. https://www.youtube.com/watch?v=C0rk_e7QQU4
Sketchfab. (s.f.). Home [Sitio web]. https://sketchfab.com/store
Jose Humberto Ramirez. (s.f.). Animación de Texto 3D en Blender (Actualizado) [Video]. YouTube. https://www.youtube.com/watch?v=rLid8I4nKLE
Xan Tips. (s.f.). Exportar PNG y VIDEO con fondo TRANSPARENTE en Blender [Video]. YouTube. https://www.youtube.com/watch?v=sYV-0TjK47c
Xan Tips. (s.f.). Animar Objeto siguiendo RECORRIDO en Blender [Video]. YouTube. https://www.youtube.com/watch?v=J1nK4mzjsWQ
