Tinto en Navidad Águila Roja – “Tomémonos un tinto y seamos amigos”
La campaña tinto en Navidad Águila Roja nace como una propuesta emocional que invita a compartir un tinto para reconectar, crear nuevos lazos y celebrar la amistad durante la temporada navideña.
Modelar un muñeco de nieve en Blender
1. Crear la base del muñeco de nieve
- Presiona Shift + A para añadir una esfera.
- Usa la tecla S para escalar y ajustar el tamaño.
- Duplica la esfera con Shift + D para crear el segundo nivel del cuerpo.
- Se Repite el proceso para la cabeza si deseas tres secciones.


2. Crear los botones del muñeco
- Presiona Shift + A y selecciona Circle.
- Pulsa F para cerrar la cara del círculo.
- Entra al modo edición con Tab, presiona E y desliza el mouse en el eje necesario para darle volumen.
- Mueve el botón hasta posicionarlo sobre el cuerpo del muñeco.


Puedes duplicarlo para mantener consistencia en tamaño y forma.
3. Crear el sombrero paso a paso
- Añade otro círculo con Shift + A.
- Extruye hacia arriba con E para construir la forma del sombrero.
- Usa la tecla I para reducir el área y crear bordes más definidos.
- Presiona E nuevamente para darle volumen adicional.

En el panel de materiales:
- Selecciona New en la sección de materiales.
- En Base Color, elige el color según tu diseño (negro, rojo o el que prefieras).


Creación de una cuna en Blender
1. Construcción de la estructura
- Modela 4 barras verticales y únelas para formar la estructura base.
- Duplica las figuras para crear dos niveles.
- Añade las barandas laterales usando duplicación para mantener la simetría.



Este proceso garantiza un modelo limpio y fácil de modificar.
2. Añadir la colchoneta
- Descarga un modelo desde Sketchfab.
- Importa el archivo dentro del proyecto de Blender.
- Escálalo hasta ajustarlo a la cuna.
Esto aporta realismo sin necesidad de modelar todo desde cero.
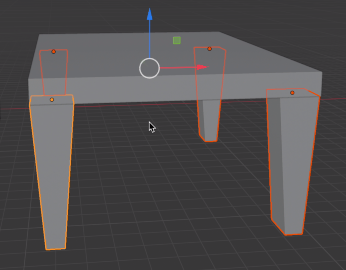
Creación de una mesa en Blender
1. Modelar la superficie de la mesa
- Presiona Shift + A y selecciona Plane.
- Entra al modo edición con Tab.
- Pulsa E para extruir y dar grosor al tablero.
2. Crear las patas de la mesa
- Añade 4 cubos y colócalos en cada esquina.
- Ajusta la escala para simular proporciones reales.

Grano de Cafe Aguila Roja
Oprimimos Shift + A y seleccionamos la opción de Cubo

Figura creada:

Despues oprimimos Ctrl + 2 para eliminar las esquinas.

Presionas Tab para entrar al edit mode
Despues con E extruimos en el eje z para alargar el tamaño.

Oprimimos Shift + A y seleccionamos la opción de Cilindro

Ajustamos el tamaño en cuanto a largo y a ancho.

Despues seleccionamos el objeto en la posición.

Añadimos un modificador

Escogemos la opción Mirror

Insertamos una imagen de referencia, la arrastramos desde el navegador de archivos.

Oprimimos Shift + A y seleccionamos la opción de Cubo

Figura creada:

Seleccionamos el cubo creado.
Añadimos un modificador

Escogemos la opción Mirror

Oprimimos Tab para el modo de editar.
Despues oprimimos Ctrl + R y creamos divisiones en ejes X y Y.

Ajustamos el tamaño en cada vértice para darle forma a los dedos del granito del cafe.

Empezamos a extruir por cada falange del dedo, y repetimos el mismo proceso para los 5 dedos.

Despues seleccionamos los vertices externos de cada dedo.

Despues oprimimos Cmd + M y seleccionamos la opción At Center
Unimos los dedos.

Tecla E y extruimos para dar el diseño de la mano.

Instalación Blender Kit
Desde el navegador vamos a BlenderKit

Para instalar el plugin vamos a la opción Edit y despues preferencias

Importamos el archivo .zip y le damos Install from Disk

Ya despues de esto nos permite acceder al menu de Blender Kit e interactuar con el kit:

Iluminación
Para la iluminación de la escena usamos HDRs que contiene el kit

Conclusión
Este tutorial de modelado 3D en Blender permite aprender a crear objetos simples pero funcionales: un muñeco de nieve, una cuna y una mesa. Usando:
- duplicación
- extrusión
- escalado
- uso de materiales
Cinematica
Making Of
Bibliografia
Aguila Roja. (n.d.). Aguila Roja comercial 3D Navidad [Video]. YouTube.
Mariana Martínez 3D. (n.d.). ¿Cómo utilizar muchas cámaras en Blender? [Video]. YouTube.
Olav3D Tutorials. (n.d.). [2.92] Tutorial de Blender: Cómo cambiar entre varias cámaras, tutorial rápido para principiantes [Video]. YouTube.
Filip Delac. (n.d.). How to export video in Blender: MP4 video format [Video]. YouTube.
blenderian. (n.d.). Cómo fusionar vértices en Blender [Video]. YouTube.
Hammer Game Development. (n.d.). 💪🏼Blender 2.8 – #04 Modelado de personaje “Brazos y mano” [Video]. YouTube.
Drogoskin. (n.d.). Como hacer una mano en Blender fácil en menos de 10 minutos [Video]. YouTube.
Intercreando. (n.d.). ✅ Tutorial de rig de brazo y antebrazo en Blender [Video]. YouTube.
Thewaytofun. (n.d.). 🚀 Cómo modelar personaje 3D en 10 minutos paso a paso – tutorial Blender [Video]. YouTube.
Ashley N Cameron. (n.d.). Cómo hacer bolsas de comida infladas 3D en Blender (detallado) [Video]. YouTube.
ASMR Lectura Susurrada de Pacha Mapu. (n.d.). Sonido del campo y ambiente de granja HD envolvente – muy relajante (Farm ambient sounds) [Video]. YouTube.
Edit Supplier. (n.d.). No signal / T.V. glitch effect [Video]. YouTube.
(Creador no especificado). (n.d.). Animated King Wise Man 13 [Modelo 3D]. Sketchfab. https://sketchfab.com/3d-models/animated-king-wise-man-13-ca427a05fe694888aa9c9c87b25968a4
(Creador no especificado). (n.d.). Wise Man 23 [Modelo 3D]. Sketchfab. https://sketchfab.com/3d-models/wise-man-23-f6db0d2f09fe4fe1a52a084e56ba0b54
(Creador no especificado). (n.d.). Quirky series – free animals pack [Modelo 3D]. Sketchfab. https://sketchfab.com/3d-models/quirky-series-free-animals-pack-19e91ef86cd0448f9cbb5d6c538dade2
EcoWatch. (n.d.). [Fotografía de impacto ambiental] [Imagen]. https://www.ecowatch.com/wp-content/uploads/2021/10/1641264230-origin.jpg
LawnStarter. (n.d.). [Fotografía de césped St. Augustine] [Imagen]. https://www.lawnstarter.com/blog/wp-content/uploads/2022/10/St.Augustine-grass.jpg
