De Avatar a Animación: Creación de un Mundo 3D en Blender
En la actualidad, la 3D animación en blender y otras aplicaciones se ha convertido en una herramienta fundamental en áreas como el entretenimiento, la educación y el desarrollo de contenido digital interactivo. Gracias a plataformas accesibles y potentes como Avaturn, Blender y Mixamo, es posible crear personajes personalizados y darles vida mediante animaciones sin necesidad de partir desde cero.
El presente proyecto tiene como objetivo desarrollar una escena animada completa en 3D, iniciando con la creación de un avatar personalizado, seguido de su integración en Blender, la aplicación de animaciones mediante Mixamo y la construcción de un entorno escenográfico detallado. Además, se abordan aspectos clave como la animación no lineal, la iluminación, el manejo de cámaras y el proceso de renderizado final.
A lo largo del documento se describe paso a paso el flujo de trabajo, permitiendo comprender no solo el “cómo”, sino también el “por qué” de cada decisión técnica, con el fin de obtener un resultado visual coherente, fluido y estéticamente atractivo.
1. Creación del Avatar
Proceso inicial:
Primero, se toman las fotografías requeridas desde distintos ángulos del rostro. Estas imágenes son procesadas por la plataforma para generar una base tridimensional del personaje. Este paso es fundamental, ya que define la identidad visual del avatar y su nivel de realismo.

Figura 1 – Creación de avatar
Una vez generado el modelo base, se procede a su configuración. En esta etapa se ajustan y definen las diferentes características del avatar. En primer lugar, se selecciona el tipo de vestimenta, procurando que sea acorde al contexto de la escena. Posteriormente, se modifica el tono de piel con el objetivo de lograr un mayor nivel de realismo o coherencia estética. Finalmente, se configura la contextura del cuerpo, adaptándola al tipo de personaje que se desea representar.

Figura 2 – Configuración del avatar en Avaturn
Posteriormente, el avatar se descarga incluyendo sus texturas. Es importante seleccionar la opción de T-pose, ya que esta posición neutral facilita la correcta aplicación de animaciones en etapas posteriores.

Figura 3 – Finalizando avatar

Figura 4 – Descargando archivo
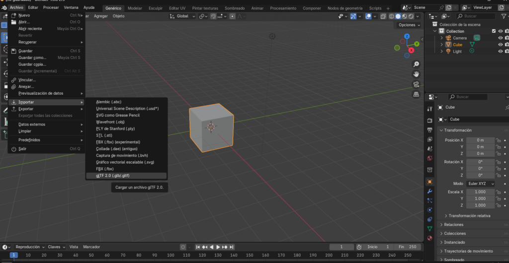
2. Preparación de blender
Una vez descargado el avatar, se procede a importarlo en Blender utilizando el formato glTF, el cual permite conservar tanto la geometría como las texturas del modelo.

Figura 5 – Importando archivo en Blender
Dentro de Blender, se realiza una revisión general del modelo con el fin de verificar su correcta configuración. En primer lugar, se comprueba que las proporciones del modelo sean adecuadas y coherentes con el diseño esperado. Asimismo, se revisa que las texturas estén correctamente asignadas, garantizando una apariencia visual adecuada. Finalmente, se verifica que no existan errores en el mapeado UV, ya que estos podrían generar distorsiones en los materiales durante la visualización o el renderizado.

Figura 6 – Ajustes de texturas
Este paso resulta fundamental, ya que permite prevenir posibles problemas visuales durante la animación o el proceso de renderizado. En este sentido, una revisión adecuada garantiza una mejor calidad en el resultado final. En caso de detectar fallos, estos pueden corregirse fácilmente desde el editor de materiales o, en su defecto, desde el editor UV, según el tipo de error identificado.
Posteriormente, el modelo se exporta en formato FBX, ya que este formato es ampliamente compatible con Mixamo, la plataforma que se utilizará para aplicar animaciones.

Figura 7 – Aplicación de animación con Mixamo
Posteriormente, en Mixamo, el personaje se carga y se seleccionan las animaciones deseadas. En este contexto, la plataforma permite aplicar movimientos predefinidos de manera automática; por lo tanto, se simplifica significativamente el proceso de animación. Además, esto facilita la integración de diferentes acciones sin necesidad de crear animaciones desde cero, optimizando así el tiempo de trabajo.
Finalmente, el personaje animado se descarga.

Figura 8 – Descargando animaciones
El siguiente paso consiste en trabajar las animaciones dentro de Blender. Inicialmente, se importa el personaje con su primera animación.

Figura 9 – Importando personaje con animación
Para añadir más animaciones, estas se descargan desde Mixamo sin incluir el esqueleto; de esta manera, se permite reutilizar el mismo rig del personaje. Asimismo, este procedimiento facilita la integración de múltiples animaciones sin generar conflictos en la estructura del modelo, optimizando así el flujo de trabajo dentro de Blender.

Figura 10 – Descargando animaciones sin esqueleto
Dentro de Blender, se procede a organizar la interfaz mediante la división de las ventanas de trabajo, con el fin de optimizar el flujo de edición. Posteriormente, se activa el editor de Animación No Lineal (NLA); en este contexto, dicha herramienta permite combinar múltiples animaciones en una sola secuencia. De este modo, se facilita la gestión y sincronización de los movimientos del personaje de manera más eficiente.

Figura 11 – Ajustes de animación
Una vez importadas, las animaciones se visualizan en la línea de tiempo; de esta manera, es posible analizar su duración y secuencia. Asimismo, esta visualización permite organizar y ajustar cada animación de forma más precisa dentro del flujo general del proyecto.

Figura 12 – Línea de tiempo
Dentro del editor de acciones, cada animación se convierte en una “tira” (strip) mediante la opción de empujar hacia abajo. De esta manera, se logra separar cada acción del bloque principal; por consiguiente, esto permite gestionarlas de forma independiente y tener un mayor control sobre su organización dentro de la secuencia animada.

Figura 13 – Empujando animaciones
Posteriormente, se agregan nuevas animaciones utilizando la combinación de teclas Shift + A, lo que permite construir una secuencia continua.

Figura 14 – Agregando secuencia

Figura 15 – Visualización de animaciones
Para lograr transiciones suaves entre animaciones, se ajustan los parámetros de fundido de entrada y salida (fade in / fade out). Este proceso evita cortes bruscos y mejora la fluidez del movimiento.

Figura 16 – Ajustes de fundido
3. Creación del Escenario
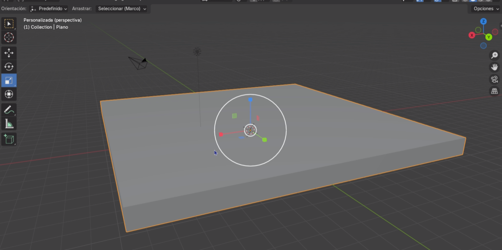
El entorno donde se desarrolla la animación es fundamental para dar contexto a los personajes. En este caso, se construye una biblioteca como escenario principal.
Se inicia creando un plano que funcionará como suelo. Mediante la herramienta de extrusión, se le da volumen para generar una base sólida.

Figura 17 – Creación del suelo

Figura 18 – Suelo escenográfico
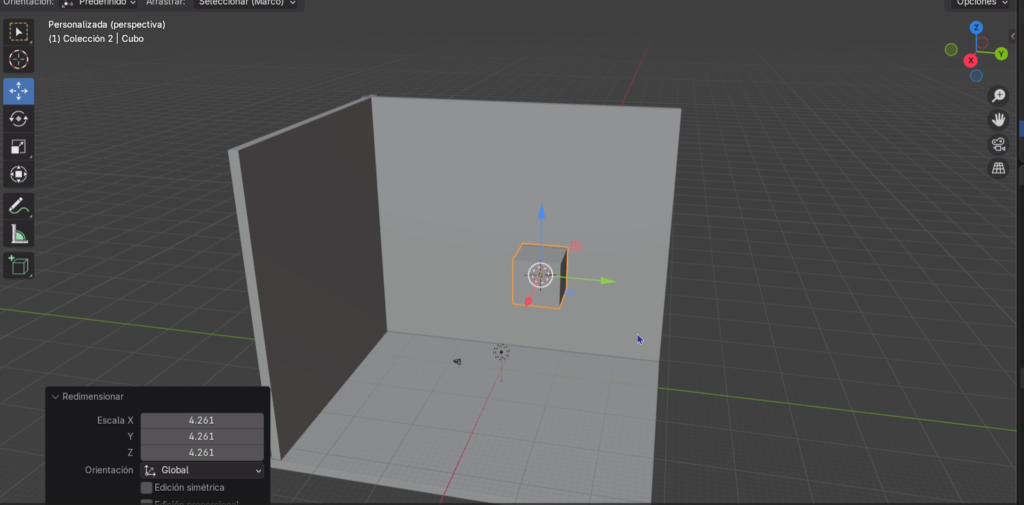
Luego, se crean las paredes utilizando el mismo principio de modelado.

Figura 19 – Creación de paredes

Figura 20 – Ajustes de paredes
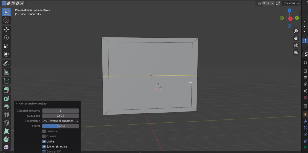
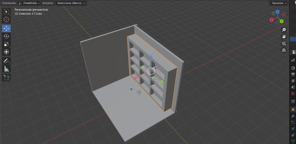
4. Modelado de la Biblioteca
Para el mobiliario, se parte de un cubo básico que será transformado en una estantería.

Figura 21 – Creación de biblioteca
Se realizan modificaciones como:
- Creación de caras internas
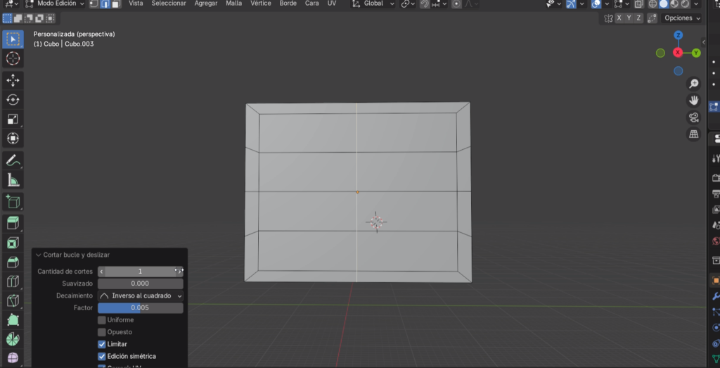
- Aplicación de cortes (loop cuts) para dividir la geometría

Figura 22 – Modificación de cortes

Figura 23 – Cortes del modelo
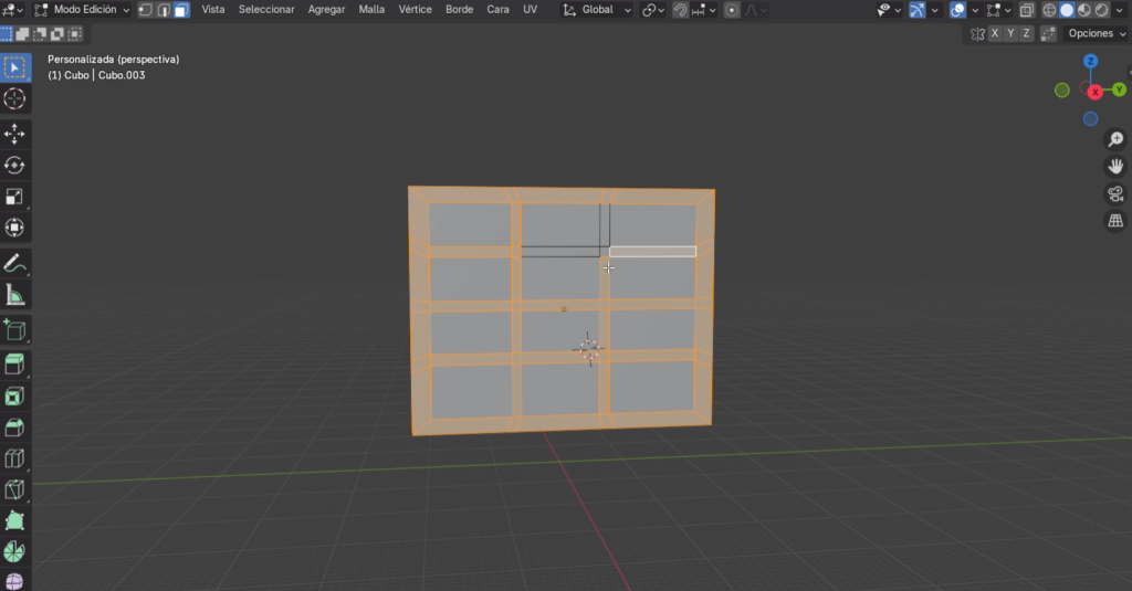
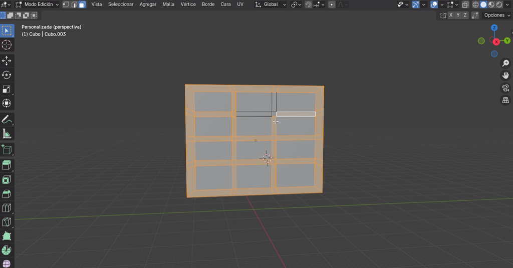
Luego, se extruyen las caras seleccionadas para formar compartimentos donde irán los libros.

Figura 24 – Creación de caras
Una vez creadas las caras, las seleccionamos todas:

Figura 25 – Selección de caras

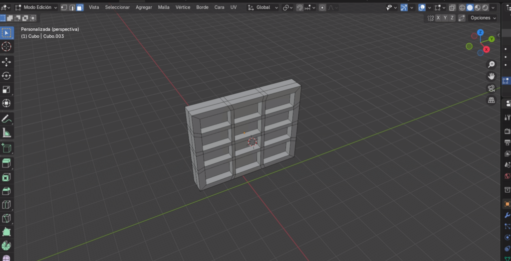
Figura 26 – Extrusión de caras de la bliblioteca
Finalmente, el modelo se ajusta dentro del escenario.

Figura 27 – Ajustes finales
Se aplican materiales para mejorar la apariencia visual.

Figura 28 – Aplicación de materiales
5. Integración de Elementos Externos
Para enriquecer el escenario, se incorporan modelos externos descargados desde plataformas como Sketchfab, incluyendo libros y escaleras.

Figura 29 – Libros

Figura 30 – Escaleras
Estos elementos se duplican y distribuyen estratégicamente para lograr una escena más realista.

Figura 31 – Escenario
También se importan otros archivos en formato FBX.

Figura 32 – Importación

Figura 33 – Ajustes generales
Se aplican materiales adicionales al suelo y las paredes.

Figura 34 – Material suelo
Empezamos a aplicar los materiales de las paredes.

Figura 35 – Material paredes
Seguidamente, continuamos con los materiales de las paredes

Figura 36 – Visualización general

Figura 37 – Importación de modelados
6. Integración de Personajes
Se importan múltiples personajes en la escena, ubicándolos en diferentes posiciones.

Figura 38 – Personajes
A cada uno se le asignan animaciones siguiendo el mismo procedimiento explicado anteriormente.

Figura 39 – Animación de personajes
Este proceso se repite hasta completar la escena.

Figura 40 – Resultado
Además, se ajusta la duración total de la animación modificando los fotogramas iniciales y finales.

Figura 41 – Ajustes de tiempo
7. Iluminación y Cámara
La iluminación es clave para lograr una escena atractiva. Se agregan dos fuentes de luz con diferentes colores para generar contraste y profundidad.

Figura 42 – Iluminación
La cámara se posiciona estratégicamente y se anima para generar movimiento en la escena.

Figura 43 – Cámara
Se insertan keyframes para definir los cambios de posición y rotación.

Figura 44 – Keyframes
Se da una visualización de como va quedando la cámara.

Figura 45 – Vista de cámara

Figura 46 – visualización general
8. Renderizado de la animación Final
Antes de renderizar
Se configuran los parámetros de salida:
- Formato de video
- Códec MPEG-4

Figura 47 – Configuración
Finalmente, se ejecuta el renderizado de la animación completa.

Figura 48 – Renderizado

Figura 49 – Resultado final
Conclusiones
El desarrollo de esta animación 3D en blender permitió comprender de manera integral el flujo de trabajo necesario para crear contenido digital desde cero. A lo largo del proceso, se integraron diversas herramientas que facilitaron tanto la creación del personaje como la aplicación de animaciones y la construcción del entorno.
Se evidenció la importancia de la animación no lineal para la organización y combinación de movimientos y posterior renderizado, así como el uso de plataformas externas como Mixamo para optimizar tiempos de producción. Asimismo, el modelado del escenario y la correcta aplicación de materiales e iluminación contribuyeron significativamente al realismo de la escena.
Finalmente, el proceso de renderizado consolidó todos los elementos trabajados, permitiendo obtener un producto final coherente y visualmente atractivo. Este proyecto no solo fortalece habilidades técnicas en el uso de Blender, sino que también resalta la importancia de la planificación y la creatividad en el desarrollo de animaciones 3D.
Vídeos
Vídeo Explicativo
Créditos
Autor: Keren Saray Guzmán Yepes
Editor: Magister Ingeniero Carlos Iván Pinzón Romero
Code: UCMV-10
Universidad: Universidad Central
Referencias
Polytu3D. (2022, 21 abril). Como renderizar un video en Formato MP4 - Blender 3.0 [Vídeo]. YouTube. https://www.youtube.com/watch?v=J4N7yubaUJ8
Alex Riquelme. (2021, 17 octubre). 🎥 Cómo ANIMAR la CAMARA en Blender 2.9 | Tutorial en español 2021 [Vídeo]. YouTube. https://www.youtube.com/watch?v=0hjabVeFwdY
Fernando Quiroga Art. (2024, 30 junio). ANIMACION DE CAMARA EN BLENDER y GREASE PENCIL - COMO ANIMAR EN BLENDER - TUTORIAL # 5 [Vídeo]. YouTube. https://www.youtube.com/watch?v=WsShAbp8QzA
