Cinemática mortal navidad
El proyecto “Mortal Navidad” es una animación digital que combina técnicas de modelado, captura de movimiento y composición 3D para recrear una escena inspirada en la estética clásica de Mortal Kombat. La propuesta inicia con la entrada del protagonista (un avatar generado mediante Avaturn) en un salón arcade. Tras atravesar una puerta, el personaje presencia una breve pero dinámica secuencia de combate entre dos luchadores, evocando el estilo visual del icónico videojuego.
Para el desarrollo de esta animación se integraron diversas herramientas contemporáneas del entorno 3D. Los escenarios fueron obtenidos y adaptados desde Sketchfab, mientras que las animaciones de los personajes se generaron y refinaron en Mixamo. Todo el ensamblaje, ajuste de escala, iluminación, montaje, edición de acciones y composición final se realizó en Blender, permitiendo controlar cada elemento de la secuencia y articular los recursos en un flujo coherente de producción.
“Mortal Navidad” busca demostrar no solo el uso técnico de estas plataformas, sino también la capacidad de integrarlas en un proceso creativo que combina referencias culturales, narración visual y técnicas de animación. El resultado es una pieza corta que explora la interacción entre diferentes herramientas de generación de contenido digital y la construcción de escenas cinemáticas dentro de un entorno tridimensional.
Software y herramientas utilizadas
Para la elaboración de los modelos 3D se utilizó Blender, un software de código abierto especializado en modelado, animación y renderizado. Dentro de Blender, se emplearon diversas herramientas y modificadores para dar forma a los objetos, aplicando técnicas como la manipulación de primitivas, extrusión, esculpido y aplicación de materiales. Además de estas técnicas se hicieron importaciones de figuras mediante el formato glb o fbx, así como la aplicación de texturas a partir de imágenes y fuentes de textos en formato ttf.
De esta manera, se obtendrá una animación ambientada de la famosa saga de videojuegos Mortal Kombat, con una idea de ajuste navideña, pero sin dejar atrás el enfoque principal de la saga.
También para la creación de personajes se utilizó Sketchfab y Avaturn.
Proceso de modelado
El proceso de modelado se dividió varias fases que se verán a lo largo del documento. Para comenzar se modeló un muñeco de nieve.
Muñeco de nieve
Para modelar el muñeco de nieve se usaron figuras geométricas, principalmente esferas y cilindros.
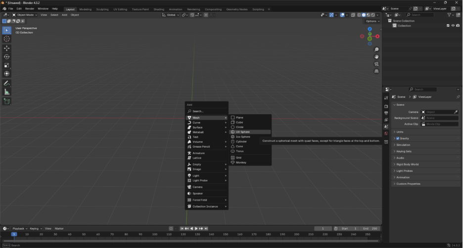
Para crear una esfera en blender, se usa el comando Shift+A, que despliega un menú, dónde se debe usar el que dice Mesh, allí seleccionamos la figura que ente caso es UV Sphere (Esfera). Esto se puede apreciar en la siguiente Figura.

Ya teniendo la esfera se entra en el modo edición con la tecla Tab o en la parte superior izquierda y se usa Wireframe(estructura) en el Viewport Shading (sombreado de la vista), por último selecicionar la opción de Face Select (Seleccion de caras) en la parte superor izquierda o con la tecla número 1 del teclado. Acontinuación se representarán en la siguiente Figura.

Ya teniendo la figura como se muestra en la figura 2, se selecciona la mitad de uno de los lados de la esfera y a continuación se usa la letra G y luego la letra del eje sobre el que está la esfera, en este caso X y se mueve el mouse buscando alejar los vértices d su origen hasta formar una esfera alrgada como se ve en la figura a continuación.

Seguido a esto, se vuelve al Objet Mode con la tecla Tab y en el Viewport Shading (sombreado de la vista) se usa Solid, luego en la parte derecha buscar la opción de Modifiers y en Add Modifier se busca Generate y Subdivision Surface, allí se abre un menú dónde se ajusta el Levels Viewport, el cual si se aumenta hará que se vea más pulida la esfera. Se deben hacer dos copias, para obtener 3 esferas apiladas pero cada vez más pequeña la que esté más arriba hasta lograr el resultado de las dos Figuras a continuación.


Aplicando este concepto de esferas, se colocan varias en forma de botones en la superficie del cuerpo y en la sonrisa del muñeco de nieve, usando la esfera alargada se crean los ojos, todo para llegar al resultado de la siguiente Figura.

Ya el muñeco ha cogido algo de forma, lo siguiente es hacer la nariz que es muy parecido a la esfera alargada, pero en vez de usar las caras se usarán los vértices y a medida que los alejamos del centro se repite el proceso, pero con menos vértices. Tal como se muestra en la Figura 7 y el resultado de la Figura 8 mostradas a continuación.


Se integra la nariz en el muñeco y ya sólo faltaría crear el sombrero y los brazo.
Para crear el sombrero se usan don cilindros y para los brazos 3. el primer cilindro se deja muy delgado y el otro encima. Para hacer el cilindro delgado se selecciona la cara superior y con la letra G y la letra Z deplazamos verticalmente hacia abajo hasta lograr el resultado de la Figura:

Una vez tengamos la figura sin dejar de seleccionar la cara superior se usa la tecla I y se hace un circulo más pequeño, se usa la tecla E y se eleva verticalmente el circulo, para obtener la forma de la Figura:

Ahora el otro cilindro lo ponemos encima y con el comando Ctrl+R hacemos una división en medio.

Obtenida la figura y mantenido seleccionada la división, se usa la tecla S y se lleva al centro, para hacerle una especie de cintura a la copa. Finalmente debemos obtener como resultado lo mostrado en la Figura siguiente y seleccionando los dos objetos se usan los comandos Ctrl+J para unirlos.




Nota. Elaboración propia.
La bufanda se hace con la figura Torus y se le coloca cubo que hacemos de forma rectangular. Y el resultado es:

Botella de vino


















.
Botella de bebida energética (PRIME)



















































Teléfono móvil


















Personaje de AmongUs
























Imágenes utilizadas



Creación personaje avaturn
Entramos a la página de https://avaturn.me/, luego de registrarnos nos llevará a la siguiente página:

Con el teléfono se escanea el QR para usar la cámara y tomar 3 fotos del rostro en diferente ángulos. Ya en esta parte, cargará un modelo dónde se podrán editar el vestuario, objetos en la cara, color de ojos y cabello, además de poder colocarle una animación.

También se pueden descargar personajes de sketchfab, de personas que han hecho creaciones, pero no solo personajes, también objetos y hasta escenarios.
Para agregarle animaciones a los personajes es necesario descargarlo en T-pose, avaturn tiene esta opción.
Cómo el personaje de Subzero creado por TheMonsterHighFan2002 que encontamos en el siguiente enlace: Subzero.

Allí en las opciones de descargar en varios formatos, la más común es glb que es fácil de importar a blender.
Pero en blender debemos exportarlo con texturas como lo podemos ver en el siguiente tutorial del canal Alejandro de Costas (Click Aquí).
Para agregarla alguna animación arrastramos el fbx creado a la página de Mixamo. Como se ve a continuación:

Allí seleccionamos la animación que se desee aplicar

Luego le damos en descargar como se ve a continuación:

Allí podemos seleccionar con o sin skin, si seleccionamos sin skin, se descarga solo el armature o esqueleto. A continuación se verán el resultado final y una breve explicación.
Descargo de Responsabilidad de Propiedad Intelectual
Mortal Kombat® y todos los personajes, nombres, elementos e indicios relacionados son marcas comerciales y derechos de autor propiedad de Warner Bros. Entertainment Inc. (WB Games) y NetherRealm Studios.
Este documento y el proyecto de animación descrito en él son un trabajo de fan no oficial y no están respaldados, afiliados ni patrocinados de ninguna manera por Warner Bros. Entertainment Inc., NetherRealm Studios o cualquier otra entidad asociada con la franquicia Mortal Kombat.
No se pretende infringir los derechos de autor. Este proyecto se realiza únicamente con fines creativos, personales y/o educativos.

Autor: David Enrique Diazgranados Robayo
Editor: Carlos Iván Pinzón Romero
Código: UCCG-10
Universidad: Universidad Central
Referencias
The Immortals. (2018, agosto 20). Techno Syndrome (Mortal Kombat) [Video]. YouTube. https://www.youtube.com/watch?v=Sr1bLLvsbh0
Alejandro de Costas. (2024, julio 30). Cómo exportar modelo a FBX con texturas en Blender - Tutorial guardado en formato FBX 3D [Video]. YouTube. https://www.youtube.com/watch?v=nzj8UEtoBWY
MinerDesign. (2023, septiembre 30). Como animar cámaras en Blender [Video]. YouTube. https://www.youtube.com/watch?v=2DMUaY6QkpA&list=PL13k276hvOFm60RXmAAhjc6YTcsmQPfQE
KRITZ STUDIO 3D. (2023, julio 26). 🔴Combinar animaciones de MIXAMO en BLENDER 🔴 Tutorial básico y simplificado [Video]. YouTube. https://www.youtube.com/watch?v=SyCU7xqivBE&list=PL13k276hvOFm60RXmAAhjc6YTcsmQPfQE&index=3
Thewaytofun. (2021, marzo 7). Cómo ANIMAR un PERSONAJE en 3D - TUTORIAL para PRINCIPIANTES - BLENDER + 🎁 [Video]. YouTube. https://www.youtube.com/watch?v=VpcljaZwJyY&list=PL13k276hvOFm60RXmAAhjc6YTcsmQPfQE&index=2
Sketchfab. (2023, septiembre 4). Sub-Zero from Mortal Kombat vs DC Universe [Modelo 3D]. https://sketchfab.com/3d-models/sub-zero-from-mortal-kombat-vs-dc-universe-95c0e07bfe9948cd8b24e5c3edcd4a43
Sketchfab. (2025, octubre 19). Krossroads – Mortal Kombat X [Modelo 3D]. https://sketchfab.com/3d-models/krossroads-mortal-kombat-x-d4f818a404ff4eab9b2473b229254f4e
Sketchfab. (2025, septiembre 17). 90s Retro Vending Machine [Modelo 3D]. https://sketchfab.com/3d-models/90s-retro-vending-machine-dfd9838c7475422099d8d435d08102fe
barism09. (2021, diciembre 13). Arcade Machine [Modelo 3D]. https://sketchfab.com/3d-models/arcade-machine-18181c82c7ac4226b88dcddaccb0f049
Sketchfab. (n.d.). Arcade Machine [Modelo 3D]. https://sketchfab.com/3d-models/arcade-machine-a83929a3e0f2443d9787692cc9936b3a
Sketchfab. (n.d.). Retro Arcade Machine [Modelo 3D]. https://sketchfab.com/3d-models/retro-arcade-machine-ce5fb535251e4f989723ebdbc3a38c28
Avaturn. (n.d.). Avaturn [Sitio web]. https://hub.avaturn.me/
Mixamo. (n.d.). Mixamo [Sitio web]. https://www.mixamo.com
