Navidad Nintendo 3D: Modelos, Texturas Y Animación Con Blender

Introducción
La creación de una animación en Blender es siempre una oportunidad para explorar nuevas ideas visuales y técnicas, y en este proyecto decidí combinar dos elementos que transmiten creatividad y nostalgia: la Navidad y el estilo clásico de Nintendo. A través del modelado, las texturas, la iluminación y el renderizado, esta animación busca capturar la magia de una escena navideña mientras mantiene el encanto colorido y simplificado del universo de Mario y otros personajes icónicos. El resultado es una pieza dinámica y llena de vida que refleja tanto el espíritu festivo como el potencial artístico que ofrece Blender.
Creación Hongo Mario bros
Modelado
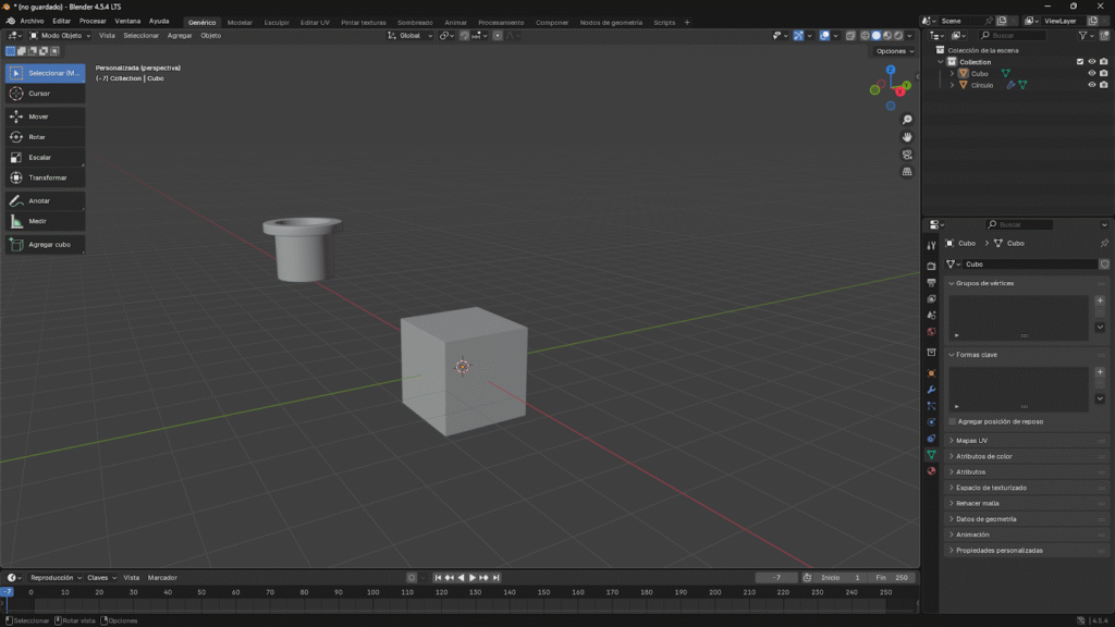
Creamos un cubo para empezar

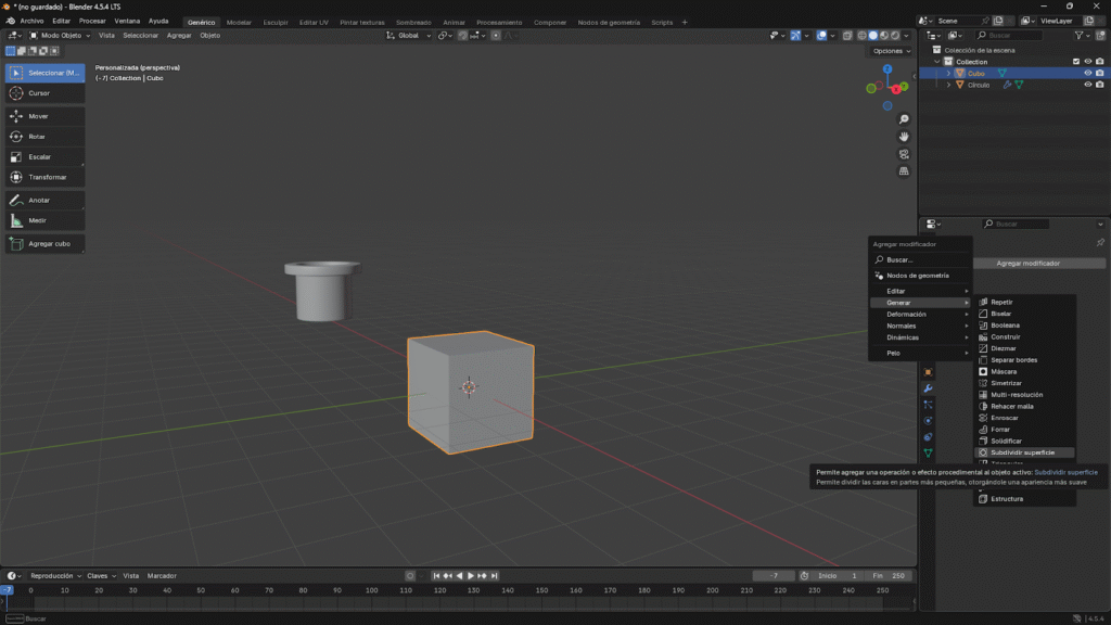
Seleccionamos el cubo y vamos a “Modificadores”, “Generar” y “subdividir superficies”

De esta manera podemos volverla una esfera aumentando el número de vistas

Quedando de esta manera

Damos Control + R para así dividir el objeto y de esta manera formar lo siguiente

luego creamos un nuevo cubo, de este seleccionamos la cara de abajo y con S lo escalamos quedando así

Luego con I creamos el espacio para que encaje la cara del Hongo, con G + Z movemos en el eje Z para ajustarlo y que quede de esta manera

Ajustamos la posición de la cabeza del hongo, y creamos dos cubos para los ojos

Creamos primero 1 y duplicamos con Shift+D y lo ajustamos en el eje X para que queden a la misma altura

Y posteriormente suavizamos

Quedando de esta manera

Texturizado
Creamos un material para la piel con un color piel

Luego un nuevo material y lo asignamos a los ojos, le ponemos el color negro

Creamos un nuevo material y lo asignamos al hongo

Vamos a la opción de Sombreado de la parte de arriba, acá buscamos “Voronoi” y “Rampa de Color” los conectamos

Ajustamos los parámetros para el color, escala y aleatoriedad

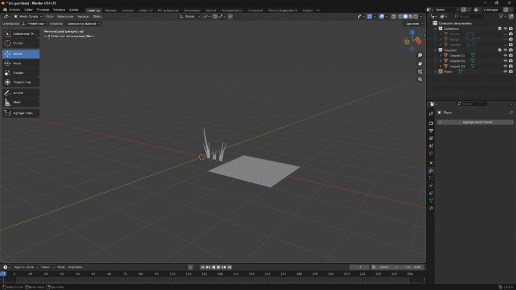
Creación de césped
Modelado
Creamos un plano y lo rotamos a 90 grados en el eje x

Ajustamos su tamaño y con Control+R hacemos subdivisiones

Le damos forma y este mismo lo duplicamos varias veces quedando así

Con este proceso creamos 3 céspedes diferentes con diferentes formas

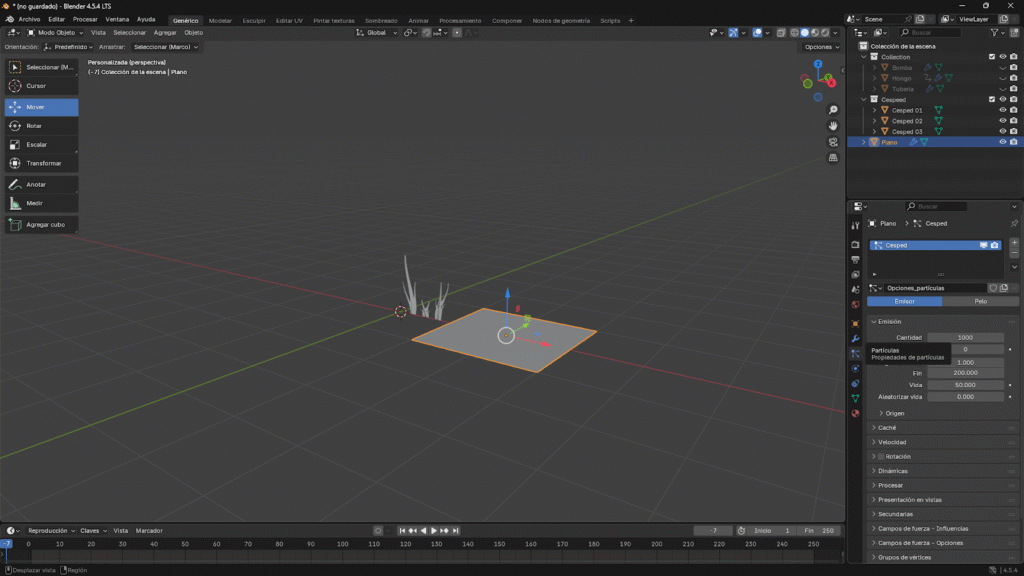
Sistemas de partículas
Teniendo ya esto creamos un plano

Lo seleccionamos y nos vamos a la opción de partículas

Y en esta opción seleccionamos la Colección de “Césped”

Ajustamos algunos parámetros como “Rotación”, “Aleatorizar Rotación”, “Aleatorizar escala” y la opción “Secundarias” la dejamos en “Interpoladas” quedando así

Texturizado
Creamos un material para cada base de Césped que creamos que en total son 3

Creación Muñeco De Nieve Mario Bros
Modelado
Empezamos creando un Cubo y en “Modificadores” agregamos una “Subdivisión”

Duplicamos el cubo y lo ponemos arriba del anterior y con S ajustamos la escala un poco más pequeña

De nuevo duplicamos el cubo a uno más pequeño para la nariz

De nuevo duplicamos dos veces para los botones

Creamos un nuevo cubo de la misma manera, pero más alargado para los ojos y duplicamos con Shift+D

Tomamos una imagen como referencia y ponemos un cubo encima

Seleccionamos el cubo, vamos a “Editar”, “Preferencias” “Administrar extensiones” y buscamos “Auto Mirror” instalamos

Lo aplicamos al cubo esto para que sea simétrico lo que realicemos

Con Control+R dividimos el cubo y de esta manera empezamos a modelar el bigote quedando algo así

Quitamos la plantilla y nos quedaría de esta manera

Lo posicionamos en donde debe ir y agregamos una subdivisión quedando así

Creamos un cubo, le aplicamos “Subdividir superficie” y borramos la parte de abajo así

Bajamos la parte de atrás de la gorra

Rotamos el Gorro

Seleccionamos la parte delantera y con E extremos

Ajustamos con S la escala

Agregamos en “Modificadores” y opción “Solidificar”

Agregamos en “Modificadores” y opción “Subdividir superficie” y sombrear suave

Duplicamos la parte del frente de la gorra y en “Preferencias” añadimos “LoopTools”

Clic derecho y seleccionamos esta opción

Se creará un círculo acorde a la forma del gorro, ajustamos con S la escala

Creamos un plano y lo dividimos con Control+R

Formamos esta figura

Seleccionamos los 4 lados que forman la M y presionamos Control+B

Quitamos las caras que no necesitamos y le damos a la opción solidificar y biselar

Ajustamos el tamaño y posición a la gorra

Creamos un aro

Aplicamos Subdivisión y también ajustamos la escala a la parte superior

Con E nos ayudamos a dar forma

Lo ajustamos a muñeco de nieves y arreglamos a la forma de la barriga, la bufanda

Texturizado
Creamos un material para el cuerpo y le asignamos el color blanco

Hacemos uno nuevo para los ojos y le asignamos el color negro

Luego otro para los botones y le asignamos el color negro

Después uno para la gorra y le asignamos el color rojo

Seguimos con uno para la el círculo de la gorra y le asignamos el color blanco

También para el bigote y le asignamos el color café

Creamos dos nuevos materiales para la bufanda y le asignamos el color rojo y gris intercalado

Creación Ladrillos Mario Bros
Modelado
Empezamos creando un cubo

Ajustamos las medidas del cubo

Creamos un cubo de 4 de lado

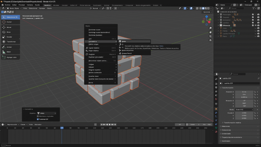
Al primer cubo que creamos lo seleccionamos y con Alt+D lo duplicamos, pero vinculado, en ese caso al modificar el primer cubo los demás duplicados a partir de ese se modificaran igual

Duplicamos y ajustamos los ladrillos como se muestra

Con la vista 3, movemos todos los ladrillos a un lado del cubo

Con la vista 7,duplicamos los ladrillos y los rotamos en el eje Z a -90 y en el eje X a 180

De esta misma forma duplicando y rotando completamos todo el cubo

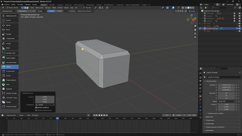
Biselamos el ladrillo principal

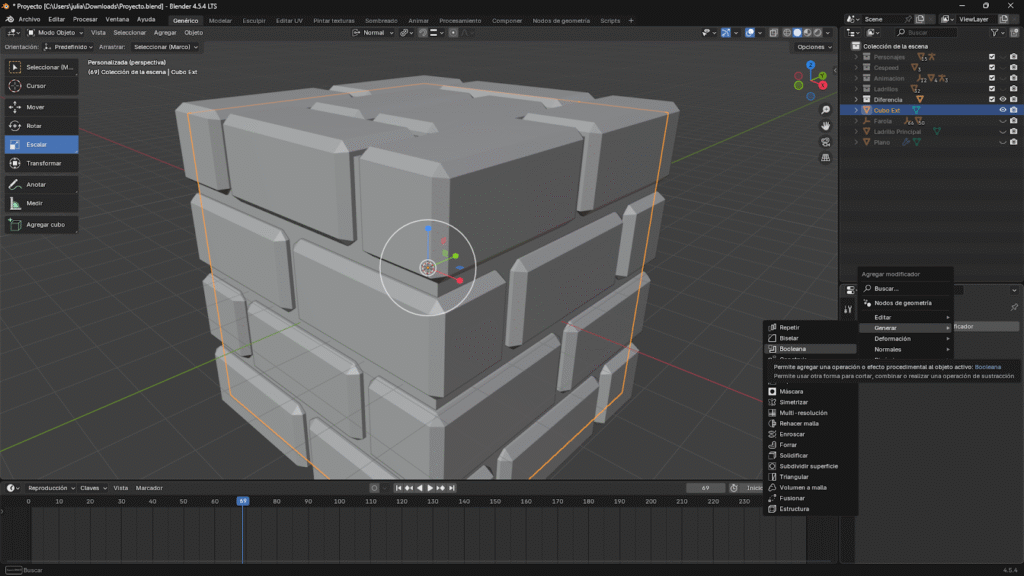
Duplicamos la colección de ladrillos y a la copia le damos la siguiente opción

Al cubo le agregamos un modificador Booleana y seleccionamos la colección de ladrillos 2

Quedando de esta manera para el relleno entre los ladrillos

Texturizado
Seleccionamos el relleno y le agregamos un color café oscuro

Seleccionamos el uno de los ladrillos y le aplicamos un color café más claro

Iluminación
Seleccionamos esta opción

La ajustamos con estos parámetros de intensidad y ángulo

Ahora agregamos esta luz de área

Y le ajustamos estos parámetros, potencia y tamaño

Le agregamos una restricción a la luz y le damos a apuntar al relleno, ajustamos la luz como más nos guste

Creación Fondo
Buscamos la imagen que queramos de fondo y la descargamos

En Blender vamos a esta opción

Y seleccionamos la imagen que previamente descargamos

Rotamos y ajustamos la escala para el escenario y duplicamos la cantidad necesaria

Descargar Modelos Sketchfab
Cubo Misterioso
Buscamos el modelo que nos guste en Sketchfab y lo descargamos en formato glb

Arrastramos la descarga a Blender y le damos a la opción importar

Y ya lo tendríamos para usarlo

Árbol de Navidad
Buscamos el modelo que nos guste en Sketchfab y lo descargamos en formato glb

Arrastramos la descarga a Blender y le damos a la opción importar

Y ya lo tendríamos para usarlo

Farola
Buscamos el modelo que nos guste en Sketchfab y lo descargamos en formato glb

Arrastramos la descarga a Blender y le damos a la opción importar

Y ya lo tendríamos para usarlo

Mario
Buscamos el modelo que nos guste en Sketchfab y lo descargamos en formato glb

Arrastramos la descarga a Blender y le damos a la opción importar

Y ya lo tendríamos para usarlo

Animación
Descargar Movimientos de Mixamo
En Mixamo subimos el personaje en formato FBX

Ajustamos el personaje en pose T

Ajustamos los puntos en las partes que corresponden de esta manera

Y con esto ya podríamos poner cualquier animación al personaje, seleccionamos la que más nos guste, y lo descargamos.

Luego arrastramos el archivo a Blender

Quedando de esta manera

Aplicar repetición a la animación
Teniendo ya la animación la ubicamos en el escenario, en este caso la animación de correr que será la que más usaremos

Seleccionamos la armadura, Shift+E y le damos a la opción de repetición

Vamos a “Editor de Curvas”

Seleccionamos alguna de las curvas, vamos a “Modificadores” y en “Modo Final” lo cambiamos a “Repetir con desplazamiento”

Copiamos el modificador y con A seleccionamos todas las curvas y pegamos el modificador en todas

Vamos a la opción de abajo a la izquierda “Pegar Modificadores” y activamos la casilla “Reemplazar existente”

Agregar animaciones al personaje
Para agregar más animaciones vamos a la opción de “Editor de acciones”

Y le agregamos un nombre a cada animación

Abrimos dos paneles, uno en “Editor de acciones” y otro en “Animación No lineal”

En “Animación no lineal” al movimiento que ya tenemos asignado de correr le daremos a la opción “Empujar acción hacia abajo” para almacenarla

Como se ve la acción de correr arriba ya no está, entonces asignaremos la nueva acción “Salto Vertical”

Y seleccionamos la opción de “Empujar acción hacia abajo” para almacenarla

Para ajustar la posición en la que inicia esta animación vamos a modo pose

Seleccionamos la parte del esqueleto central

Presionamos Shift+S y seleccionamos la opción “Cursor a selección”

Ahora posicionamos la segunda animación y con clic derecho seleccionamos la opción “Editar acción escondida”

Nuevamente, Shift+S y seleccionamos la opción “Selección a cursor”

Clic derecho y le damos a la opción “Insertar clave”

Vamos al editor de curvas, seleccionamos la curva de la posición X, escogemos el punto del primer fotograma de la animación Control+I y ajustamos la curva pareja al primer punto

Hacemos lo mismo con Z y le damos a finalizar la edición

Por último, para suavizar la transición de movimientos en la opción “Fundido de entrada” ajustamos los parámetros hasta que quede fluido.

Agregar trayectoria para animaciones propias
Agregamos la trayectoria

Ajustamos los nodos al movimiento que queremos

Seleccionamos esta opción para que el objeto siga la trayectoria

Seleccionamos el gotero y con este seleccionamos la trayectoria que realizamos

Ahora el objeto estará siguiendo la trayectoria y creamos dos puntos de desplazamiento, la inicial y la final

Lo ajustamos al escenario y ajustamos las curvas con el editor para manejar la velocidad

También agregamos una nueva restricción de copiar escala al personaje y ajustamos la escala en el eje Z para simular que lo aplasta

Ya con esto y ajustes aplicamos las animaciones hasta completar todo quedando de esta manera

Cámaras
Agregamos una cámara

La ajustamos a la posición que queremos

En la vista línea de tiempo agregamos un punto clave

Rotamos y ajustamos el siguiente frame, y así con cada uno hasta tener algo así

Asi quedaria ya hasta el final

Renderizado
Para renderizar todo, vamos a esta opción y acá podemos cambiar varios parámetros para renderizar

Seleccionamos el formato de salida a Video FFmpeg

Y luego en la opción “Codificación” seleccionamos MP4

luego Seleccionamos donde se guardara el archivo

Por último damos a la opción “Procesar” y luego “Procesar Animación”

Video
Animación
Creditos
Autor: Julian David Avila Calderon
Editor: Mg. Carlos Iván Pinzón Romero
Código: CG-202502
Universidad: Universidad central
Conclusiones
1. Texturas
Las texturas son clave para dar carácter y coherencia visual a cada elemento. Un buen uso de materiales mejora el realismo y la estética general de la escena.
2. Animación
La animación aporta vida y personalidad. Un buen control del movimiento, el ritmo y las poses convierte modelos estáticos en personajes creíbles.
3. Renderizado
El render es la etapa donde todo se unifica. Una iluminación cuidada, buenas sombras y el motor adecuado pueden elevar por completo el resultado final.
4. Efectos y posproducción
Detalles como partículas, luces o ajustes de color enriquecen la atmósfera y aportan un acabado más profesional.
5. Proceso creativo
La animación en Blender es un trabajo integral donde cada etapa —modelado, texturas, animación y composición— influye directamente en la calidad final.
Referencias
Aura Prods. 5 may 2023 . LA GUÍA DEFINITIVA DE BLENDER 4.0! (Tutorial completo en Español) | Desde cero! 2023.[Video]. YouTube. https://www.youtube.com/watch?v=O-tV7uBf5LI&list=LL&index=13
Avaturn. (n.d.). Avaturn [Web application]. https://avaturn.com
CHATO 7 PRO. 16 noviembre 2023. Tutorial 3D, blender - modelado bloque LADRILLOS Super Mario [Vídeo]. YouTube. https://www.youtube.com/watch?v=2vFfdWFFEp8
DxD - Programación y Diseño. 10 sept 2023 . COMO MODELAR un BIGOTE en BLENDER (2023).[Video]. YouTube. https://www.youtube.com/watch?v=fZ6LE6muUbA&list=LL&index=10
ELpanainsanoteDev. 25 diciembre 2023 . Cómo hacer un pino low poly en blender, fácil y rápido.[Video]. YouTube. https://www.youtube.com/watch?v=grZdzZM9qx8
nintendo company ltd. (n.d.). Nintendo [Website]. https://www.nintendo.com
Sketchfab. (n.d.). Sketchfab [Website]. https://sketchfab.com
Pixabay. (2025). Pixabay.com. https://pixabay.com/es/sound-effects/
Prislake. 5 diciembre 2020 . Winter and Holidays Music from Mario games [Vídeo]. YouTube. https://www.youtube.com/watch?v=vGfkeW5y1cY
