Modelado 3D de Rostros en Blender con texturizado y pelo.
Introducción al modelado 3D
El modelado 3D es el proceso de crear representaciones tridimensionales de objetos o superficies utilizando software especializado. A través de este proceso, se generan modelos digitales que pueden ser visualizados desde cualquier ángulo, manipulados, animados e incluso impresos en 3D. Estos modelos pueden representar desde formas simples hasta estructuras complejas con un alto nivel de detalle.
- El modelado 3D se implementa en una amplia variedad de ámbitos, entre ellos:
- Entretenimiento: en películas animadas, efectos visuales, videojuegos y realidad virtual.
- Arquitectura y diseño: para crear representaciones realistas de edificios, interiores y urbanismo.
- Ingeniería y manufactura: en el diseño de piezas, maquinaria y prototipos industriales.
- Medicina: para reconstrucciones anatómicas, simulaciones quirúrgicas y prótesis personalizadas.
- Publicidad y marketing: en la creación de productos visuales llamativos para campañas comerciales.
- Educación y formación: como herramienta visual y didáctica para la enseñanza interactiva.
Uno de los programas más versátiles y populares para modelado 3D es Blender, una plataforma gratuita y de código abierto que ofrece herramientas para modelado, esculpido, animación, simulación y renderizado. Además, KeenTools es un complemento que puede integrarse con Blender para facilitar el rastreo facial y la reconstrucción 3D de rostros a partir de videos o fotografías, lo que resulta especialmente útil en efectos visuales y animación digital.
Proceso de modelado
- Paso 1: Instalar FaceBuilder en Blender
- Descarga el complemento: Ve al sitio oficial: https://keentools.io
- Descarga el archivo ZIP del FaceBuilder for Blender. No lo descomprimas.
- Descarga el complemento: Ve al sitio oficial: https://keentools.io

- Instala el complemento en Blender:
- Abre Blender.
- Ve a Edit, aqui se encuentra la pestaña Preferences que finalmente nos mostrara el emnu de Add-ons.

- Haz clic en el botón Install… (parte superior derecha).

- Selecciona el archivo ZIP que descargaste y haz clic en Install Add-on.

- Activa FaceBuilder:
- En la misma ventana de Add-ons, busca “FaceBuilder” en la barra de búsqueda.
- Marca la casilla para activar el complemento.

- Accede a FaceBuilder:
- Cierra las preferencias.
- Presiona la tecla N en la vista 3D para abrir la barra lateral.
- Verás una nueva pestaña llamada FaceBuilder. Ahí es donde trabajarás.

- Paso 2: Crear una nueva cabeza (modelo base)
- En la pestaña FaceBuilder, haz clic en Create New Head.
- Esto insertará un modelo base de cabeza en el espacio 3D.
- Asegúrate de que el objeto esté seleccionado.

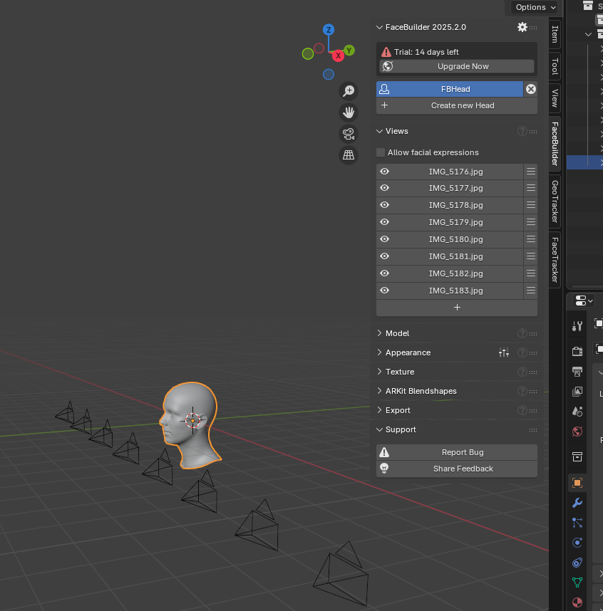
- Paso 3: Cargar imágenes de referencia (Add Images)
- En la misma pestaña de FaceBuilder, busca el botón Add Images.
- Selecciona varias fotografías del rostro que quieres modelar:
- Idealmente desde distintos ángulos: frontal, ¾ izquierdo, ¾ derecho, perfil izquierdo, perfil derecho.
- En la misma pestaña de FaceBuilder, busca el botón Add Images.


- Las imágenes se cargarán como planos dentro de la escena de Blender, alrededor del modelo base.

- Una vez cargadas, cada imagen tendrá su propio conjunto de “pines” (marcadores) que te permitirán ajustar la forma del modelo de acuerdo con los rasgos faciales en cada vista.
- Adicionalmente, el complemento nos facilita en gran medida la tarea de ajustar los pines manualmente, gracias a la opción de Auto Align.









- Una vez que cada imagen haya sido alineada correctamente en cada perspectiva debemos volver a la vista isométrica de Bender, para verificar sin las proporciones del modelo son las correctas para finalmente texturizarlo.
- Esto lo podemos hacer con el botón Back to 3D.

- En el mismo menu donde realizamos los ajustes de cada imagen podemos realizar la textura, simplemente presionando el boton Create Texture.
- Para conservar una alta calidad en la textura de nuestro modelo debemos modificar los valores de Width y Height (W y H) en el boton Texture Settings.




Creación del pelo.
- Para añadir pelo al modelo debemos irnos a la parte inferior izquierda, donde se encuentra la linea del tiempo, y cambiar la misma al Asset Browser.
- En este menú podremos encontrar las diversas opciones que nos brinda el programa para hacer añadir pelo a nuestros modelos.


- Para añadir pelo, se debe seleccionar el modelo como objeto activo y de esta manera añadir un Empty Hair.
- Se debe añadir una curva en el menú de Add o con el atajo Shift + A.


- Con el modelo seleccionado y añadida la curva debemos, ir al modo Sculpt para usar el pincel Add.


- Con el pincel Add añadiremos una curva que nos servirá como guía para darle un efecto rizado al cabello.

- En el Asset Browser que anteriormente desplegamos deberemos buscar el efecto Curl Hair Curves y arrastrarlo hacia el modelo.


- Una vez añadido el efecto, seleccionaremos el pincel Density, y habilitaremos la simetría, esto nos servirá para añadir pelo en el modelo.


- Con la simetría activa podemos empezar a añadir pelo en el modelo, simplemente haciendo clic en la superficie del modelo.

- Para ajustar el largo del pelo deberemos usar el pincel que se encuentra en la pestaña , llamado Grow/Shrink. Además usaremos el pincel Comb para cambiar la dirección del pelo.



- Para finalizar añadiremos un material con la curva seleccionada, simulando el color del pelo.


- En las opciones de material cambiaremos la opción de surface por defecto a Principal Hair BSDF.
- En las opciones de material cambiaremos el color al deseado.
- Cambiaremos la opción por defecto de Direct Coloring por Melanin Concentration y modificaremos el valor de Melanin a 1.



Con estos pasos, hemos finalizado satisfactoriamente el proceso completo de creación del personaje 3D. Esto incluyó el modelado detallado de la cabeza utilizando referencias fotográficas, el texturizado preciso que permite otorgar realismo a la piel y rasgos faciales. Finalmente, la aplicación del cabello, que añade una capa esencial de naturalidad y personalidad al modelo. El resultado es una representación tridimensional coherente, visualmente atractiva y técnicamente preparada para ser utilizada en animaciones, renders, videojuegos o entornos virtuales. Este flujo de trabajo no solo garantiza precisión anatómica, sino también flexibilidad para futuras modificaciones o integraciones en proyectos más complejos.

Referencias
KeenTools. (2023). FaceBuilder for Blender. Recuperado de https://keentools.io/
Créditos finales
Créditos
Autor: Yhonatan Estyben Garcia Becerra
Editor: Carlos Iván Pinzón Romero
Código: UCMV-9
Universidad: Universidad Central
