La maldición de la Navidad: Cinemática 3D en Blender

Este proyecto consiste en la creación de una cinemática 3D desarrollada en Blender, basada en una historia original titulada La maldición de la Navidad.
La animación está compuesta por tres escenas que combinan ambientes navideños, personajes animados, elementos decorativos y efectos visuales.
A través del uso de modelado, texturizado, iluminación temática y composición de cámara, se construye una narrativa que inicia con un ambiente tranquilo, continúa con una celebración familiar y culmina con la aparición inesperada del Krampus, introduciendo tensión y contraste dentro de la atmósfera festiva.
El objetivo principal es demostrar el dominio técnico y artístico en la producción de escenas 3D coherentes y expresivas.
SINOPSIS DE LA CINEMÁTICA: La maldición de la Navidad
La cinemática está compuesta por tres momentos principales:
Escena 1 – El presagio
La animación inicia con un ambiente frío y silencioso en el exterior, donde un muñeco de nieve aparece en calma. Esta escena funciona como introducción atmosférica, anticipando que algo inusual está a punto de suceder.
Escena 2 – La celebración navideña
La cámara se traslada al interior de la casa, donde una familia celebra la Navidad. Bailan, comparten alimentos y bebidas, entre ellas Pepsi, en un ambiente cálido y festivo.
La composición incluye una mesa decorada, luces navideñas, regalos, avatares en movimiento y una iluminación suave que refuerza la sensación de hogar.
De forma repentina, un fuerte golpe en la puerta irrumpe en la calma. El Krampus, figura oscura y antagónica de la Navidad, aparece como amenaza externa.
La familia reacciona con gritos y tensión, marcando el punto de giro dramático de la cinemática.
Escena 3 – La despedida simbólica
La obra finaliza con la aparición de una bola de nieve, retomando el elemento del inicio y cerrando la narrativa con un símbolo que mezcla misterio y continuidad.
Metodología
Modelado y construcción del escenario
La primera etapa del proceso consistió en la creación de los entornos principales de la cinemática.
La escena inicial se desarrolló en un ambiente exterior nevado en el cual se modeló un muñeco de nieve siguiendo referencias visuales previamente seleccionadas.
Posteriormente, se construyó el interior de la vivienda donde ocurre la celebración navideña.
Para ello se utilizaron técnicas de modelado poligonal, cortes con Loop Cut (Ctrl + R), extrusiones y ajustes de proporciones para garantizar un espacio arquitectónico coherente.
Se cuidaron detalles como la mesa, paredes, orientación de los muebles y la ubicación de los objetos navideños.
Modelado inicial de una lata de Pepsi mediante un cilindro base en Blender
En esta imagen se observa el inicio del proceso de modelado utilizando un cilindro como figura base.
Este objeto sirve como punto de partida para construir elementos tridimensionales dentro de la escena, aplicando transformaciones básicas y estableciendo la estructura inicial del modelo.

Aplicación de un corte con Loop Cut en el cilindro
En la imagen se muestra el uso de la herramienta Loop Cut para generar un nuevo borde alrededor del cilindro.
Este paso permite dividir la geometría y crear secciones adicionales que facilitan modificaciones posteriores en la forma del modelo, asegurando un control más preciso sobre su estructura.

Selección del borde superior del cilindro para modificaciones posteriores
En esta imagen se observa la selección del conjunto de aristas superiores del cilindro dentro del modo Edición.
Este paso permite preparar la geometría para operaciones como extrusión, escalado o suavizado, con el fin de refinar la forma del modelo y avanzar en su construcción.

Vista ortográfica posterior del cilindro en Blender
En esta imagen se presenta la vista ortográfica trasera del modelo en forma de cilindro.
Esta perspectiva permite revisar la simetría, proporciones y alineación del objeto dentro del espacio 3D, facilitando ajustes precisos durante las etapas tempranas del modelado.

Ajuste de altura del cilindro en vista ortográfica
En esta captura se observa el cilindro con una altura modificada dentro de la vista ortográfica.
Este ajuste permite definir las proporciones finales del modelo antes de continuar con operaciones de detalle o modelado avanzado.

Selección completa de las caras laterales del cilindro
La imagen muestra la selección de todas las caras laterales del cilindro dentro del modo Edición.
Este paso permite aplicar transformaciones globales, como escalado o extrusión, para modificar la silueta general del modelo y avanzar en la construcción de su forma definitiva.

Transformación de las caras superiores e inferiores mediante escalado
En esta imagen se observa el escalado aplicado a las caras superiores e inferiores del cilindro, creando una forma más estilizada y generando variación volumétrica.
Este proceso permite refinar la silueta del modelo y definir la estructura previa antes de añadir detalles adicionales.

Forma intermedia del modelo tras aplicar escalados superiores e inferiores
La imagen muestra el cilindro con una silueta más definida luego de ajustar las zonas superior e inferior mediante transformaciones de escala.
Este procedimiento permite aproximar la forma del objeto al diseño final esperado, manteniendo una geometría limpia y uniforme.

Extrusión de la cara superior para definir el borde interno del modelo
En esta imagen se observa la extrusión aplicada a la cara superior del cilindro con el fin de generar un borde hundido.
Esta técnica permite crear detalles estructurales en el modelo, proporcionando mayor realismo y preparando la geometría para ajustes posteriores.

Modelado del interior del objeto mediante extrusión hacia abajo
La imagen muestra la creación del interior del modelo, lograda mediante una extrusión descendente de la cara superior para formar un volumen interno.
Este procedimiento permite definir el espacio hueco del objeto y establecer la estructura necesaria para continuar con el diseño de elementos más detallados.

Ajuste del borde interior mediante extrusión y escalado
En esta imagen se observa la modificación del borde interior del modelo, lograda mediante una combinación de extrusión y escalado hacia el centro.
Este proceso permite definir la forma final del orificio superior, asegurando una transición suave entre las superficies y mejorando la coherencia geométrica del objeto.

Inserción de caras para definir el diseño superior del modelo
En esta imagen se aprecia la herramienta de Inset aplicada sobre el área superior del objeto, generando nuevas caras internas que permiten modelar detalles adicionales.
Este procedimiento es fundamental para crear la forma característica del diseño, especialmente en zonas donde se requiere precisión geométrica y subdivisiones controladas.

Detalle superior del modelo tras el refinamiento de la tapa
En esta imagen se observa el diseño final de la parte superior del modelo, donde las extrusiones, cortes y ajustes de geometría permiten definir con claridad la forma característica de una tapa metálica.
El refinamiento de los bordes y la correcta distribución de los vértices aportan mayor realismo y precisión al modelo 3D.

Modelo 3D suavizado tras aplicar modificadores de sombreado
En esta imagen se aprecia el modelo final con un sombreado suavizado (Shade Smooth), lo que permite eliminar la apariencia facetada de los polígonos y otorgar una superficie continua y realista.
Este acabado representa la fase final del modelado antes de pasar al texturizado o la aplicación de materiales.

Lata 3D finalizada tras la duplicación y ajustes finales
En esta imagen se muestra el modelo final de la lata, ya suavizado y con la geometría completamente definida.
La duplicación del objeto y la revisión final de sus proporciones permiten obtener un modelo listo para texturizar o integrar dentro de la escena principal.

Modelado detallado de la anilla superior de la lata
En esta imagen se aprecia el proceso de modelado de la anilla o tapa superior que permite abrir la lata.
Se observa una geometría compleja compuesta por extrusiones, cortes y subdivisiones cuidadosamente distribuidas para recrear la forma característica de este mecanismo.
Este nivel de detalle aporta realismo y funcionalidad al modelo final.

Aplicación de materiales mediante el editor de nodos en Blender
En esta imagen se observa el proceso de asignación de materiales al modelo 3D utilizando el editor de nodos.
Se emplea un Principled BSDF para definir propiedades como el color base, la rugosidad y la metálicidad, permitiendo obtener una apariencia más realista para la superficie de la lata dentro del entorno HDRI.

Despliegue UV y aplicación de textura para la etiqueta de la lata
En esta imagen se observa el mapeo UV del modelo 3D junto con la textura correspondiente a la etiqueta de la bebida.
El objeto ha sido completamente desenrollado para alinear correctamente las coordenadas UV con la imagen de la marca, garantizando que la textura se ajuste con precisión alrededor del modelo.
Este proceso es fundamental para obtener un resultado visual coherente y profesional.

Ajuste del material PBR con la textura aplicada al modelo 3D
En esta imagen se evidencia la configuración del material final de la lata, utilizando un Principled BSDF combinado con la textura previamente mapeada mediante UV.
Se ajustan parámetros como la metalicidad y la rugosidad para lograr un acabado realista, propio de una superficie metálica impresa.
Este paso permite integrar de manera coherente la etiqueta con el modelo 3D en su totalidad.

Visualización final del modelo texturizado en el entorno 3D
En esta imagen se muestra la lata completamente texturizada con la etiqueta de Pepsi aplicada correctamente sobre su superficie.
La iluminación del entorno permite apreciar el acabado metálico y los reflejos característicos del material, evidenciando un resultado realista tras el proceso de modelado, mapeo UV y configuración de materiales.

Modelado base del muñeco de nieve mediante esferas superpuestas
En esta imagen se muestra el inicio del proceso de creación del muñeco de nieve, construido a partir de tres esferas superpuestas de diferentes tamaños.
Este enfoque permite establecer la estructura volumétrica principal del personaje, preparando la malla para posteriores etapas de esculpido y refinamiento.

Ajuste del volumen del muñeco de nieve mediante modificador de desplazamiento
En esta imagen se observa la aplicación del modificador Displace sobre las esferas que conforman el muñeco de nieve.
Este modificador permite alterar ligeramente la superficie para generar variaciones sutiles en el volumen, contribuyendo a una apariencia más orgánica y menos geométrica antes de iniciar el proceso de esculpido detallado.

Deformación extrema causada por el modificador de desplazamiento
En esta imagen se evidencia una deformación exagerada del modelo base del muñeco de nieve debido a valores elevados en el modificador Displace.
Esta alteración muestra cómo el desplazamiento, cuando no se controla adecuadamente, puede distorsionar la malla y modificar drásticamente su silueta.
Este paso ilustra la importancia de ajustar correctamente la intensidad y las texturas del modificador para mantener la forma deseada durante el proceso de esculpido.

Generación de textura irregular mediante desplazamiento con mapa de nubes.
En esta imagen se aprecia el uso del modificador Displace combinado con una textura procedural de tipo Nubes para generar irregularidades en la superficie del modelo.
Este método permite simular acumulaciones de nieve y volúmenes orgánicos, aportando mayor complejidad visual al muñeco. La previsualización del mapa de nubes muestra cómo la textura influye directamente en la deformación de la malla.

Ajuste controlado del desplazamiento para suavizar la textura del muñeco de nieve
En esta imagen se observa el modelo del muñeco de nieve tras reducir la intensidad del modificador Displace, logrando una superficie más suave y natural.
Este ajuste permite conservar la irregularidad propia de la nieve sin deformaciones exageradas, equilibrando detalle y coherencia volumétrica antes de continuar con el proceso de esculpido o refinamiento.

Agregado de rasgos faciales al modelo del muñeco de nieve
En esta imagen se observa el muñeco de nieve con la incorporación de elementos faciales básicos, como los ojos modelados mediante esferas adicionales.
Esta etapa marca el cierre del proceso de construcción del personaje, definiendo su identidad visual y preparándolo para las fases posteriores de texturizado, iluminación e integración en la escena final.

Creación del plano inicial para la base de la habitación
En esta imagen se muestra el comienzo del modelado del escenario interior, donde se añade un plano que servirá como base del piso de la habitación.
Este elemento fundamental permite establecer las dimensiones iniciales del espacio arquitectónico y funciona como punto de partida para la construcción de paredes, mobiliario y decoraciones posteriores.

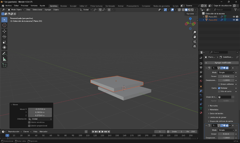
Aplicación del modificador Solidify al plano base del escenario.
En esta imagen se observa la incorporación del modificador Solidify al plano inicial del piso. Este modificador permite otorgar grosor a la superficie, convirtiendo el plano en una estructura tridimensional.
Este paso es fundamental para construir las bases físicas del escenario y garantizar que las paredes y elementos arquitectónicos tengan un espesor realista dentro de la composición.

Configuración del grosor en el modificador Solidify para la base del escenario
En esta imagen se muestra el ajuste del grosor aplicado al plano mediante el modificador Solidify. Este parámetro permite definir la altura de la superficie, transformando el plano en una pieza tridimensional con volumen real.
La configuración precisa del grosor es fundamental para mantener proporciones adecuadas dentro del espacio arquitectónico.

Duplicación y posicionamiento de planos para construir la estructura del piso
En esta imagen se observa la duplicación del plano inicial y su posterior desplazamiento para comenzar a definir diferentes niveles dentro de la estructura del piso.
Este proceso permite organizar la base arquitectónica del escenario, preparando el espacio para la construcción de paredes, puertas y otros elementos que conformarán la habitación.

Escalado del plano base para definir el área principal del piso
En esta imagen se observa la ampliación del plano que conforma la base del escenario mediante la herramienta de Scale.
Este ajuste permite aumentar las dimensiones del piso para establecer el área principal de la habitación.
La manipulación uniforme de los ejes garantiza que el espacio arquitectónico mantenga proporciones adecuadas antes de añadir paredes y mobiliario.

Aplicación del modificador Bevel para suavizar los bordes del escenario
En esta imagen se observa la selección de un nuevo plano destinado a conformar parte de la estructura del piso, junto con el proceso de añadir el modificador Bevel.
Este modificador permite redondear o suavizar los bordes de la geometría, evitando esquinas rígidas y otorgando un acabado más realista al entorno arquitectónico.
La correcta aplicación del Bevel es esencial para mejorar la estética general de la habitación y asegurar una transición visual más natural entre sus elementos.

Resultado del modificador Bevel aplicado al borde del piso
En esta imagen se aprecia el efecto del modificador Bevel ya aplicado sobre los bordes del plano que conforma el piso del escenario.
El biselado suaviza las esquinas, eliminando aristas duras y generando un acabado más natural y estético. Este proceso es fundamental para evitar geometrías rígidas y mejorar la integración visual del piso dentro del ambiente arquitectónico.

Duplicación y extensión de geometría para la construcción del segundo nivel del piso
En esta imagen se aprecia la creación de un elemento adicional mediante la duplicación y alargamiento de un plano, el cual servirá como extensión o segundo nivel dentro de la estructura del piso.
Este proceso forma parte de la construcción progresiva del espacio arquitectónico y permite definir zonas adicionales de la habitación.
La geometría duplicada será posteriormente refinada mediante modificadores y ajustes de proporción.

Ajuste del biselado en los bordes del segundo nivel del piso
En esta imagen se observa la aplicación del modificador Bevel sobre el plano duplicado que conforma el segundo nivel del piso.
Se destacan los parámetros de la herramienta que permiten controlar el ángulo, la cantidad de segmentos y el desplazamiento del bisel.
Estos ajustes son esenciales para obtener bordes más suaves y uniformes, mejorando la continuidad estética del escenario arquitectónico.

Generación de paneles mediante la repetición del plano para el piso
En esta imagen se muestra la aplicación del modificador Array sobre el plano duplicado para crear una secuencia de paneles alineados.
Este procedimiento permite construir un piso con apariencia modular, simulando tablones o divisiones estructurales que aportan mayor detalle y realismo al escenario.
La repetición controlada garantiza uniformidad en el diseño y facilita la expansión del área del piso.

Incorporación de un cubo base para iniciar la construcción de las paredes
En esta imagen se observa la adición de un cubo sobre la estructura del piso, el cual será utilizado como punto de partida para modelar las paredes de la habitación.
Este procedimiento forma parte de la creación progresiva del espacio arquitectónico, permitiendo establecer la altura y el espesor de los muros mediante extrusión y escalado en etapas posteriores.

Eliminación de caras del cubo para iniciar la construcción de la pared
En esta imagen se observa el proceso de eliminación de caras del cubo mediante el menú de borrado en modo Edición.
Este paso permite abrir la geometría del cubo y convertirla en una superficie apta para extrusión, facilitando la creación de paredes y estructuras verticales dentro de la habitación.
La supresión controlada de caras es fundamental para moldear correctamente la arquitectura del escenario.

Construcción de la estructura básica de la habitación mediante extrusión del cubo
En esta imagen se aprecia la formación de la habitación a partir de un cubo al que se le han eliminado caras y se le ha aplicado el modificador Solidify para otorgar grosor a las paredes.
Este proceso crea una estructura tridimensional con muros definidos, sirviendo como base para el diseño interior del escenario.
La combinación de extrusión y grosor permite lograr un espacio arquitectónico funcional y visualmente coherente.

Integración del piso panelado dentro de la estructura de la habitación
En esta imagen se observa cómo el piso, previamente construido mediante paneles repetidos con el modificador Array, ha sido integrado dentro de la estructura de la habitación formada por paredes con grosor.
La correcta alineación del piso con los muros garantiza coherencia espacial y permite avanzar hacia la construcción del ambiente interior.
Este paso consolida la base arquitectónica sobre la cual se añadirán mobiliario, texturas e iluminación.

Inserción de una puerta prediseñada mediante el complemento Archimesh
En esta imagen se evidencia el uso del menú Agregar para insertar una puerta utilizando el complemento Archimesh.
Esta herramienta permite incorporar estructuras arquitectónicas prediseñadas, facilitando la creación de elementos como habitaciones, ventanas y puertas con geometría precisa.
La adición de la puerta constituye un paso fundamental para definir el acceso visual y estructural de la habitación dentro de la escena.

Activación del complemento Archimesh desde las preferencias de Blender
La imagen muestra el proceso de habilitación del complemento Archimesh mediante el panel de Preferencias → Administrar extensiones.
Tras buscar el término “arch”, se visualiza la opción correspondiente, la cual debe activarse para permitir la creación de elementos arquitectónicos prediseñados, como puertas, ventanas, habitaciones y mobiliario básico.
Este complemento resulta indispensable para la construcción eficiente de entornos interiores dentro de la cinemática.

Inserción y ajuste inicial de la puerta en el entorno interior
En esta imagen se observa la colocación de una puerta generada mediante el complemento Archimesh dentro de la estructura de la habitación.
La puerta se ubica sobre el piso previamente modelado, y aún se encuentra en su fase inicial de ajuste.
Se aprecia la posición del marco y el objeto auxiliar correspondiente al mango, el cual luego será modificado y suavizado mediante subdivisiones.
Este paso permite comenzar a definir la entrada principal del escenario, integrándola coherentemente con las dimensiones de la habitación creada.

Alineación de la puerta y aplicación del modificador Boolean en la pared
En esta fase se ha ubicado la puerta generada con Archimesh dentro de la estructura del cuarto, alineándola correctamente con una de las paredes laterales.
Para integrar la abertura de forma precisa, se utiliza el modificador Boolean aplicado al cubo que conforma la pared.
En el panel de propiedades se selecciona el modo Diferencia, utilizando como objeto de referencia el marco de la puerta (DoorFrame).
Este procedimiento permite recortar con exactitud el espacio donde la puerta debe encajar, garantizando una integración limpia y realista dentro de la geometría de la habitación.

Configuración de la animación de apertura de la puerta
En esta etapa se procede a animar la puerta generada mediante Archimesh. Para ello, se selecciona el objeto correspondiente al marco y la hoja de la puerta dentro del panel de jerarquía.
Posteriormente, en la línea de tiempo ubicada en la parte inferior de la interfaz, se definen los fotogramas clave que controlarán el movimiento de apertura.
En el fotograma inicial, la puerta se mantiene cerrada y se registra la posición con la opción Insertar fotograma clave.
Luego, avanzando en la línea de tiempo (por ejemplo, hasta el fotograma 40), se rota la puerta en su eje correspondiente para simular la apertura y se inserta un nuevo fotograma clave.
Este procedimiento permite generar una animación fluida y realista, indispensable para la cinemática donde la escena requiere que la puerta se abra en respuesta al impacto provocado por la llegada del Krampus.

Ajuste del eje de rotación y movimiento de la puerta para la animación
En esta imagen se muestra el proceso de alineación del eje de rotación de la puerta antes de continuar con la animación.
Para lograr una apertura correcta, es necesario ubicar el punto de origen de la puerta en el borde donde se encuentran las bisagras, de modo que la rotación se comporte de manera realista.
Una vez ajustado el origen, la puerta se posiciona en la escena verificando que su rotación inicial corresponda al estado cerrado.
En el panel de transformaciones se puede observar la configuración precisa de ubicación, rotación y escala utilizada, asegurando coherencia con los fotogramas clave definidos en la línea de tiempo.
Este paso es esencial para garantizar que la animación conserve naturalidad y que la puerta abra en el ángulo y dirección esperados dentro de la cinemática.

Creación del hueco de la ventana mediante el modificador Booleano
En esta imagen se muestra la etapa en la que se genera la abertura de la ventana en la pared principal del escenario.
Para realizar el recorte, se usa un cubo auxiliar como objeto de referencia, el cual se posiciona en el lugar exacto donde se desea que aparezca la ventana.
Posteriormente, se aplica un modificador Booleano al muro principal en modo Diferencia, utilizando el cubo como objeto de operación. Esto permite sustraer su volumen, creando un hueco limpio y preciso en la geometría.
En la parte derecha de la interfaz se observan los modificadores aplicados, así como la configuración del Boolean, que asegura que la apertura quede correctamente alineada y sin errores de malla.
Este paso es fundamental para integrar objetos adicionales, como marcos o vidrieras, que formarán parte de la ambientación interior de la habitación.

Construcción del marco interior de la ventana
En esta etapa se observa la creación del marco interior que rodea la abertura previamente generada con el modificador Booleano.
Una vez realizado el hueco en la pared, se añade una nueva geometría que funciona como borde o contorno de la ventana, aportando mayor detalle visual y coherencia estructural al escenario.
El marco se modela utilizando extrusiones y ajustes de escala para lograr un espesor uniforme a lo largo de todo el contorno.
Este elemento permite reforzar la sensación de profundidad en la pared, además de aportar realismo arquitectónico.
En el panel derecho se mantiene visible el historial de modificadores del muro, lo que permite ajustar la relación entre el recorte y el marco si es necesario.
Este paso es indispensable para integrar elementos como vidrios, cortinas o iluminación exterior en escenas posteriores.


Aplicación de color base mediante Texture Paint
En esta fase del proceso se inicia la pintura de texturas para el interior de la habitación utilizando la herramienta Texture Paint de Blender.
En la vista izquierda se observa el lienzo UV correspondiente al objeto seleccionado, donde se proyecta la distribución de las caras del modelo. Este espacio permite visualizar la textura en 2D y realizar ajustes precisos durante el pintado.
En la vista derecha se aprecia la habitación ya con una primera capa de color aplicada directamente sobre la geometría, utilizando un pincel configurado en modo Fill con una alta intensidad.
El color fucsia asignado funciona como base provisional para verificar que la textura se encuentra correctamente vinculada al material y que el mapa UV responde adecuadamente a la pintura.
En el panel derecho se encuentran los controles del pincel, incluyendo el selector de color, el tipo de mezcla y las opciones avanzadas, los cuales permiten refinar el proceso de texturizado.
Esta etapa es esencial para posteriormente aplicar colores más realistas, efectos de desgaste o variaciones tonales en la superficie interior de la escena.

Inicio del modelado de la mesa a partir de un cubo base
En esta figura se muestra el comienzo del modelado de la mesa utilizando un cubo primitivo como base.
El objeto ha sido añadido a la escena en Modo Objeto, ubicado frente al interior de la habitación previamente construida.
Este cubo servirá como estructura inicial para definir el tablero de la mesa, a partir del cual se aplicarán transformaciones de escala y posteriores subdivisiones o extrusiones dependiendo del diseño requerido.
En el panel derecho se observa la jerarquía de objetos organizada dentro de la colección, lo que facilita la gestión de cada elemento del escenario.
Esta etapa constituye el punto de partida para el modelado modular de mobiliario dentro de la cinemática.

Aplicación del modificador Mirror para la simetría del modelado de la mesa
En esta etapa del modelado, se aplica el modificador Mirror al cubo que servirá como base para la mesa.
Este modificador permite trabajar únicamente sobre la mitad del objeto mientras Blender genera automáticamente su reflejo simétrico respecto al eje seleccionado.
En este caso, se activa la simetría sobre el eje X, facilitando la creación de un objeto perfectamente equilibrado sin necesidad de modelar ambos lados manualmente.
En la vista se observa la línea azul que representa el eje de simetría, mientras el modelo comienza a ser escalado horizontalmente para definir las proporciones iniciales del tablero de la mesa.
Además, en el panel de la derecha se aprecia la estructura organizada de objetos dentro de la colección, manteniendo un flujo de trabajo ordenado conforme avanza la construcción del mobiliario.
Este paso optimiza el tiempo de modelado y asegura que todos los detalles añadidos en un lado del objeto se repliquen automáticamente en el lado opuesto.

Aplicación de transformaciones al objeto base antes de continuar el modelado
En esta figura se aprecia el uso del comando Aplicar → Escala, accesible mediante el menú contextual de Blender.
Este procedimiento permite fijar las transformaciones realizadas sobre el cubo —en este caso, la escala aplicada previamente— para que se integren de manera permanente en los datos del objeto.
Aplicar la escala es un paso fundamental antes de continuar con operaciones de modelado más avanzadas, como extrusiones, creación de bucles o subdivisiones.
Esto garantiza que las herramientas de edición se comporten de forma coherente y proporcional sobre la geometría, evitando deformaciones inesperadas o cálculos incorrectos en futuros modificadores.
El cubo, que servirá como tablero de la mesa, se encuentra ya posicionado y dimensionado dentro del espacio de la habitación, preparándose para su transición al modo de edición.

Creación de cortes con Loop Cut para definir la geometría de la mesa
En esta figura se utiliza la herramienta Loop Cut (accesible mediante el atajo Ctrl + R) para generar cortes adicionales en la malla del cubo que servirá como tablero de la mesa.
Estos cortes permiten subdividir la geometría en secciones más pequeñas y controladas, facilitando la posterior extrusión o modificación de las partes que formarán las patas y zonas estructurales del mueble.
La previsualización amarilla indica la ubicación del nuevo bucle de corte antes de confirmarlo.
Esta operación es fundamental en el modelado poligonal, ya que otorga mayor control sobre la topología y permite crear formas más complejas manteniendo una malla organizada y limpia.

Ajuste de los cortes con la herramienta Loop Cut para definir las secciones de la mesa
Una vez añadido el primer corte con Ctrl + R, en esta figura se observa cómo se generan divisiones adicionales en la malla mediante la herramienta Cortar bucle y deslizar (Loop Cut and Slide).
Estas subdivisiones permiten organizar la topología del cubo en cuatro secciones iguales, fundamentales para delimitar con precisión las áreas que luego serán extruidas para formar las patas y el tablero de la mesa.
La malla se muestra ya segmentada, lo que proporciona un mayor control para el modelado detallado del mobiliario.
Esta técnica es esencial en procesos de modelado low poly y high poly, ya que garantiza que la geometría conserve proporciones uniformes y una estructura adecuada para futuras operaciones.

Visualización en modo alambrado (Wireframe) para ajustar la posición del cubo en la escena
En esta figura se activa el modo alambrado (Wireframe) con el fin de obtener una vista completa de la geometría de toda la escena, incluyendo objetos que normalmente quedarían ocultos por las paredes o superficies.
Este modo permite ver simultáneamente la estructura del cuarto y el cubo que servirá como base de la mesa, facilitando su ubicación y alineación dentro del espacio.
Gracias al alambrado es posible verificar que el cubo se encuentre correctamente centrado respecto al piso y las paredes, asegurando una integración adecuada antes de continuar con las operaciones de modelado.
Esta visualización es especialmente útil para revisar proporciones, alturas y posibles intersecciones no deseadas entre objetos.

Activación del modo Sólido y verificación de la posición del cubo en la escena
En esta figura se muestra el momento en el que se desactiva la vista en modo Alambrado (Wireframe) y se activa el modo Sólido, lo cual permite visualizar nuevamente las superficies del modelo con su volumen real.
Este cambio facilita la revisión de proporciones y ayuda a comprobar que el cubo —que servirá como base para el modelado de la mesa— esté correctamente ubicado respecto al piso y las paredes del entorno.
Durante este proceso también se visualizan las opciones de sombreado en pantalla, permitiendo ajustar la vista a las necesidades del modelado.
Esta transición entre modos de visualización es fundamental para alternar entre precisión estructural (Wireframe) y percepción volumétrica (Solid), garantizando un posicionamiento exacto antes de continuar con el diseño de la mesa.

Aplicación del modificador Simetrizar para el modelado de la mesa
En esta figura se observa el proceso de aplicación del modificador Simetrizar (Symmetrize) sobre el cubo que se está utilizando como base para el modelado de la mesa.
Este modificador permite duplicar y reflejar la geometría del objeto a lo largo de un eje específico, garantizando que ambas mitades del modelo se mantengan completamente idénticas.
Desde el panel de modificadores, en la categoría Editar, se selecciona la opción Simetrizar.
Esta acción es especialmente útil durante la construcción de objetos que requieren simetría estructural, como la mesa del proyecto, ya que agiliza el proceso de modelado evitando refinar manualmente los detalles en ambos lados del objeto.
La escena muestra la mesa ubicada dentro del espacio interior previamente construido, asegurando una integración correcta antes de continuar con el refinamiento del modelo.

Configuración del modificador Simetrizar para alinear correctamente la geometría
En esta figura se aprecia el modificador Simetrizar ya aplicado al cubo que funcionará como base de la mesa.
En el panel de propiedades, se seleccionó el eje X como referencia para reflejar la geometría, permitiendo que los cambios realizados en un lado del objeto se repliquen automáticamente en el lado opuesto.
El modificador también habilita la opción Bisecar sobre el eje seleccionado, lo cual elimina la geometría existente en el lado opuesto antes de generar la parte reflejada.
Esto garantiza un modelo limpio y sin solapamientos. Además, la opción Fusionar se mantiene activa para asegurar que los vértices coincidentes en el centro del objeto se unan correctamente, evitando líneas visibles o cortes no deseados.
El cubo se encuentra ya posicionado dentro del espacio interior de la escena, listo para continuar con el modelado de la estructura superior de la mesa.

Extrusión de caras y simetría aplicada durante el modelado de la mesa
En esta figura se observa la fase de modelado donde se extruyen las caras superiores del cubo para comenzar a definir la forma de la mesa.
El objeto cuenta con el modificador Simetrizar activo sobre el eje X, lo que permite que cualquier extrusión o ajuste realizado en un lado se refleje automáticamente en el lado opuesto.
La herramienta Extruir se utilizó para levantar las caras seleccionadas y generar una superficie superior más compleja.
Gracias al modificador, la geometría se mantiene perfectamente simétrica, facilitando un flujo de trabajo más eficiente y preciso en la creación del modelo.

Ajuste de posición de la geometría extruida utilizando la vista superior
En esta figura se muestra la mesa ya con sus caras extruidas, vista desde una perspectiva superior.
Se utiliza el modo de edición para mover y alinear la sección superior del modelo, asegurando que quede correctamente centrada dentro del cuarto.
El modificador Simetrizar continúa activo sobre el eje X, permitiendo que cualquier desplazamiento o ajuste se refleje automáticamente en el lado opuesto, garantizando una estructura perfectamente simétrica.
Este proceso es fundamental en el modelado de objetos con diseños equilibrados, como mesas o muebles decorativos, ya que agiliza la edición y evita inconsistencias en la geometría.

Ajuste del desplazamiento y extrusión central utilizando vista superior
En esta figura se muestra el proceso de modelado de la mesa visto desde la vista superior (top view).
Se selecciona la cara central del modelo para aplicar una extrusión hacia abajo, lo que permitirá formar la estructura inicial de las patas de la mesa.
Gracias al uso del modificador Simetrizar, la extrusión y el desplazamiento realizados en un lado del modelo se replican automáticamente en la parte opuesta, manteniendo la simetría del diseño sin necesidad de repetir manualmente los mismos pasos.
Este procedimiento garantiza que la mesa conserve proporciones uniformes y que la geometría se mantenga limpia y ordenada durante todo el proceso de modelado.

Extrusión lateral inicial para la formación de las patas de la mesa
En esta figura, desde la vista superior, se selecciona una de las caras ubicadas en una esquina del cubo que servirá como base de la mesa.
Con esta cara seleccionada, se procede a desplazarla hacia afuera para comenzar a definir la forma de una de las patas.
Gracias al modificador Simetrizar, configurado previamente en los ejes X y Y, este desplazamiento se replica automáticamente en las demás esquinas correspondientes.
Esto permite generar simultáneamente las cuatro patas de la mesa con proporciones idénticas, asegurando precisión geométrica y reduciendo el tiempo de modelado.
Este paso resulta crucial para mantener una estructura uniforme y perfectamente simétrica sin necesidad de repetir manualmente cada extrusión en las cuatro esquinas.

Formación de las patas de la mesa mediante extrusión vertical
En esta etapa se trabaja desde la vista inferior del modelo, donde ya se habían generado las bases iniciales de las patas utilizando el modificador Simetrizar.
Con las caras inferiores seleccionadas, se aplica el comando Extruir (E) para extender estas geometrías hacia abajo, dando forma definitiva a las cuatro patas de la mesa.
Cada extrusión mantiene las proporciones originales gracias al espejo en los ejes X e Y, lo que asegura que las cuatro patas queden perfectamente alineadas y con la misma longitud sin necesidad de repetir el proceso manualmente.
Este paso completa la estructura principal de la mesa y establece su soporte físico dentro del escenario.

Aplicación de extrusiones y ajustes finales para dar forma estilizada a las patas de la mesa
Una vez generadas las patas básicas mediante extrusión y simetría, se procede a refinar su silueta aplicando nuevas extrusiones controladas y escalados progresivos.
Con esto se busca lograr una apariencia más detallada y estilizada, similar a la de un soporte tallado.
Durante este proceso se alternan operaciones de Extruir (E) y Escalar (S) en distintas direcciones, generando ensanchamientos y estrechamientos que aportan volumen y una estética más elaborada.
El modificador Simetrizar, previamente configurado, mantiene la coherencia estructural replicando automáticamente los cambios en las cuatro patas sin requerir modelado manual adicional.
El resultado es una mesa con patas ornamentadas y proporcionales, lista para integrar en el escenario como parte del mobiliario interior.

Refinamiento avanzado de las patas de la mesa mediante extrusiones sucesivas
En esta etapa se continúa con la construcción detallada de las patas de la mesa aplicando extrusiones sucesivas combinadas con escalados, lo que permite obtener un perfil más complejo y orgánico.
A partir de la forma base previamente simetrizada, se incorporan secciones adicionales que generan curvas, estrechamientos y ensanchamientos característicos de patas decorativas.
Durante el proceso, se emplea la herramienta Extruir región y mover (E) para desplazar nuevas geometrías hacia distintas direcciones, ajustando la proporción mediante la herramienta Escalar (S).
Estas operaciones se realizan de forma incremental para lograr transiciones suaves entre los distintos volúmenes de la pieza.
El modificador Simetrizar continúa activo, replicando automáticamente cada modificación hacia el lado opuesto, asegurando que todas las patas mantengan una forma idéntica y correctamente alineada.
Con este refinamiento, la mesa adquiere un aspecto más elaborado y acorde al estilo estético del entorno interior que se está construyendo.

Duplicación y ajuste final de las patas de la mesa mediante simetría
En esta figura se aprecia la mesa completamente soportada por las cuatro patas, generadas a partir de una sola geometría base.
Gracias al modificador Simetrizar, previamente configurado sobre los ejes necesarios, las patas se duplican de manera automática hacia los extremos opuestos del mueble, garantizando una distribución perfectamente uniforme y simétrica.
Después de obtener la forma decorativa de una pata mediante extrusiones y escalados sucesivos, la misma se replica sin intervención manual adicional, lo que optimiza el proceso y evita errores de alineación.
Finalmente, se realizan pequeños ajustes de posición y altura para asegurar que todas las patas toquen correctamente el piso y mantengan la estabilidad visual del modelo.
Este procedimiento permite construir muebles completos de forma eficiente, manteniendo coherencia geométrica y reduciendo la necesidad de modelado repetitivo.

Aplicación del modificador Subdivisión para suavizar la superficie de la mesa
En esta figura se muestra la mesa después de aplicar el modificador Subdivisión de superficie (Subdivision Surface), el cual permite incrementar el número de polígonos mediante una división progresiva de la malla original.
Este proceso genera una apariencia mucho más suave y orgánica en el tablero y en las patas, eliminando las aristas rígidas propias del modelado inicial.
La configuración utilizada incrementa el nivel de subdivisión tanto en vista como en render, logrando una curvatura fluida y continua en las estructuras decorativas de las patas y en los bordes superiores de la mesa.
Gracias a este modificador, el modelo adquiere un acabado más realista y adecuado para escenas cinematográficas o animaciones donde la calidad visual es prioritaria.
Este paso marca la transición del modelado base hacia la etapa de refinamiento, preparando la geometría para su posterior texturizado y renderizado final.

Uso de recursos externos
Además del modelado manual, se integraron assets descargados de plataformas especializadas como Sketchfab y Poly Haven.
Estos recursos incluyeron elementos decorativos, comida, bebidas, un árbol de Navidad y algunos muebles, que fueron importados en formato GLB o FBX.
Los materiales de estos modelos fueron revisados, corregidos y adaptados para mantener coherencia estética dentro de la escena general.
Todo el contenido importado fue citado conforme a las Normas APA en la sección de referencias.

Selección del Modelo en Sketchfab
En la figura se muestra el modelo “Christmas Tree 2” alojado en la plataforma Sketchfab. Una vez localizado el recurso, se verifica que tenga descarga disponible (Downloadable Content).
Sketchfab permite descargar modelos en diferentes formatos según el autor, como GLB, FBX u OBJ.

Descarga del Modelo
- Dentro de la página del modelo, seleccionar el botón Download.
- Elegir el formato recomendado:
- GLB → Ideal para Blender, conserva materiales PBR.
- FBX → Excelente compatibilidad y limpieza en la jerarquía.
- OBJ → Básico, sin animaciones.
Para tu modelo, lo usual es descargar el formato .GLB

Importación en Blender
Una vez descargado el archivo:
Importar un .GLB
- Abrir Blender.
- Ir a Archivo → Importar → glTF 2.0 (.glb/.gltf).
- Seleccionar el archivo descargado.
- Hacer clic en Import glTF 2.0.
Importar un .FBX
- Archivo → Importar → FBX (.fbx).
- Activar Automatic Bone Orientation si incluye armature.
- Importar.
Importar .OBJ
- Archivo → Importar → Wavefront (.obj).
Importar.




Aplicación de materiales y texturas
Para lograr un acabado visual realista, se aplicaron materiales PBR en los objetos principales de la escena.
Se utilizaron texturas de madera, metal, plástico y nieve, ajustando mapas de color, rugosidad y normal para mejorar la sensación de profundidad.
Las texturas navideñas —como luces, adornos y superficies brillantes— fueron ajustadas para mantener una estética cálida acorde con una celebración familiar y, posteriormente, contrastar con los tonos más oscuros relacionados con la llegada del Krampus.


Iluminación temática navideña
La iluminación fue uno de los elementos fundamentales para definir el ambiente narrativo.
En la primera escena se empleó un HDRI frío para reforzar la sensación de nieve y silencio.
En la segunda, la iluminación se basó en luces cálidas emitidas por decoración navideña, lámparas interiores y rebotes suaves para crear un ambiente acogedor.
Durante el momento en que el Krampus golpea la puerta, se aumentaron los contrastes y sombras para intensificar la tensión dramática.

Integración y animación de avatares
Los personajes de la cinemática fueron integrados mediante modelos externos y animaciones importadas. Mi familia fue animada con movimientos de baile y acciones interactivas, mientras que el Krampus fue posicionado como una entidad amenazante que irrumpe en la escena.
Se emplearon rigs preparados para facilitar la manipulación del esqueleto, garantizando poses limpias y naturales.
Se utilizo ready player me, para la generación de avatares

Se crearon los avatares con fotos de mi familia

Al crear un avatar aparece la opción de tomar una foto o elegir archivo, entonces le damos click en elegir archivo para cargar la foto que le va a dar estética al avatar

Al darle click y cargar la foto, aparece la foto que elegimos y le damos en usar esta foto

Después de hacer click en “Usar esta foto”, carga la foto y así convierte el avatar en la foto subida, y con ello empezamos a darle estilo al avatar


Por último exportamos el avatar y se genera en .glb

Para poder darle animación a los avatares generados, los exporte a “Mixamo”, pero solo permite subir archivos en .fbx, por lo tanto primero se exportaron a Blender para poder generarlos en .fbx

Importamos el .glb, y aparece el avatar

Lo exportamos y le damos en la opción de guardarlo en .fbx

Seleccionamos la carpeta

Nos vamos a Mixamo, nos autenticamos y le damos click en la opción de subir personaje

Elegimos el .fbx que vamos a subir

Al cargar, le damos en próximo

Después de cargado, elegimos la animación deseada

Le damos click en DOWNLOAD, para exportar el avatar animado y se genera en .fbx

Por último, vamos a Blender e importamos el .fbx generado.
Movimiento de cámara
Para lograr un flujo narrativo adecuado, cada escena incluyó movimientos de cámara suaves y controlados.
En la primera escena se utilizó un paneo lento para presentar el muñeco de nieve.
En la segunda, la cámara recorre la sala mostrando la celebración, los objetos y los personajes.
Durante la irrupción del Krampus, el movimiento cambia a un enfoque más dramático para reforzar la sorpresa.
Finalmente, la cámara cierra con un enfoque sobre la bola de nieve en la escena final.

Uso y Configuración de la Cámara en la Cinemática
Para la creación de la cinemática, se configuró una cámara principal encargada de capturar la escena desde un punto de vista narrativo y estético.
La cámara se posicionó estratégicamente frente al muñeco de nieve dentro del escenario nevado, utilizando una distancia focal de 25 mm, lo cual permitió obtener un encuadre más amplio y adecuado para resaltar el paisaje, los árboles y la atmósfera nocturna.
Durante el proceso se trabajó directamente en la vista de cámara para definir el encuadre final.
Desde esta perspectiva fue posible ajustar parámetros esenciales como la rotación, posición y profundidad de campo, garantizando que cada elemento de la escena tuviera una correcta composición visual.
Para generar movimiento dentro de la cinemática, se emplearon keyframes de posición y rotación, creando un recorrido suave que acompaña la narrativa visual.

Renderizado final
La cinemática se renderizó en Blender utilizando el motor EEVEE, con resolución HD y muestras optimizadas para obtener un equilibrio entre calidad y tiempo de procesamiento.
El producto final se exportó en formato de video y se complementó con sonido y música acordes al tema navideño con tinte oscuro.

Al momento de renderizar, damos click al icono de “Salida”, elegimos el formato de video para que nos guarde la cinemática en video, inhabilitamos editor de video para evitar confusiones, dejamos habilitado “Componer”, ya que compone la escena y la renderiza.

En la ventana, damos click en “Consola del sistema”, para verificar que si se este renderizando la cinemática

Créditos:
Elaborado por: Nataly Vargas Quintero
Materia: Computación Gráfica
Editor: Carlos Iván Pinzón Romero
Código: SG_2025-2
Universidad: Universidad Central
REFERENCIAS
Modelos 3D – Sketchfab
1.
Autor. (año). Galette des rois [Modelo 3D]. Sketchfab.
https://sketchfab.com/3d-models/galette-des-rois-08365bf9119445a2a104833bad68a951
2.
Autor. (año). Ordinary vanilla cupcake (1y of photogrammetry) [Modelo 3D]. Sketchfab.
https://sketchfab.com/3d-models/ordinary-vanillia-cupcake-1y-of-photogrammetry-04e31084b28a4bf6accda57d848ba9b6
3.
Vicente Rotxer Ferrero. (año). Christmas tree 2 [Modelo 3D]. Sketchfab.
https://sketchfab.com/3d-models/christmas-tree-2-74c67414ce21482eb7a4f67297194717
4.
Autor. (año). Food [Modelo 3D]. Sketchfab.
https://sketchfab.com/3d-models/food-87a455c74ab3464da4627122c743f63f
5.
Autor. (año). Sofa [Modelo 3D]. Sketchfab.
https://sketchfab.com/3d-models/sofa-fa491751e2094a4e8744f0660c2c2a6c
6.
Autor. (año). Krampus full body [Modelo 3D]. Sketchfab.
https://sketchfab.com/3d-models/krampus-full-body-947e2ff192ce4d6bb60d3f19ae8cc78f
Videos – YouTube y TikTok
7.
Ava Academy. (2023). Blender 3D snow shader tutorial [Video]. YouTube.
https://www.youtube.com/watch?v=8AITM0f_37I
8.
Autor/Usuario. (año). Título si existe o descripción del contenido [Video]. YouTube.
https://www.youtube.com/watch?v=WYnFZgYM3To
9.
Autor/Usuario. (año). Título si existe o descripción del contenido [Video]. YouTube.
https://www.youtube.com/watch?v=woPigGCaCqs
10.
Autor/Usuario. (2024). Video de Krampus (efectos/animación) [Video]. YouTube.
https://www.youtube.com/watch?v=Ahm0Vc6ZXlY
11.
Aeonnect. (2024). 3D animation process [Video]. TikTok.
https://www.tiktok.com/@aeonnect/video/7355791039786929413
12.
Autor/Usuario. (año). Descripción del contenido [Video]. YouTube.
https://www.youtube.com/watch?v=9KRyLGtd7bY
Imágenes – Pinterest
13.
Pinterest. (s.f.). Christmas tree inspiration [Imagen]. Pinterest.
https://dk.pinterest.com/pin/10485011673704273/
HDRI – Poly Haven
14.
Poly Haven. (s.f.). Página principal. https://polyhaven.com/
15.
Zaal, G. (2019). Kloppenheim 02 [HDRI]. Poly Haven.
https://polyhaven.com/a/kloppenheim_02
Texturas – Freepik
16.
Freepik. (s.f.). Texturas de mesa [Recurso gráfico].
https://www.freepik.es/fotos-vectores-gratis/textura-mesa
