Texturizado y Modelado 3D: Desarrollo en Blender
Recientemente desarrollé un proyecto de modelado y texturizado 3D enfocado en la creación. trabajando desde la construcción geométrica hasta la aplicación detallada de materiales y acabados visuales.
Objetivo del proyecto
El objetivo principal fue reforzar competencias en modelado poligonal, mapeo UV y creación/aplicación de texturas, logrando un equilibrio entre realismo visual, correcta topología y optimización de la escena.
🟢 Mesa de billar
Modelé la estructura completa y trabajé en el texturizado de cada parte: la superficie de juego, los bordes y la base. Me enfoqué en que las texturas no se vieran estiradas y en ajustar detalles como la rugosidad y el color para que se viera más natural.
🟤 Mesa
Realicé el modelado desde formas básicas y luego apliqué texturas cuidando la escala y orientación. Practiqué el mapeo UV para mejorar la apariencia del material.
🧱 Pared
La diseñé como parte del entorno para complementar la escena. Trabajé la repetición de la textura y su integración con los demás objetos para que todo tuviera coherencia visual.
Aspectos tecnicos
- Modelado desde cero en Blender.
- Edición de vértices, caras y objetos.
- Uso de materiales y propiedades básicas.
- Mapeo UV para evitar distorsiones.
- Organización básica de una escena 3D.
Mesa de billar
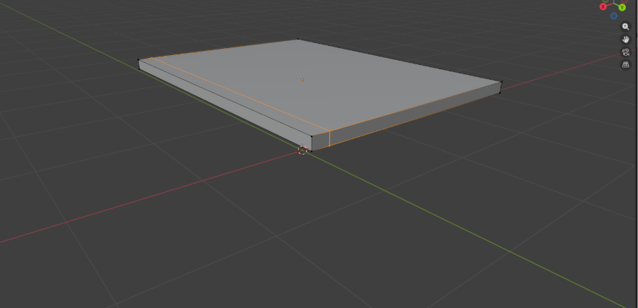
La mesa de billar se inició con la creación de un plano, el cual sirvió como base principal para construir la superficie de juego. A partir de este plano, se ajustaron las dimensiones para darle la proporción adecuada y posteriormente se modificó su geometría para empezar a darle forma a la estructura de la mesa.
Este paso fue importante porque permitió establecer una base sólida sobre la cual se fueron agregando los demás elementos del modelo.

que permitió comenzar a darle altura y forma tridimensional a la estructura. Este proceso ayudó a transformar el plano inicial en una base con profundidad, acercándolo más a la forma real de una mesa de billar.
Este paso fue clave para empezar a definir la estructura principal antes de añadir más detalles.

Posteriormente, realicé ajustes en el tamaño y la posición, modificando la altura, el grosor y el largo para que la mesa tuviera proporciones más realistas. En este paso fue importante revisar la escala general del objeto para que no se viera desproporcionado dentro de la escena.

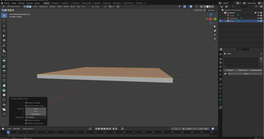
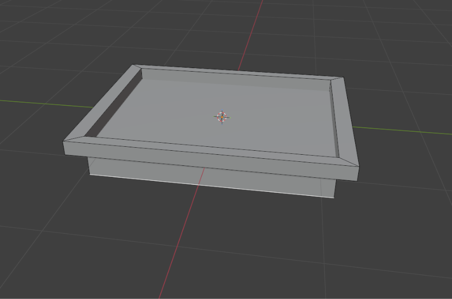
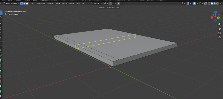
Luego, seleccioné una de las caras superiores para hundir la parte central de la mesa, creando el espacio donde iría la superficie de juego. Este proceso permitió definir los bordes alrededor, que representan la parte acolchonada típica de una mesa de billar. Este paso fue importante para darle más detalle y realismo al modelo, ya que comenzó a diferenciar claramente la estructura externa de la zona de juego.


Finalmente, pasé a la parte de texturización, donde comencé a aplicar materiales a las diferentes partes de la mesa. En esta etapa trabajé la asignación de colores y propiedades como la rugosidad, buscando que cada parte (estructura, superficie de juego y bordes) tuviera un aspecto más realista. También revisé que la textura no se viera deformada y que estuviera bien ajustada al modelo.

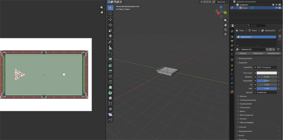
Después de pasar a la parte de texturización, descargué una imagen para usarla como textura en la mesa. Esta imagen me sirvió para darle un acabado más realista a la superficie.
Luego, la importé en Blender y la ajusté al modelo, asegurándome de que quedara bien alineada con la forma de la mesa. Fue necesario revisar la escala y la posición de la imagen para que no se viera estirada o desproporcionada.
Este paso fue importante porque permitió que la mesa tuviera un aspecto más detallado y cercano a una mesa de billar real.

Después de importar la imagen como textura, comencé a ajustarla directamente a la superficie de la mesa. En esta etapa trabajé la posición y la escala de la imagen para que encajara correctamente en el área hundida de la mesa, que representa la zona de juego.
Fue necesario hacer varios ajustes para evitar que la imagen se viera estirada o fuera de proporción. También revisé que los bordes coincidieran correctamente con la forma del modelo.



Después de ajustar la imagen a la superficie de la mesa, entré a la opción de Material Properties para asignar correctamente la imagen como textura del objeto.
En esta parte creé o modifiqué el material de la mesa y agregué la imagen descargada como textura base. Luego configuré los parámetros necesarios para que la imagen se aplicara correctamente sobre la superficie.
Finalmente, cambié la vista para poder visualizar el material aplicado y verificar que la textura se estuviera mostrando correctamente en el modelo. Esto me permitió confirmar que la imagen estaba bien posicionada y que el resultado era el esperado.




Modelado y texturizado de la mesa
Después de finalizar la mesa de billar, continué con el modelado de una mesa sencilla como segundo objeto del proyecto. El objetivo fue practicar nuevamente el uso de formas básicas, ajustes de proporciones y aplicación de texturas, pero esta vez con una estructura diferente.
En este objeto me enfoqué en trabajar mejor los detalles de forma y en mejorar la aplicación de materiales, buscando que el resultado se viera más equilibrado dentro de la escena.
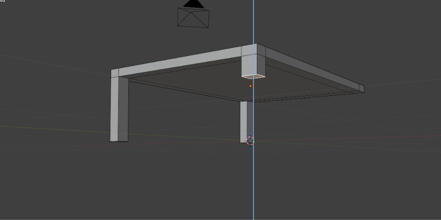
Para el modelado de la mesa, comencé creando un plano que utilicé como base principal de la estructura. A partir de este plano ajusté el tamaño y la forma para darle proporciones más realistas dentro de la escena.




Después trabajé la malla realizando subdivisiones, lo que me permitió tener más geometría para poder modificar ciertas partes con mayor precisión. Gracias a estas divisiones pude definir mejor las zonas donde irían las patas.




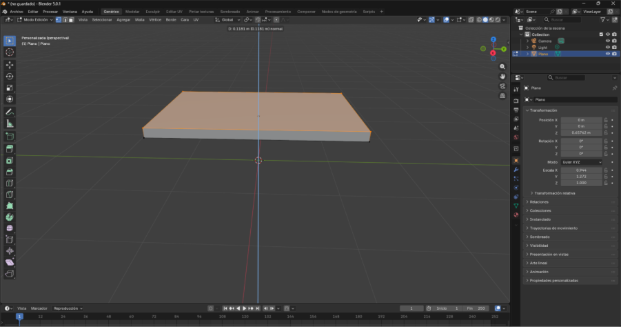
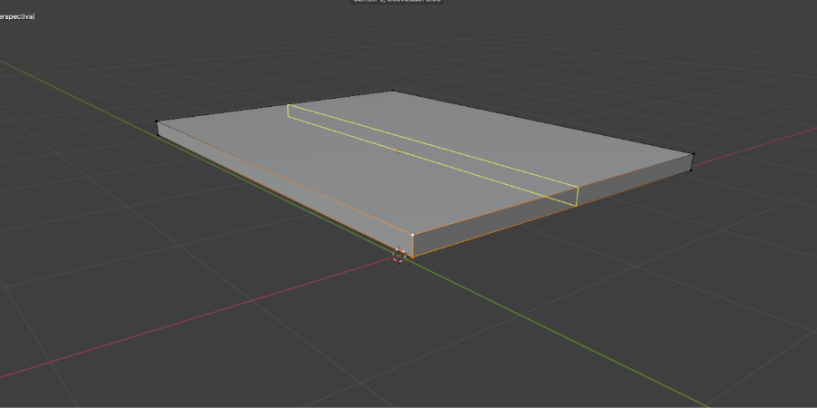
Luego seleccioné las caras correspondientes y les di volumen en el eje Z para comenzar a formar las patas de la mesa. Ajusté su altura y grosor para que se vieran proporcionadas en relación con la superficie superior. También revisé que todas las patas quedaran alineadas correctamente para que el modelo no se viera desbalanceado.



Posteriormente agregué una base adicional debajo de la superficie principal para darle más detalle al diseño. Esta base ayudó a que la mesa no se viera tan plana o simple, sino con una estructura más completa.


Una vez finalizada la parte del modelado, pasé al proceso de texturización. Descargué una imagen que me sirvió como textura y la importé en Blender. Luego creé o modifiqué el material del objeto en la sección de propiedades de materiales y asigné la imagen como textura principal.


Finalmente ajusté la escala y posición de la imagen para que no se viera estirada o fuera de proporción, verificando en la vista de material que el texturizado se aplicara correctamente sobre la superficie de la mesa.

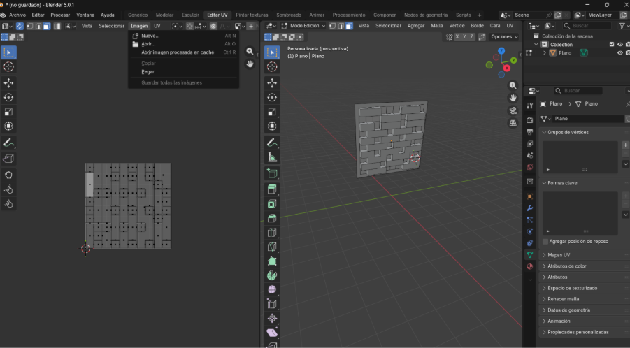
Modelado y texturizado de la pared
Para el tercer objeto, que corresponde a la pared, comencé creando un plano. Luego lo roté en el eje Y para colocarlo en posición vertical y que funcionara como un muro dentro de la escena.




Después trabajé la malla realizando subdivisiones para generar varias cuadrículas. Esto fue importante porque necesitaba suficiente geometría para poder simular la forma de los ladrillos. Una vez creada la cuadrícula, comencé a disolver algunas caras de tres en tres, con el objetivo de ir formando la estructura base del patrón de ladrillos.




Cuando terminé de organizar y disolver las cuadrículas necesarias, seleccioné las caras correspondientes y les di volumen en el eje Z para que sobresalieran ligeramente. Este proceso permitió simular los ladrillos y dar un efecto más realista en lugar de dejar la superficie completamente plana.

Finalmente pasé a la parte de texturización, donde comencé a aplicar materiales e imágenes para reforzar el aspecto de ladrillo y mejorar el realismo del muro dentro de la escena.



Conclusiones
Este proyecto me permitió comprender mejor el proceso completo de modelado y texturizado en 3D, desde la creación de formas básicas hasta la aplicación de materiales finales. A través de la mesa de billar, la mesa y la pared, pude practicar el uso de planos, subdivisiones, extrusiones y ajustes de escala para dar forma a diferentes objetos dentro de una misma escena.
También aprendí la importancia de trabajar correctamente la malla antes de aplicar volumen, ya que una buena base facilita la creación de detalles. En la parte de texturización entendí cómo influyen aspectos como la escala, la posición y la correcta asignación de materiales para lograr un resultado más realista.
Además, pude notar que pequeños ajustes en los ejes, proporciones y materiales hacen una gran diferencia en el resultado final. Este trabajo me ayudó a fortalecer mis habilidades en modelado, edición de malla y aplicación de texturas en Blender.

Créditos:
Autor: Esteban Sanabria Cortes
Editor: Carlos Ivan Pinzon Romero
Código: UCMVG1-9
Universidad: Universidad Central
Bebas Neue – Condensada y de fuerte impacto visual, ideal para títulos grandes y proyectos creativos.
Montserrat – Sans serif geométrica con gran legibilidad y presencia visual, ideal para encabezados y títulos en presentaciones de proyectos 3D.
Inter – Sans serif moderna optimizada para pantallas, excelente para interfaces y textos en documentación o UI.
