PROYECTO TEXTURIZADO BLENDER (PASO A PASO)
Resumen
En este proyecto aprenderás cómo aplicar texturas de manera práctica en Blender utilizando diferentes objetos 3D. A través de ejercicios sencillos —como un dado de madera, una casita texturizada y un globo terráqueo con proyección UV— recorrerás los pasos esenciales para entender cómo funcionan los materiales, las imágenes y el mapeado UV dentro del programa. Este taller está diseñado para quienes desean mejorar sus habilidades de texturizado desde cero, logrando resultados visuales más realistas y profesionales.
1. TEXTURIZADO DEL DADO — DESCRIPCIÓN DETALLADA
1.1. Abrir Blender
Al iniciar Blender 5.0.1, la interfaz presenta automáticamente un cubo predeterminado ubicado en el centro de la escena. Este cubo es ideal para comenzar un ejercicio de texturizado sencillo, pues su geometría está formada por seis caras perfectamente distribuidas. En este taller se aprovecha ese cubo inicial sin eliminarlo, evitando pasos adicionales de modelado. Desde aquí se comienza el proceso de edición UV y asignación de materiales, lo que permite concentrarse exclusivamente en el objetivo: comprender cómo se aplica y organiza una textura sobre un volumen tridimensional básico.

Figura 1 cubo
1.2. Preparación para el UV Mapping
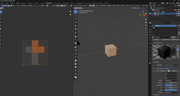
Una vez seleccionado el cubo, el siguiente paso consiste en cambiar al espacio de trabajo UV Editing. Este entorno divide la pantalla en dos áreas: a la derecha se observa el cubo en vista 3D y a la izquierda se muestra el editor UV, donde aparecerá la proyección plana de sus caras. Cambiar a Edit Mode permite visualizar y manipular las coordenadas UV del cubo. Esta transición es esencial porque habilita el control directo de qué parte de la textura corresponde a cada cara del modelo. También facilita identificar si las proporciones del unwrap inicial requieren ajustes para evitar estiramientos o distorsiones visuales al aplicar la textura.
Figura 2 Seleccionar Editar UV

Figura 3. Vista editar UV
1.3. Crear o cargar la textura
En el editor UV se puede crear una imagen nueva si se planea diseñar manualmente los puntos del dado. Esto se logra mediante Image > New Image, lo cual genera un lienzo en blanco preparado para pintura digital. Alternativamente, si ya se posee una imagen externa que contenga los números o diseño del dado, se usa Open Image para incorporarla. Este paso es crucial porque define la base visual sobre la cual se organizarán las coordenadas UV. En ambos casos, la textura se convertirá en el “mapa” que envolverá el cubo, por lo que su claridad, resolución y estilo influirán directamente en el resultado del objeto final.

Seleccionamos la imagen

1.4. Ajustar UVs del cubo
Con la textura lista, se seleccionan todas las caras del cubo (tecla A) y se visualiza su unwrap en el editor UV. La proyección inicial suele ser uniforme, pero no corresponde automáticamente al orden del dado, por lo que es necesario organizar cada cara manualmente. Para ello se emplean los atajos S (escalar) y G (mover), permitiendo reposicionar cada face en el área de la imagen. El objetivo es que cada uno de los seis lados del cubo coincida con el número correspondiente en la textura. Este proceso es fundamental para asegurar que el dado muestre sus puntos en las posiciones correctas, logrando un resultado creíble y estético.



1.5. Dibujar o añadir los puntos del dado
Si la textura se construye desde cero, el taller incluye la creación de círculos que representarán los puntos característicos del dado. Estos círculos se dibujan o importan y luego se ubican con precisión sobre la imagen del UV editor. Una vez posicionados, y luego se organiza la imagen para que cada cara del cubo reciba la cantidad correcta de puntos, siguiendo la numeración tradicional. Este proceso enseña no solo la edición UV, sino también la composición dentro del editor de imagen integrado en Blender, permitiendo comprender cómo las texturas pueden ser diseñadas directamente en el software sin necesidad de herramientas externas.
Creamos circulos y los agregamos
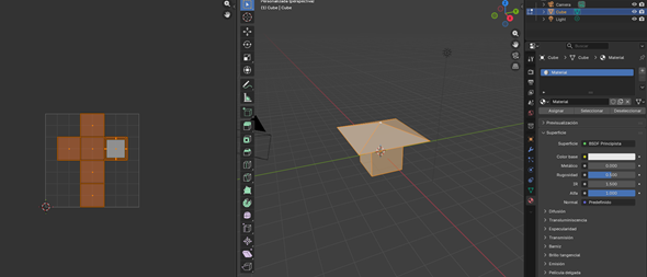
1.6. Aplicar material
Finalmente, se pasa al espacio Shading para crear el material que dará vida al dado. Aquí se agrega un nodo Image Texture, seleccionando la imagen editada anteriormente y conectándola al Base Color del shader Principled BSDF. Este último es el material estándar de Blender, capaz de adaptarse a múltiples estilos visuales. Una vez enlazada la textura, el cubo adopta inmediatamente el diseño del dado, reflejando el trabajo realizado en el UV editor. Este paso consolida el aprendizaje de la relación entre UVs, imágenes y materiales dentro del flujo de trabajo del texturizado.
2. TEXTURIZADO DEL PLANETA TIERRA — DESCRIPCIÓN DETALLADA
2.1. Añadir la esfera
Para representar el planeta Tierra, se añade una UV Sphere desde el menú Añadir > Malla > Esfera. Esta malla es ideal para texturización esférica debido a su topología organizada en meridianos y paralelos, lo cual facilita una proyección UV uniforme. La esfera aparece en el centro de la escena y se convierte en el lienzo tridimensional sobre el cual se colocará un mapa equirectangular del planeta. Su forma redondeada hace imprescindible un método de mapeo especial que evite distorsiones, motivo por el cual se realizan ajustes específicos desde el UV editor.

2.2. UV Mapping
Tras seleccionar la esfera y pasar a Edit Mode, se despliegan sus vértices y se procede a generar un unwrap mediante la opción Sphere Projection. Este tipo de proyección está diseñado para objetos esféricos y permite que la textura se distribuya de manera uniforme alrededor del modelo. Este paso es necesario ya que un mapeo incorrecto produciría deformaciones visibles en los continentes y océanos del planeta. El uso de la proyección esférica garantiza que las proporciones del mapa se respeten al máximo dentro de las limitaciones de la proyección.



2.3. Cargar la textura del planeta
Con el UV generado, se procede a cargar una imagen equirectangular de la Tierra, generalmente un mapa global plano donde el hemisferio oriental y occidental se despliegan horizontalmente. En el editor UV, se selecciona Imagen > Abrir Imagen y se carga la textura correspondiente. Esta imagen será la base visual del planeta, mostrando océanos, nubes y continentes. Es importante que la textura sea de buena resolución para asegurar un resultado nítido y realista.

2.4. Ajustar UVs
La malla UV podrá requerir algunos ajustes menores para alinearse correctamente con el mapa. Usando S (escalar) y G (mover), se ajusta el encaje de la proyección en la textura para evitar cortes abruptos en los bordes o errores en la zona polar. Este paso permite afinar el resultado visual, asegurando que la textura se envuelva suavemente alrededor de toda la esfera. Una vez acomodado, el planeta mostrará su mapa sin distorsiones críticas en las áreas más visibles.

2.5. Crear material
Como último paso, se crean algunas extrusiones para dar la apariencia de relieve y montañas como por ejemplo (la cordillera central de Colombia y se crea un material nuevo en el espacio de trabajo Shading. Se agrega un nodo Image Texture enlazado al Base Color del Principled BSDF, seleccionando el mapa cargado previamente. La esfera adquiere inmediatamente el aspecto del planeta, demostrando la importancia de la correspondencia precisa entre la proyección UV y la textura aplicada. Este proceso completa el texturizado del modelo, mostrando un planeta Tierra convincente y listo para renderizar o usar en proyectos más avanzados.
3. TEXTURIZADO DE LA CASA — DESCRIPCIÓN DETALLADA
3.1. Crear la base
La construcción de la casa inicia con un plano agregado desde el menú Añadir > Malla > Cubo. Este cubo sirve como cimiento o base del modelo, que determine el área de la estructura.

3.2. Crear el techo
Para modelar el techo, se selecciona la cara superior de la estructura y se utiliza I (Inset) para crear un borde interior. Luego, con S, se reduce la escala de esta nueva región, preparando la forma base del tejado. A continuación, se emplea E para extruir hacia arriba, generando la inclinación inicial. Finalmente, mediante otra escala con S, se ajusta la forma final del techo. Este proceso introduce técnicas combinadas de modelado que permiten crear estructuras arquitectónicas más complejas y realistas con pocas operaciones.


Seleccionando la cara de arriba y con S, para escalar y hacer la base del techo
Ahora E para extruir hacia arriba
Luego S para eslcalar y terminar el techo
3.3. UV Mapping y colocación de texturas
Una vez modelada la casa, se pasa al espacio UV Editing para organizar el unwrap del modelo. Dado que la casa tiene múltiples superficies (paredes, techo y base), se utiliza Smart UV Project, que permite generar automáticamente cortes eficientes para modelos con muchas caras. Luego se carga la textura apropiada (Madera).



3.4. Asignar material
En el espacio Shading, se crea el material (madera), el material incorpora un nodo Image Texture con la imagen adecuada. En Edit Mode, se seleccionan las caras correspondientes y se asigna el material apropiado. El resultado es una casa visualmente coherente y texturizada con textura Madera que aportan realismo.

4. Conclusiones del Taller de Texturizado en Blender
4.1. El dominio del UV Mapping es esencial para aplicar texturas de forma precisa.
Durante el proceso de texturizado, tanto en el dado como en la Tierra y la casa, se evidencia que comprender el funcionamiento del UV Mapping permite colocar imágenes sin distorsiones y asignar detalles donde se necesita. Manipular escalas, posiciones y proyecciones UV es un paso fundamental para lograr resultados profesionales.
4.2. Blender ofrece herramientas flexibles que se adaptan al tipo de objeto que se desea texturizar.
El taller demuestra que diferentes modelos requieren distintos métodos de unwrap: un cubo puede ser mapeado manualmente, una esfera necesita proyección esférica y una casa compleja se beneficia del Smart UV Project. Esto enseña que no existe un único método, sino que se debe elegir la técnica según la geometría del objeto. [M3DV 2026-…exturizado | Word]
4.3. La integración entre el Editor UV y el espacio de Shading permite un flujo de trabajo completo.
Después de organizar las UVs, aplicar materiales desde el espacio de Shading se vuelve intuitivo y directo. Conectar imágenes al Principled BSDF facilita visualizar inmediatamente los resultados sobre el modelo, reforzando la relación entre mapas UV, texturas e iluminación.
4.4. La práctica con objetos simples prepara para texturizar modelos más complejos.
Comenzar con un cubo, pasar a una esfera y luego a una estructura arquitectónica enseña progresivamente conceptos desde los más básicos hasta escenarios más reales. Esta progresión fortalece habilidades fundamentales que son aplicables en proyectos más elaborados en modelado 3D. [M3DV 2026-…exturizado | Word]
4.5. El texturizado es un proceso que combina técnica y creatividad.
Aunque se requieren pasos específicos como extrusiones, proyecciones UV y creación de materiales, el diseño de la textura y la selección de imágenes permiten expresar estilo visual. El taller evidencia que el texturizado no solo depende de la mecánica de Blender, sino también de decisiones estéticas para lograr modelos atractivos y coherentes.
Créditos
Autor Andrés García Calvo
Editor Magister Ingeniero Carlos Iván Pinzón Romero
Código UCMV-10
Universidad: Universidad Central
Enlaces Externos
1. How to Texture in Blender – Blender Guru
Un curso completo sobre fundamentos de texturizado, shaders, PBR, UV unwrapping y técnicas avanzadas. Ideal para aprender desde cero hasta nivel intermedio.
https://www.youtube.com/watch?v=uHCJoNEWjXo [youtube.com]
2. Blender Texturing for Beginners | Easy 3D Texturing Tutorial
Un tutorial actualizado (2025) especialmente para principiantes que quieren aprender a desempaquetar UV, aplicar materiales, usar texturas de imagen y comprender shaders.
https://www.youtube.com/watch?v=YthAUofj7yE [youtube.com]
3. The Ultimate Guide to Texture Painting in Blender (Beginner Friendly)
Un video corto pero muy útil para introducirse en la pintura de texturas dentro de Blender.
https://www.youtube.com/watch?v=aeD8qSmFOTc
